Nguyên văn bởi nhozluv
Xem bài viết
Thông báo
Collapse
No announcement yet.
mạch loa phát nhạc từ USB
Collapse
X
-
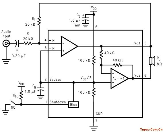
được chứ bạn lên google gõ ra ngay thôi xem Vmin và Vmax là bn vol ngoài tea 2035b còn tda 2822 phổ thông mà dễ làm tda 2822 có thể dùng được cả pin điện thoại nữa đấyNguyên văn bởi nhozluv Xem bài viếtcon 2025 dùng pin 9V được hả a ??Chuyên nhận : " Vá xích xe tăng---Cân vành xe lửa---Và lật ngửa xe lu"
Comment
-
e có chút ý kiến có gì không phải mang các bác bỏ qua cho!!!!!
e thì kiến thức am thanh kém lắm , biết chút nào thì chia sẻ thôi
nhưng nếu có bác nào đã làm như bác chủ thớt đang cần thì giúp bác ấy,cho bác ấy cái mạch luôn,nhưng hình như cũng chưa ai làm thì phải,còn trên mạng thì nhiều lắm nhưng mà e thấy cũng cái sơ đồ ấy ,cũng linh kiện ấy người ta làm thì hay,mình làm thì chỉ có tiếng kêu thôi,tệ hơn nữa là không có tiếng gì hết.......e chia sẻ để bác chủ thớt định hướng không lại ôm 1 đống phế liệu
Comment
-
Comment
-
bạn có thể vẽ giúp mình mạch 8002 stereo dùng 2 con IC 8002 đc khhông bạn ??Nguyên văn bởi daituong1102 Xem bài viết8002/2009 là IC đã đc lắp BTL sẵn trong nó rồi , nên mỗi con chỉ có thể cho ra 1 kênh duy nhất , bạn muốn sít te thì lắp 2 con cho 2 kênh , theo mình 8002/2009 là 2 IC lý tưởng nhất để lắp mạch , vừa nhỏ gọn , mạch đơn giản , hiệu suất cao , âm thanh nghe cũng tương đối , sài nguồn 3.7
Comment
-
nói thật đối với loại ic này tớ chưa vẽ mạch bằng phần mềm bao giờ , cứ ốp thẳng nó lên miếng phíp đồng dÙng bút viết CD và thước kẻ vẽ mạch , rồi rửa mạch là có mạch rồi , nó đơn giản và ít linh kiện nên ko cần rườm rà vẽ bằng pm , nếu 2 con thì mạch chỉ to bằng 2 ngón tay và dài khoảng 3cm thôi , thích vẽ hươu vẽ vượn gì thì vẽ tha hồ sáng tạo ,
Comment
-
bạn giúp mình với đc không ?? tại mình học IT chứ k phải học điện tử,nên ai có sẵn mạch thì mình ráp theo thôi,chứ vẽ mạch thì mình nguNguyên văn bởi daituong1102 Xem bài viếtnói thật đối với loại ic này tớ chưa vẽ mạch bằng phần mềm bao giờ , cứ ốp thẳng nó lên miếng phíp đồng dÙng bút viết CD và thước kẻ vẽ mạch , rồi rửa mạch là có mạch rồi , nó đơn giản và ít linh kiện nên ko cần rườm rà vẽ bằng pm , nếu 2 con thì mạch chỉ to bằng 2 ngón tay và dài khoảng 3cm thôi , thích vẽ hươu vẽ vượn gì thì vẽ tha hồ sáng tạo ,
Comment
-
Bạn ở đâu ? nếu gần chỗ mình : Thanh sơn Phú Thọ thì mình có thể cho bạn luôn cả mạch in lẫn IC công suất chỉ cần đấu tín hiệu vào và loa là nghe được, thậm chí có cả VR chỉnh VOLUME luôn.Nguyên văn bởi nhozluv Xem bài viếtai giúp em với..híc huhuChán ko buồn ký.
Comment
-
híc...mình iwr sài gòn lận bạn ơiNguyên văn bởi tho hoc viec Xem bài viếtBạn ở đâu ? nếu gần chỗ mình : Thanh sơn Phú Thọ thì mình có thể cho bạn luôn cả mạch in lẫn IC công suất chỉ cần đấu tín hiệu vào và loa là nghe được, thậm chí có cả VR chỉnh VOLUME luôn.
Comment
-
Dùng PAM8403 là stereo luôn đó bạnNguyên văn bởi nhozluv Xem bài viếtbạn có thể vẽ giúp mình mạch 8002 stereo dùng 2 con IC 8002 đc khhông bạn ??
Comment
-
mạch này xài nguồn bnhiêu V zậy bạn ??Nguyên văn bởi nhanh0112 Xem bài viếtDùng PAM8403 là stereo luôn đó bạn

Comment
Bài viết mới nhất
Collapse
-
bởi bqvietMạch cồng kềnh nhưng khá bài bản. Nếu tự làm để học thì cũng đáng để bắt tay nghịch chơi. Nếu chỉ cần sản phẩm thì các sàn thương mại điện tử có sẵn UPS DC này ra 5V hoặc 12V rất sẵn, chạy pin, giá cũng không đắt.
-
Channel: Điện tử sáng tạo
Hôm qua, 18:28 -
-
bởi mylinhattTrong vận hành thực tế, nhiều xưởng gia công gặp tình trạng máy phay CNC bắt đầu sai kích thước, bề mặt rung nhẹ hoặc phát sinh lỗi thay dao dù chương trình và dao cắt không thay đổi. Phần lớn các vấn đề này không xuất phát từ lập trình mà đến từ việc bảo dưỡng máy chưa được thực hiện đúng và đủ....
-
Channel: Máy công cụ
22-12-2025, 11:27 -
-
bởi ittcHì, em tính đi mua 1 cái máy Khoan và máy Mài (cắt), em đã chính thức gạt thằng BOSCH sang 1 bên vì giá cao hơn Dewalt và Makita, hơn nữa xem Cataloge của nó thì hàng ít model mẫu mã hơn.
Giá Dewalt và Makita thấy ngang ngửa nhau, thôi thì nhu...-
Channel: Điện tử gia dụng
22-12-2025, 07:20 -
-
bởi DaoVanTrongChào Anh Em. Nay em có tạo 1 sơ đồ mạch UPS sau, xin Ae cho ý kiến.
Và nếu biết sản phẩm này nếu có sẵn thì em xin link để mua (nếu giá phù hợp) thì em đỡ phải làm ạ, vì em tìm nhưng không thấy:
╔═══════════════════[ĐIỆN_LƯỚI_220V]════════════════╗...-
Channel: Điện tử sáng tạo
21-12-2025, 23:32 -
-
Trả lời cho Nên mua máy phay CNC cũ, máy mới phổ thông hay máy chất lượng cao? Góc nhìn từ bài toán sản xuất thực tếbởi nguyendinhvanNgày trước, khi KT đang tăng trưởng, một cái máy tự động cũ tầm trung, thì khoảng 5 năm là hoàn vốn. Nhưng hiện tại, mọi việc đều chậm trễ, cạnh tranh, nên theo các xếp tính thì phải hơn 10 năm làm việc ngon lành thì mới hoàn vốn....
-
Channel: Máy công cụ
20-12-2025, 20:23 -
-
Trả lời cho cách làm led Hao Quang.có pro nào biết k nhỉ ???bởi StatusHello! I'm from Kazakhstan. Can anyone share the HEX file with me? The download link in post 50 doesn't work.
-
Channel: Vi điều khiển họ 8051
18-12-2025, 00:05 -
-
bởi mylinhattChào anh em cơ khí,
Trong quá trình tư vấn đầu tư thiết bị cho xưởng, mình gặp rất nhiều câu hỏi kiểu: “Nên mua máy phay CNC cũ để tiết kiệm, chọn máy mới phổ thông cho yên tâm, hay cố gắng lên máy chất lượng cao để làm hàng khó?”. Thực tế, đây không phải câu hỏi chỉ về...-
Channel: Máy công cụ
17-12-2025, 13:38 -
-
Trả lời cho Vấn đề về tốc độ quaybởi nguyendinhvanSử dụng động cơ servor, hoặc lắp thêm một cái encoder vào động cơ bước. Encoder sẽ kiểm soát động cơ có quay hoặc đứng im.
-
Channel: Điện tử truyền hình
14-12-2025, 19:50 -

Comment