Thông báo
Collapse
No announcement yet.
Mạch đèn tự động sáng khi trời tối
Collapse
X
-
- C1= 10uF=10x10 mũ -3 mFNguyên văn bởi qtrungtkb Xem bài viếtcác pro ơi cho em hỏi
em mới tự học điện tử nên kg hiểu hết
tụ c1 10u bằng bao nhiêu mifara
C2c có nghĩa là gi?
r6 bằng 5k có phải là 5 om kg?
r5 3k3 r1 4k7, r4 33
nhừng kí hiệu đo em kg hiểu trong sơ đồ[ATTACH=CONFIG]69784[/ATTACH]
- C2C: nó là tụ, ký hiệu c2, chữ c ở cuối là tác giả ko edit trị số :P
-R6: là biến trở có trị số 5k ôm = 5000 ôm
- các điện trở R... thì bạn đọc về điện trở là biết
Thân!Học Điện Tử - Learn Electronic
Comment
-
- C1= 10uF=10x10 mũ -3 mFNguyên văn bởi qtrungtkb Xem bài viếtcác pro ơi cho em hỏi
em mới tự học điện tử nên kg hiểu hết
tụ c1 10u bằng bao nhiêu mifara
C2c có nghĩa là gi?
r6 bằng 5k có phải là 5 om kg?
r5 3k3 r1 4k7, r4 33
nhừng kí hiệu đo em kg hiểu trong sơ đồ[ATTACH=CONFIG]69784[/ATTACH]
- C2C: nó là tụ, ký hiệu c2, chữ c ở cuối là tác giả ko edit trị số :P
-R6: là biến trở có trị số 5k ôm = 5000 ôm
- các điện trở R... thì bạn đọc về điện trở là biết
Thân!Học Điện Tử - Learn Electronic
Comment
-
Nguyên văn bởi qtrungtkb Xem bài viếtcám ơn các pro theo em hiếu
c1=10uf=10X10 mũ -3mf nghĩa là c1=0,01 mf phải kg các báccòn mF, t thường đọc là mili F* Đơn vị điện dung của tụ : Đơn vị là Fara (F) , 1Fara là rất lớn do đó trong thực tế thường dùng các đơn vị nhỏ hơn như MicroFara (µF) , NanoFara (nF), PicoFara (pF).
1 Fara = 1.000.000 µ Fara = 1.000.000.000 n F = 1.000.000.000.000 p F
1 µ Fara = 1.000 n Fara
1 n Fara = 1.000 p Fara
=10^-3 F, cứ thế mà tính
Học Điện Tử - Learn Electronic
Comment
-
Bạn cho mình hỏi chút :Nguyên văn bởi boconganhcg Xem bài viếtĐể tăng thêm tính thuyết phục cho sự "ngon ăn" của mạch, hôm nay mình up ảnh và video hoạt động thực tế :
Lưu ý : Để có thể lắp mạch một phát ăn ngay mình khuyên các bạn lắp theo đúng sơ đồ mạch, thông số linh kiện (đảm bảo chúng còn sống 100%). Sau khi thấy mạch đã hoạt động ngon rồi thì lúc này các bạn có thể mod, thêm bớt, thay đổi cái gì thì tùy.
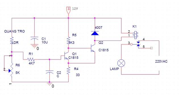
Sơ đồ mạch (up lại thôi vì mình lắp theo nó) : [ATTACH=CONFIG]66108[/ATTACH]
Thông số và Nguyên lý (up lại cho các bạn tiện theo dõi) :
+ Mạch gồm các linh kiện sau:
-LDR:Quang trở để cảm biến ánh sáng.
-R1: Tạo thiên áp cho Q1. Chọn giá trị R1 để điều chỉnh ngưỡng bật sáng của đèn, R1 thấp thì mạch càng nhạy sáng tức là mạch sẽ tắt đèn sớm hơn khi trời dần sáng nhưng đồng thời mạch cũng bật đèn sớm hơn khi trời dần tối.
-R2: Hạn dòng cực B cho Q1, nó cũng có tác dụng là tải để C1 xả tạo thời gian trễ. Có thể thay bằng trở 100k để tăng thời gian delay lên 20s ( R2= 10k cho thời gian delay là 10s).
-R3: Ổn định nhiệt cho Q1.
-R4, R5 (gồm 2 điện trở 1k mắc song song):Tạo thiên áp cho Q2.Độ nhạy của mạch tùy thuộc vào R5, R5 càng thấp mạch càng kém nhạy. Có thể thay bằng trở 470k
-Q1: Phối hợp với Q2 tạo thành 1 swich điện tử để điều khiển role.
-Q2: Tran làm việc ở chế độ bão hòa,có tác dụng như một swich đóng cắt rơle .
-D1: Ngăn tụ C1 xả qua LDR khi điện trở của LDR đột ngột sụt xuống khi gặp ánh sáng bất thường (của chớp, đèn chiếu,...).
-D2:Triệt tiêu dòng cảm ứng do cuộn dây rơle sinh ra khi nó đóng cắt,bảo vệ tran.
-C1: Tạo thời gian trễ ngăn đèn bị tắt đột ngột khi gặp nguồn sáng bất thường trong thời gian ngắn.
-C2: Chống rung cho role .
-C3: Dập tia lửa điện cho tiếp điểm của role khi nó đóng cắt.
-Role:Có điện áp làm việc 9 đến 12V.
+ Nguyên lí làm việc:
Mạch làm việc với nguồn DC 9 - 12V có tác dụng tự động bật đèn khi trời tối,tắt đèn khi trời sáng, có thể dùng cho đèn đường hoặc đèn phòng.
-Trời sáng,LDR có điện trở thấp, cực B của Q1 có áp thấp nên Q1 khóa làm áp chân C của Q1 ở mức cao, cực B Q2 cũng ở mức cao=> Q2 cũng khóa, không có dòng qua role, tiếp điểm K hở đèn tắt.
-Trời tối, điện trở của LDR tăng cao=> áp chân B Q1 tăng lên=>Q1 dẫn=> áp chân C Q1 sụt=> áp chân B Q2 sụt theo=> Q2 dẫn, có dòng qua cuộn dây Role làm đóng tiếp điểm K, đèn sáng.
-Trường hợp LDR gặp nguồn sáng bất thường như tia chớp chằng hạn, lúc đó điện trở của LDR sụt xuống đột ngột nhưng có tụ C1 nạp sẵn 1 điện tích lúc này sẽ xả qua R2, tiếp giáp BE Q1 xuống mass giữ cho áp chân B Q1 không bị đột ngột tụt xuống theo đảm bảo Q1 vẫn dẫn trong khoảng gần chục giây. Với nguồn sáng tác động thời gian ngắn như tia chớp thì khoảng thời gian đó đủ để đèn vẫn được chiếu sáng liên tục.
-Do có C2 chống rung nên mặc dù áp chân B Q2 có thay đổi tuyến tính role cũng không bị nhấp nháy. Thực tế role có rung nhưng cực kì ít, các bạn có thể hoàn toàn yên tâm role vẫn đóng cắt dứt khoát.
Mạch lắp thực tế (test trình diễn chứ không on board) :[ATTACH=CONFIG]66110[/ATTACH]
Video :Mạch đèn tự động sáng khi trời tối by CBG - YouTube
00:00 - 01:15 : Mô phỏng mạch chạy khi chưa lắp C1 ( để test thử mạch đã hoạt động chưa, căn chỉnh ngưỡng tắt/bật cho phù hợp với yêu cầu của mình).
01:29 - 01:47 : Mô phỏng mạch chạy khi đã lắp C1 ( test mạch với điều kiện ánh sáng không ổn định như chớp, đèn xe tác động).
02:30 - 02:49 : Mô phỏng mạch chạy khi nguồn sách không ổn định tác động liên tục, cho thấy tải sẽ không bị cắt khi nguồn sáng không ổn định có thời gian tác động < 20s
Mạng chậm, dt cùi nên chất lượng hơi kém, không add chú thích trực tiếp vào video, và nó hoàn toàn không qua chỉnh sửa đâu (vì lười) nên các bạn cứ yên tâm về tính chân thực.
Bài viết đến đây là hết, do mình thấy có khá nhiều bạn lắp mạch chưa chạy nên mình viết cụ thể hơn một chút hi vọng sẽ phần nào giúp ích cho các bạn. Chúc thành công !
Sao mình lắp mạch như của bạn post mà khi che tối quang trở không hoạt động nhỉ?????
Phần mạch Q2 hoạt động vẫn tốt bình thường vì mình thử chạm C.E của Q1 vẫn chạy ầm ầm ! Mỗi tội khi che tối quang trở thì không thấy tác động gì ! Mình thử giảm R1 xuống còn khoảng hơn 500k vẫn ko mở được Q1.! Mà khi tác động che tối quang trở thì đo điện áp chân B của Q1 không thay đổi??? Help....Last edited by alibobo_hl1; 21-07-2013, 16:43.Thất tình tự tử đu dây điện
Điện giật tê tê chết từ từ
Comment
-
Cho xin cái mạch đi bạn ơi nếu được PM cho mình vào email le_hung1103@yahoo.comNguyên văn bởi vy_myangel Xem bài viếtsao không dùng trainsistor cho gọn nhẹ, dùng IC tốn tiền, hehe, mình dùng train cho khỏe, mạch có tí xíu bằng ngón cái thui ( không tính rơ le) hehe, ai thích thì tui cho. chỉ cần 2 trainsistor + vài con trở + 2 cái tu là OK thui, nguồn từ 3 --> 15V OK
cảm ơn bạn
Comment
-
Nguyên văn bởi alibobo_hl1 Xem bài viếtBạn cho mình hỏi chút :
Sao mình lắp mạch như của bạn post mà khi che tối quang trở không hoạt động nhỉ?????
Phần mạch Q2 hoạt động vẫn tốt bình thường vì mình thử chạm C.E của Q1 vẫn chạy ầm ầm ! Mỗi tội khi che tối quang trở thì không thấy tác động gì ! Mình thử giảm R1 xuống còn khoảng hơn 500k vẫn ko mở được Q1.! Mà khi tác động che tối quang trở thì đo điện áp chân B của Q1 không thay đổi??? Help....
Bạn hãy chắc chắn rằng quang trở vẫn còn hoạt động (đo thử trước). Sau đó trong khi che tối quang trở hãy đo điện áp cực B của Q1 : Che tối thì điện áp sẽ cao (>0.7V) để Q1 dẫn. Khi chiếu sáng quang trở thì điện áp cực B của Q1 phải =0 để Q1 ngưng dẫn. Chúc bạn thành công
Comment
-
Theo tớ thì việc chập chờn lúc tranh tối tranh sáng thì dùng trans hay 555 đều bị như nhau. Vì dù 555 có 2 ngưỡng so sánh điện áp tạo ra 3 miền: tối, giữ nguyên trạng thái trước, sáng. Nhưng giữa sáng và tối thì chỉ có 1 ranh giới.
Mọi người dùng tụ mắc song với trans để tạo trễ thì tránh được tình trạng nhiễu đột ngột do sét, mây che... Còn việc chập chờn tranh tối tranh sáng, tụ sẽ kéo dài thời gian sáng qua ngưỡng chập chờn rồi đột ngột tắt. Như vậy tụ có điện dung đủ lớn. Ko rõ thời gian chập chờn ấy là bao lâu, nếu 5-7 phút trở lên thì tụ phải khá lớn. Hoặc phải chọn cách mắc sao cho điện trở lên tới vài M.
Trong sơ đồ v2 của boconganhcg D2 ngăn ko cho tụ xả điện ngược về LDR để làm gì vậy?
Tụ C2 ko cần thiết, vì chỉ cần phân cực cho Q2 tốt là ok, dù chập chờn cực B 1 chút nhưng vẫn sẽ có đủ dòng để Role hút. Tụ C2 vai trò tạo trễ gần như C1.
Tớ chưa hiểu lắm về nguyên lý của chức năng tụ C3, bạn giải thích rõ hơn được ko? dập tia lửa điện khi đóng cắt.Last edited by levinh; 07-08-2013, 13:54.
Comment
-
May a cho e hoi ve cai mach nay với. E dang lam một bảng Led khoang 350 con led trắng. Em dung cái mach quang tro nay de su dụng tự dong bật bảng led len khi troi toi. Nhưng khi em để mạch gần với bảng led thi rơle đá lien tục luôn, lam bang led cứ chớp tắt liên tục. Vậy đó có phải bi nhiễu k ạ? và minh phai lam nhu the nao bây giờ. Mong các a giup đỡ
Comment
-
Phần cảm biến ánh sáng bị nhiễu bởi chính ánh sáng từ bảng LED trắng. Khi trời tối => cảm biến báo bật đèn => đèn sáng chiếu vào cảm biến => cảm biến hiểu là trời sáng => báo tắt đèn => trời vẫn tối nên lại bật ... Cứ như thế lặp lại mãi. Khắc phục bằng cách để phần cảm biến xa ra, che chắn cẩn thận để chỉ ánh sáng mặt trời chiếu vào cảm biến chứ không phải ánh sáng từ bảng LED.Nguyên văn bởi qquocddatdk Xem bài viếtMay a cho e hoi ve cai mach nay với. E dang lam một bảng Led khoang 350 con led trắng. Em dung cái mach quang tro nay de su dụng tự dong bật bảng led len khi troi toi. Nhưng khi em để mạch gần với bảng led thi rơle đá lien tục luôn, lam bang led cứ chớp tắt liên tục. Vậy đó có phải bi nhiễu k ạ? và minh phai lam nhu the nao bây giờ. Mong các a giup đỡ
Comment
-
Có bác nào lắp thử và chạy ổn định chưa vậy ?Last edited by datinh4ever; 08-08-2013, 19:32.
Comment
-
Theo như mình test thì hiện tượng rè rè của rơle xuất hiện do mình để đèn tương đối gần với quang trở nên ở ngưỡng bị kêu rè rè. Cách ly hoàn toàn thì ko có hiện tượng kêu rè rè. Mạch chỉ cần 1 tụ ở phía đầu vào là ok.
Nếu trở R1 mắc phân áp với quang trở điều khiển độ nhạy sáng của mạch có giá trị tầm 250K thì ko cần trở phân áp hay phân cực cho Transistor Q2, vì dòng Q1 khuếch đại đưa vào cực B của Q2 đã đủ rồi. Nếu dùng trở 1M thì có thể phải phân cực để đủ dòng với điện trở cỡ vài K.
Bản thân Rơle có sự ổn định dòng hay gì đó tương tự, nên khi rơle đã đóng, dù dòng có bị giảm đôi chút thì rơle vẫn giữ nguyên trạng thái đóng. Test khi trời gần tối, đèn chưa bật, che quang trở đi thì đèn bật, bỏ tay ra thì đèn vẫn bật (lúc này vẫn chưa dùng tụ).Last edited by levinh; 10-08-2013, 19:12.
Comment
-
- Dùng 555 sẽ không có hiện tượng chập chờn do nó đóng cắt đầu ra bằng flip flop . Xem nguyên lý hoạt động của 555 để biết rõ hơnNguyên văn bởi levinh Xem bài viếtTheo tớ thì việc chập chờn lúc tranh tối tranh sáng thì dùng trans hay 555 đều bị như nhau. Vì dù 555 có 2 ngưỡng so sánh điện áp tạo ra 3 miền: tối, giữ nguyên trạng thái trước, sáng. Nhưng giữa sáng và tối thì chỉ có 1 ranh giới.
Mọi người dùng tụ mắc song với trans để tạo trễ thì tránh được tình trạng nhiễu đột ngột do sét, mây che... Còn việc chập chờn tranh tối tranh sáng, tụ sẽ kéo dài thời gian sáng qua ngưỡng chập chờn rồi đột ngột tắt. Như vậy tụ có điện dung đủ lớn. Ko rõ thời gian chập chờn ấy là bao lâu, nếu 5-7 phút trở lên thì tụ phải khá lớn. Hoặc phải chọn cách mắc sao cho điện trở lên tới vài M.
Trong sơ đồ v2 của boconganhcg D2 ngăn ko cho tụ xả điện ngược về LDR để làm gì vậy?
Tụ C2 ko cần thiết, vì chỉ cần phân cực cho Q2 tốt là ok, dù chập chờn cực B 1 chút nhưng vẫn sẽ có đủ dòng để Role hút. Tụ C2 vai trò tạo trễ gần như C1.
Tớ chưa hiểu lắm về nguyên lý của chức năng tụ C3, bạn giải thích rõ hơn được ko? dập tia lửa điện khi đóng cắt.
- Phiên bản v3 đã được thiết kế cho phép thời gian delay từ 5 phút đến cả chục phút chỉ với tụ vài trăm u trở lên. Có bạn nào không tin thì lắp mạch và kiểm nghiệm thực tế!
- Mạch v2 đã lạc hậu và mình cũng đã giải thích trong phần nguyên lý : Nếu không có D2, khi có ánh sáng đột ngột tác động ,R của LDR giảm xuống gần như =0, tụ sẽ xả nhanh điện áp của nó xuống mass (ở đây yêu cầu tụ phải xả càng lâu càng tốt).
- Tụ C2 không có tác dụng giống C1, nó chống rung cho role. Về cơ bản, dùng trans làm khóa điện tử muốn nó đóng cắt dứt khoát phải lắp dạng flip flop, còn không vẫn gây rung cho role, tụ lắp // với role chỉ hạn chế chứ không triệt tiêu được rung trong trường hợp này (vì rung rất nhỏ và trong thời gian ngắn ta không thể phát hiện bằng tai thường được). Nguyên lý chống rung này cũng giống với chống rung cho nút bấm trong mạch vi điều khiển, ai quan tâm có thể tìm hiểu thêm.
- Nguyên lý C3 : Với dòng điện, và điện áp lớn thì khi đóng cắt tiếp điểm sẽ xảy ra phóng điện do không khí cũng là vật dẫn điện. Tụ sẽ hạn chế hiện tượng này : Khi đóng mạch thì tụ ngắn mạch, khi cắt mạch dòng điện sẽ phóng qua tụ.
Comment
Bài viết mới nhất
Collapse
-
bởi bqvietMạch cồng kềnh nhưng khá bài bản. Nếu tự làm để học thì cũng đáng để bắt tay nghịch chơi. Nếu chỉ cần sản phẩm thì các sàn thương mại điện tử có sẵn UPS DC này ra 5V hoặc 12V rất sẵn, chạy pin, giá cũng không đắt.
-
Channel: Điện tử sáng tạo
Hôm qua, 18:28 -
-
bởi mylinhattTrong vận hành thực tế, nhiều xưởng gia công gặp tình trạng máy phay CNC bắt đầu sai kích thước, bề mặt rung nhẹ hoặc phát sinh lỗi thay dao dù chương trình và dao cắt không thay đổi. Phần lớn các vấn đề này không xuất phát từ lập trình mà đến từ việc bảo dưỡng máy chưa được thực hiện đúng và đủ....
-
Channel: Máy công cụ
22-12-2025, 11:27 -
-
bởi ittcHì, em tính đi mua 1 cái máy Khoan và máy Mài (cắt), em đã chính thức gạt thằng BOSCH sang 1 bên vì giá cao hơn Dewalt và Makita, hơn nữa xem Cataloge của nó thì hàng ít model mẫu mã hơn.
Giá Dewalt và Makita thấy ngang ngửa nhau, thôi thì nhu...-
Channel: Điện tử gia dụng
22-12-2025, 07:20 -
-
bởi DaoVanTrongChào Anh Em. Nay em có tạo 1 sơ đồ mạch UPS sau, xin Ae cho ý kiến.
Và nếu biết sản phẩm này nếu có sẵn thì em xin link để mua (nếu giá phù hợp) thì em đỡ phải làm ạ, vì em tìm nhưng không thấy:
╔═══════════════════[ĐIỆN_LƯỚI_220V]════════════════╗...-
Channel: Điện tử sáng tạo
21-12-2025, 23:32 -
-
Trả lời cho Nên mua máy phay CNC cũ, máy mới phổ thông hay máy chất lượng cao? Góc nhìn từ bài toán sản xuất thực tếbởi nguyendinhvanNgày trước, khi KT đang tăng trưởng, một cái máy tự động cũ tầm trung, thì khoảng 5 năm là hoàn vốn. Nhưng hiện tại, mọi việc đều chậm trễ, cạnh tranh, nên theo các xếp tính thì phải hơn 10 năm làm việc ngon lành thì mới hoàn vốn....
-
Channel: Máy công cụ
20-12-2025, 20:23 -
-
Trả lời cho cách làm led Hao Quang.có pro nào biết k nhỉ ???bởi StatusHello! I'm from Kazakhstan. Can anyone share the HEX file with me? The download link in post 50 doesn't work.
-
Channel: Vi điều khiển họ 8051
18-12-2025, 00:05 -
-
bởi mylinhattChào anh em cơ khí,
Trong quá trình tư vấn đầu tư thiết bị cho xưởng, mình gặp rất nhiều câu hỏi kiểu: “Nên mua máy phay CNC cũ để tiết kiệm, chọn máy mới phổ thông cho yên tâm, hay cố gắng lên máy chất lượng cao để làm hàng khó?”. Thực tế, đây không phải câu hỏi chỉ về...-
Channel: Máy công cụ
17-12-2025, 13:38 -
-
Trả lời cho Vấn đề về tốc độ quaybởi nguyendinhvanSử dụng động cơ servor, hoặc lắp thêm một cái encoder vào động cơ bước. Encoder sẽ kiểm soát động cơ có quay hoặc đứng im.
-
Channel: Điện tử truyền hình
14-12-2025, 19:50 -

Comment