Chào toàn thể ace dientuvietnam.....


Tình hình rất ư là tình hình.Mới được thấy giao cho cái đồ án môn học thiết kế và thi công máy thu AM dân dụng.Nhưng ngặt nỗi không được xài IC tích hợp .hix hix.E chẳng bít bắt đầu từ đâu nên quyết lập cái " thớt " để ace vào giúp em.
Đầu tiên e xin có 1 số câu hỏi muốn nhờ a chị giải đáp:
1/ Giải tần phát AM ở VN ta là bao nhiêu??
2/ Giải điều chế thường dùng trong máy thu có phải là giải điều chế tách sóng đường bao dùng diod ko nhỉ ?? Nếu đúng thì diod là diod loại gì nhỉ
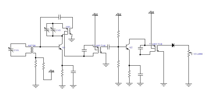
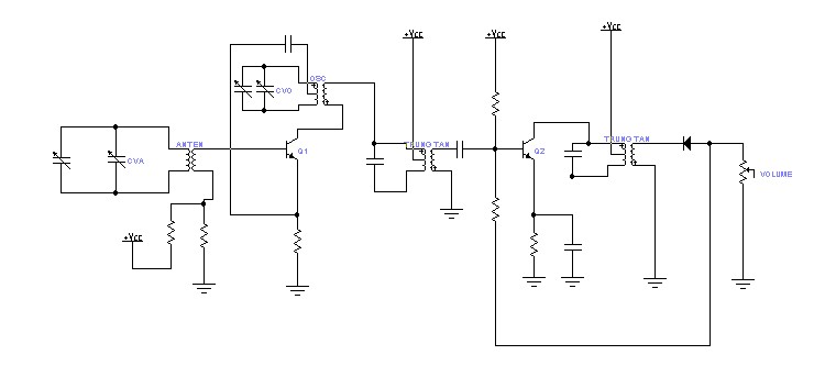
3/ ACE nào ở đây đã nghịch làm 1 cái radio AM rùi thì cho e xin cái sơ đồ nguyên lý để tham khảo?
4/E có được biết là trong 1 số sách về thu thanh của Nga hồi trước có một số mạch nguyên lý máy phát thu rất cơ bản,học sinh cấp 2 3 cũng ráp được.Ko bít trên đây ae nào lúc trước có nghiên cứu và kiếm được tài liệu thì share e với
Bài đầu như thế thui.Có gì ùi e sẽ hỏi anh chị tiếp

Mong nhận được sự giúp đỡ của anh chị



Tình hình rất ư là tình hình.Mới được thấy giao cho cái đồ án môn học thiết kế và thi công máy thu AM dân dụng.Nhưng ngặt nỗi không được xài IC tích hợp .hix hix.E chẳng bít bắt đầu từ đâu nên quyết lập cái " thớt " để ace vào giúp em.
Đầu tiên e xin có 1 số câu hỏi muốn nhờ a chị giải đáp:
1/ Giải tần phát AM ở VN ta là bao nhiêu??
2/ Giải điều chế thường dùng trong máy thu có phải là giải điều chế tách sóng đường bao dùng diod ko nhỉ ?? Nếu đúng thì diod là diod loại gì nhỉ
3/ ACE nào ở đây đã nghịch làm 1 cái radio AM rùi thì cho e xin cái sơ đồ nguyên lý để tham khảo?
4/E có được biết là trong 1 số sách về thu thanh của Nga hồi trước có một số mạch nguyên lý máy phát thu rất cơ bản,học sinh cấp 2 3 cũng ráp được.Ko bít trên đây ae nào lúc trước có nghiên cứu và kiếm được tài liệu thì share e với
Bài đầu như thế thui.Có gì ùi e sẽ hỏi anh chị tiếp


Mong nhận được sự giúp đỡ của anh chị


Comment