Cho mình hỏi có cách nào để mạch chuông tự reset lại sau 1 khoảng thời gian định sẵn không.
Thông báo
Collapse
No announcement yet.
Thiết kế mạch chuông ..............!
Collapse
X
-
Dùng con vi điều khiển nào có sẵn watchdog hoặc mua IC watchdog bên ngoài hoặc... tự chế watchdogNguyên văn bởi traidau Xem bài viếtCho mình hỏi có cách nào để mạch chuông tự reset lại sau 1 khoảng thời gian định sẵn không.
123...
Comment
-
Em cần thiết kế cái mạch yêu cầu như sau:
- Có 4 đầu vào: X1_X2_X3_X4 ( Tương được với các nút nhấn nhả )
- Có 3 đầu ra : Y1_Y2_Y3
Khi nhấn X1 thì Y1 lên mức cao ( còn lại là mức thấp) tương tự với các đầu còn lại==>Tại 1 thời điểm chỉ có 1 chân lên mức cao. Nhưng khi nhả X1 ra thì phải đảm bảo Y1 vẫn là mức cao.Còn X4 là tín hiệu clear. ( không dùng vi điều kiển đâu ..)
Quang Nhat
---------------------------------------
Yahoo :quangnhat85ls
Mail :
Nhận thiết kế và ép nhựa cho đồ điện tử
Comment
-
Dùng Flip-FlopNguyên văn bởi quangnhat Xem bài viếtEm cần thiết kế cái mạch yêu cầu như sau:
- Có 4 đầu vào: X1_X2_X3_X4 ( Tương được với các nút nhấn nhả )
- Có 3 đầu ra : Y1_Y2_Y3
Khi nhấn X1 thì Y1 lên mức cao ( còn lại là mức thấp) tương tự với các đầu còn lại==>Tại 1 thời điểm chỉ có 1 chân lên mức cao. Nhưng khi nhả X1 ra thì phải đảm bảo Y1 vẫn là mức cao.Còn X4 là tín hiệu clear. ( không dùng vi điều kiển đâu ..)
123...
Comment
-
PL.audio ơi! em đọc bài của anh mà chẳng hiểu chi hết, anh có thể giúp em ko?Nguyên văn bởi PL.audio Xem bài viếtTôi sử dụng chuông dc24v,đèn 24v,rơle 24v(loại 8chân).
_1 má công tắc của mỗi rơle tôi dùng để đóng điện cho chuông và đèn khi rơle hút,đồng thời đây cũng là đường cấp điên cho rơle tự giữ khi các công tắc nhấn không còn tác dụng.
_1 má công tắc còn lại để vô hiệu các công tắc nhấn khi có 1 rơle hút,các má công tắc này (ta dùng bên đóng mạch khi rơle nhả)đấu nối tiếp với nhau tạo thành cổng AND,ta nối 1 đầu cổng này với nguồn 24v,đầu còn lại đấu với mỗi công tắc nhấn qua 1 diod(tác dung của diod này tôi sẽ trình bày sau).
_các rơle ta đấu 1 mối cuộn dây với mass chung,như vậy ở trạng thái reset khi có 1 công tắc được nhấn đầu tiên thì điện 24v qua cổng AND(các má rơle mắc nối tiếp),qua diod >qua cuộn dây rơle>rơle hút đóng điện cho chuông đèn đồng thời cấp điện cho rơle tự giữ>chuông kêu,đèn sáng.Khi rơle này hút ở má còn lại(đã sử dụng để đấu nối tiếp cổng AND)sẽ ngắt điện.Mà chỉ cần tiếp điểm hở thì mất điện cấp cho các công tắc nhấn>vô hiệu các công tắc nhấn.
_lúc này chuông vẫn kêu,đèn vẫn sáng ở rơle được nhấn đầu tiên,chỉ cần nhấn nút reset ngắt 24v toàn hệ thống,thì trở lại ban đầu.
_các diod nối tiếp vào công tắc nhấn có tác dụng ngăn điện 24vtựgiữ rơle qua các công tắc nhấn khác (trong trường hợp người nhấn vẫn tiếp tục nhấn).
(Mạch này có thể mở rộng,nếu sử dụnh rơle nhiều chấu hơn cho chuông đèn 220v,tự giữ khoảng 10s rồi tự reset.)
Em cảm ơn
Comment
-
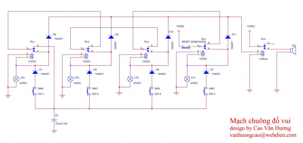
Đây là sơ đồ mạch chuông "Who is the first". Ai bấm trước được ưu tiên, người bấm sau không có tác dụng. Người quản trò bấm reset để ngắt chuông. Từ các vị trí LED, lấy tín hiệu điều khiển đèn tại vị trí người chơi.Attached FilesChưa đỗ tú tài, nên vẫn còn phải đi học.
Comment
-
Bạn hãy lắp thử mạch dao động dùng Op-Amp (hoặc đơn giản hơn là dùng 555), với các tụ điện khác nhau nằm trong mạch tần số. Công tắc bấm chuông có tác dụng nối từng tụ một vào mạch dao động -> chuông phát ra có âm sắc (cao thấp) khác nhau ứng với từng cửa do bạn quy định.Nguyên văn bởi ngohung.pro Xem bài viếtxin chao tat ca cac ban gan xa. minh dang lam do an mach chuong cua ,theo quy luat co 3 cua .khi co nguoi bam chuong ma minh biet nguoi do bam o kia a ,b hoac c ma minh ra mo o chinh cua do.
Để tránh nhiễu tới mạch dao động do kéo dây dài và nhiễu từ mạch điện lưới, dùng mạch chuyển tiếp từ công tắc bấm chuông tới mạch dao động, qua diode hoặc relay, tùy bạn.Chưa đỗ tú tài, nên vẫn còn phải đi học.
Comment
-
một ý kiến hay nhưng mà làm cái chuông cửa kiểu này bằng cách phát xung 555 thì nghe ghê lăm, nó kếu chẳng nhẹ nhàng gì cả. nên sử dụng cái chuông mà nó có giọng như thôi nghe như nhạc vậy đó. và gắn thêm 3 cái đèn nữa để báo hiệu.Nguyên văn bởi HTTTTH Xem bài viếtBạn hãy lắp thử mạch dao động dùng Op-Amp (hoặc đơn giản hơn là dùng 555), với các tụ điện khác nhau nằm trong mạch tần số. Công tắc bấm chuông có tác dụng nối từng tụ một vào mạch dao động -> chuông phát ra có âm sắc (cao thấp) khác nhau ứng với từng cửa do bạn quy định.
Để tránh nhiễu tới mạch dao động do kéo dây dài và nhiễu từ mạch điện lưới, dùng mạch chuyển tiếp từ công tắc bấm chuông tới mạch dao động, qua diode hoặc relay, tùy bạn.
Comment
-
vì khi người thứ nhất nhấn thì cực 4 của relay 1 đóng nên đèn sáng và relay tự giữ nhưng cực 5 lại bị hở nên không có nguồn nên các nút nhấn vô dụng. nhưng relay 1 tự giữ rồi nên chỉ đèn 1 sáng thôi các đèn còn lại không sáng và tương tự như vậy thì khi nút nhấn 2,3,4 nhấn thì đều như vậy.Nguyên văn bởi toan sang Xem bài viếtbạn có thề giải thích mạnh này ko vay bạn hưởng .làm sao mà lp2 ,lp3 ,lp4 lại cắt quyền ưu tiên của lp1 được vậy bạn
Comment
Bài viết mới nhất
Collapse
-
bởi mylinhattTrong vận hành thực tế, nhiều xưởng gia công gặp tình trạng máy phay CNC bắt đầu sai kích thước, bề mặt rung nhẹ hoặc phát sinh lỗi thay dao dù chương trình và dao cắt không thay đổi. Phần lớn các vấn đề này không xuất phát từ lập trình mà đến từ việc bảo dưỡng máy chưa được thực hiện đúng và đủ....
-
Channel: Máy công cụ
Hôm qua, 11:27 -
-
bởi ittcHì, em tính đi mua 1 cái máy Khoan và máy Mài (cắt), em đã chính thức gạt thằng BOSCH sang 1 bên vì giá cao hơn Dewalt và Makita, hơn nữa xem Cataloge của nó thì hàng ít model mẫu mã hơn.
Giá Dewalt và Makita thấy ngang ngửa nhau, thôi thì nhu...-
Channel: Điện tử gia dụng
Hôm qua, 07:20 -
-
bởi DaoVanTrongChào Anh Em. Nay em có tạo 1 sơ đồ mạch UPS sau, xin Ae cho ý kiến.
Và nếu biết sản phẩm này nếu có sẵn thì em xin link để mua (nếu giá phù hợp) thì em đỡ phải làm ạ, vì em tìm nhưng không thấy:
╔═══════════════════[ĐIỆN_LƯỚI_220V]════════════════╗...-
Channel: Điện tử sáng tạo
21-12-2025, 23:32 -
-
Trả lời cho Nên mua máy phay CNC cũ, máy mới phổ thông hay máy chất lượng cao? Góc nhìn từ bài toán sản xuất thực tếbởi nguyendinhvanNgày trước, khi KT đang tăng trưởng, một cái máy tự động cũ tầm trung, thì khoảng 5 năm là hoàn vốn. Nhưng hiện tại, mọi việc đều chậm trễ, cạnh tranh, nên theo các xếp tính thì phải hơn 10 năm làm việc ngon lành thì mới hoàn vốn....
-
Channel: Máy công cụ
20-12-2025, 20:23 -
-
Trả lời cho cách làm led Hao Quang.có pro nào biết k nhỉ ???bởi StatusHello! I'm from Kazakhstan. Can anyone share the HEX file with me? The download link in post 50 doesn't work.
-
Channel: Vi điều khiển họ 8051
18-12-2025, 00:05 -
-
bởi mylinhattChào anh em cơ khí,
Trong quá trình tư vấn đầu tư thiết bị cho xưởng, mình gặp rất nhiều câu hỏi kiểu: “Nên mua máy phay CNC cũ để tiết kiệm, chọn máy mới phổ thông cho yên tâm, hay cố gắng lên máy chất lượng cao để làm hàng khó?”. Thực tế, đây không phải câu hỏi chỉ về...-
Channel: Máy công cụ
17-12-2025, 13:38 -
-
Trả lời cho Vấn đề về tốc độ quaybởi nguyendinhvanSử dụng động cơ servor, hoặc lắp thêm một cái encoder vào động cơ bước. Encoder sẽ kiểm soát động cơ có quay hoặc đứng im.
-
Channel: Điện tử truyền hình
14-12-2025, 19:50 -

Comment