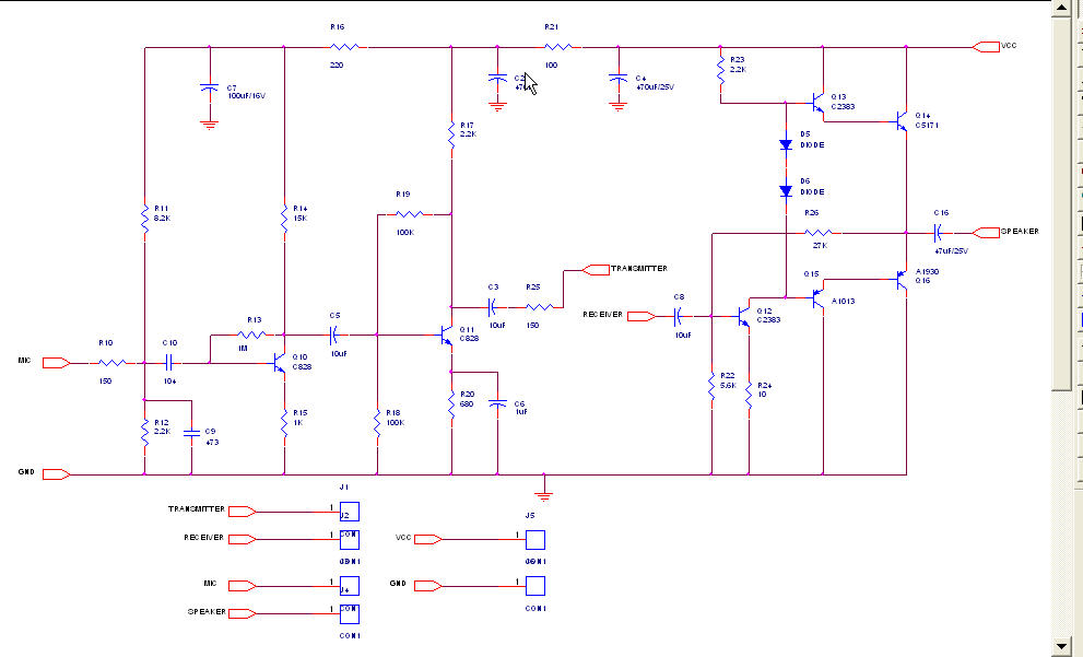
Mình có một hệ thống đàm thoại kiểu Intercom được sử dụng trong các hầm lò khai thác. Nguyên tắc hoạt động thì rất đơn giản. Khi công nhân nói vào MIC của một máy thì tín hiệu sau tầng tiền khuếch đại sẽ được truyền lên dây và vào tầng khuếch đại công suất của các máy khác, đảm bảo tất cả các máy khác đều nghe được.
Do trong hầm lò, các đường dây điện đi chồng chéo, nhiều động cơ điện cỡ lớn nên đường dây tín hiệu của mình bị cảm ứng gây ra nhiễu
. Khi không đàm thoại, loa vẫn phát ra tiếng ò ò. Mình đã thử khắc phục bằng cách :
- Thêm vào 1 bộ lọc thông cao ở đầu vào của tầng khuếch đại công suất. Tần số cắt 400Hz (âm thanh đàm thoại có giải tần 400Hz-3400Hz). Mình tính toán bộ lọc bậc 2, sử dụng hệ số Chebyshev I và 1 con Opamp TL084.
- Thử nghiệm bằng một máy phát xung. Xung đưa vào là xung sin (biên độ đỉnh-đỉnh 1V). Quan sát trên Oscilloscope thấy kết quả khá khả quan (tín hiệu ở dải tần nhỏ hơn 400Hz bị suy giảm mạnh).
- Tuy nhiên, khi đưa tín hiệu này vào tầng khuếch đại, loa vẫn kêu
Ngoài ra, mình còn dự tính một giải pháp nữa:
- Dùng một ngưỡng khoảng 0.5 V để xác định khi có tín hiệu trên đường dây thoại. Khi có tín hiệu lớn hơn 0.5 V thì sẽ mở khóa (dùng một bóng trường) để cấp nguồn cho tầng khuếch đại công suất.
Mong sớm nhận được ý kiến giúp đỡ của mọi người
Do trong hầm lò, các đường dây điện đi chồng chéo, nhiều động cơ điện cỡ lớn nên đường dây tín hiệu của mình bị cảm ứng gây ra nhiễu
. Khi không đàm thoại, loa vẫn phát ra tiếng ò ò. Mình đã thử khắc phục bằng cách :- Thêm vào 1 bộ lọc thông cao ở đầu vào của tầng khuếch đại công suất. Tần số cắt 400Hz (âm thanh đàm thoại có giải tần 400Hz-3400Hz). Mình tính toán bộ lọc bậc 2, sử dụng hệ số Chebyshev I và 1 con Opamp TL084.
- Thử nghiệm bằng một máy phát xung. Xung đưa vào là xung sin (biên độ đỉnh-đỉnh 1V). Quan sát trên Oscilloscope thấy kết quả khá khả quan (tín hiệu ở dải tần nhỏ hơn 400Hz bị suy giảm mạnh).
- Tuy nhiên, khi đưa tín hiệu này vào tầng khuếch đại, loa vẫn kêu

Ngoài ra, mình còn dự tính một giải pháp nữa:
- Dùng một ngưỡng khoảng 0.5 V để xác định khi có tín hiệu trên đường dây thoại. Khi có tín hiệu lớn hơn 0.5 V thì sẽ mở khóa (dùng một bóng trường) để cấp nguồn cho tầng khuếch đại công suất.
Mong sớm nhận được ý kiến giúp đỡ của mọi người

Comment