Em là dân i tờ nhưng đam mê thanh
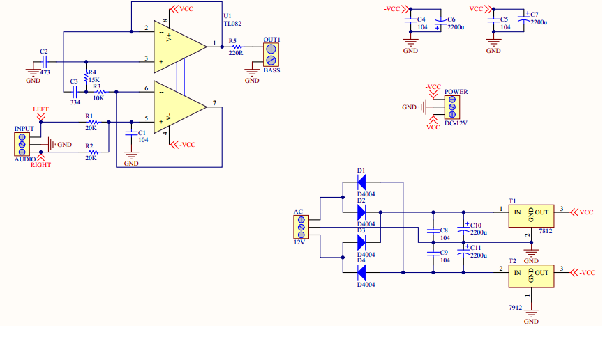
. Em làm theo mạch như hình dưới rồi lắp thêm con TDA 2030 phía sao mạch lọc. Nhưng khổ nổi khi đưa tín hiệu vào TDA thì ok nhưng nối 2 thứ BASS và TDA (đưa tín hiệu vào BASS) thì âm thanh có dập đó nhưng cứ rè rè mà còn rè rè theo nhạc nữa chứ. Em mò hoài mà không biết bị gì. Mong cao nhân giúp đỡ... 
. Em làm theo mạch như hình dưới rồi lắp thêm con TDA 2030 phía sao mạch lọc. Nhưng khổ nổi khi đưa tín hiệu vào TDA thì ok nhưng nối 2 thứ BASS và TDA (đưa tín hiệu vào BASS) thì âm thanh có dập đó nhưng cứ rè rè mà còn rè rè theo nhạc nữa chứ. Em mò hoài mà không biết bị gì. Mong cao nhân giúp đỡ... 

Comment