Nguyên văn bởi Quocthaibmt
Xem bài viết
Thông báo
Collapse
No announcement yet.
Xin mạch Amp công suất lớn dùng C5200/A1943
Collapse
X
-
may hom nay minh nuong het 4 cap so roi do.chuan bi nhau di thoi.cho minh hoi cai mach cs trong box nhieu so wa minh giam bot dc ko zay.vi du nhu 12 con minh lam 6 con thôi dc koNguyên văn bởi vandk Xem bài viếtBạn đọc kỷ lại mấy trang trong topic này trước đã nhé, đọc thật kỷ và có thể copy và lưu lại mấy cái mà mấy bác đi trước đúc rút và chỉ dẫn sau đó bạn lắp và làm theo từ từ! Vì ráp theo sơ đồ rùi mà còn phải chỉnh sửa một số chỗ (cụ thể như chỉnh bias), cái này cao thủ mà còn nhậu "sò nướng" liên tục chứ nói chi đến newbie như bọn mình!!!
. Mạch bạn lắp theo sơ đồ trên này đã hót chưa và nếu hót dc rùi mà nóng sò quá thì có thể bạn chỉnh bias (cái biến trở duy nhất có trong sơ đồ đó là để chỉnh dòng phân chia cho mỗi một con sò công suất đó bạn, em nói có gì sai mấy cao thủ bỏ qua cho nhé, đừng chém em út tội nghiệp!!
) thì theo mình "học lóm" được thì nóng là do để bias cao quá! (chỗ này bạn tìm lại mấy trang gần đầu có nói nhưng giờ mình không nhớ nó nằm trang nào nữa!!
), đương nhiên là còn rất nhiều nguyên nhân nữa nhưng cái mình có thể ktra trước tiên là cái đó. Bạn cứ thử lại đi có gì théc méc thì mang lên mấy cụ trên này giúp cho!Thân.
Comment
-
Mới lắp ráp ampli thì khoan cho loa vào mạch, chỉ khi nào ngõ ra thỏa mãn các thông số điện áp và xem thử có cái gì bốc khói không , có mùi gì lạ không , .Vặn thang đo của đồng hồ về 50vdc, kẹp que đen vào mass, que đỏ đặt vào giao điểm ngõ ra( chưa gắn sò vào) cắm điện , quan sát kim đồng hồ. nó sẽ bật lên hoắc bật lui lại khoảng 2 giây nó sẽ trở về 0v là được , nếu sau 4 giây mà kim không về zero thì rút điện ngay!!! mạch đang trở ngại , kiểm tra lại mạch điện, khi nào ngõ ra 0vdc, đo chân E transistor thúc(trước chânB sò) có áp 0,3 đên 0,45v cả 2 bên(đo thuận và ngược) để một lúc kim đồng hồ đứng im không thay đổi thì tắt máy , xả điện tụ nguồn , rồi gắn mỗi bên 1 sò vào , nhớ ráp đúng vị trí rồi lại đặt que đo đó vào điểm ra loa, ngõ vào nối mass, không cho tín hiệu vào, chưa gắn loa vào cắm điện, nhìn kim đồng hồ nếu kim trở về 0vdc thì lúc đó mới cho loa vào, thông thường phải làm bộ bảo vệ loa trước, gắn vào ampli rồi mới nối loa vào , khi ngõ ra bị sự cố thì loa không bị hư, tầng sò chạy được thì mới cho tín hiệu vào QUA một volume để điều chỉnh từ nhỏ đến lớn.Nguyên văn bởi hoanghiep198 Xem bài viếtso minh lam theo sche ma rồi ma nó chỉ nóng rồi cháy luôn c5200 thôi còn a1943 vẫn bình thường.hôm nay mình làm lai no cháy luôn đường mạch in luôn.tổn hại là một cái loa bị rè.thật buồn wa' đi
Comment
-
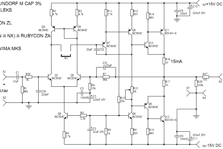
Mạch bạn định làm là mạch Leach cải tiến đó, dùng lái là C5200 luôn, nếu bạn xài 3 cặp cho mỗi kênh thì đổi lái sò 2SC5200/A1943 bằng cặp 2SC4793/A1837 mạch này mình cũng đang "đầu tư" (lý thuyết trước!!Nguyên văn bởi hoanghiep198 Xem bài viết[ATTACH=CONFIG]55410[/ATTACH]
như mạch nay minh sài 6 con cs thôi dc không .minh làm rồi mà. cs bi cháy hết no nóng lắm.nếu giảm bớt sò xuong thì phai làm sao
), mạch này theo wánh giá của mấy cụ bên VNAV thì rất dễ thành công, bạn cứ thử lại như bác Thái hướng dẫn đi, một điểm chú ý rất rất quan trọng (không dc quên, nếu quên là có sò nhậu liền!!) là biến trở chỉnh bias phải đo kiểm bên ngoài và chỉnh nó về 0 Ohm trước khi lắp, tức là điều chỉnh cho chân giữa của nó về phía bên cực B của transitor bias, sau đó mới lắp vào mạch (hoặc có thể chỉnh lại nếu đã lắp vào mạch rùi, chỉnh trước khi đóng điện để kiểm tra như bác Thái đã nói)! Nếu cẩn thận hơn nữa thì bạn có thể nối 2 con trở 100 Ohm vào 2 đầu cấp nguồn +/- của mạch và cấp điện qua con trở này (nó là cầu chì thế mạng, nếu có sự cố là 2 em này bốc khói liền), còn nhiều cái khác nữa nhưng bạn thử lại trước đi rùi "rì viêu" lại nhé! Bạn lấy lại schema này có tên tuổi lk dễ cho việc hướng dẫn hơn nè (giống nhau y chang chỉ khác con lái sò thui vì nó chỉ có 2 cặp sò mà). Mình có tổng hợp mấy pp để thử và điều chỉnh bias bạn đọc rùi thử coi có được không nhé!Thân.
Last edited by vandk; 12-11-2012, 23:20.
Comment
-
2 con này không có gì khác đâu, chỉ là cặp thuận nghịch hổ bổ(một cặp bổ túc), còn số kèm sau gạch nối chỉ là phiên bản cải tiến thôi! còn sơ đồ chắc là khuya nay hoặc sáng mai mới có được, vì đang bận quá chưa tìm được V à!Nguyên văn bởi vandk Xem bài viếtBác Thái con BD140/139 khác gì với con BD140-16/139-16, sao lại có số 16 (hoặc 10) ở phía sau, nó có ý nghĩa gì vậy bác?
Comment
-
Vì e thấy 2 con đó trong một cái pre mà nó ghi vậy tưởng có gì đặ biệt chứ, cái pre mà suất tính hiệu bằng BD139/140 là lớn fải không bác? Em nghĩ pre này mà làm thành một máy nghe tai phone là ok nhất!!hehe cấu trúc y như mạch cs luôn chỉ khác là nó cắt từ driver thui. Nếu mà lắp vào phía sau 2 con BD139/140 1 cặp sò thì có khác gì mạch cs đâu. Em nó đây bácNguyên văn bởi Quocthaibmt Xem bài viết2 con này không có gì khác đâu, chỉ là cặp thuận nghịch hổ bổ(một cặp bổ túc), còn số kèm sau gạch nối chỉ là phiên bản cải tiến thôi! còn sơ đồ chắc là khuya nay hoặc sáng mai mới có được, vì đang bận quá chưa tìm được V à!
Comment
-
Thì nó là bản gốc cơ sở của ampli đó mà ! tất nhiên là trở kháng ra của nó khá lớn>10kohm, nhưng lắp tai nghe thì rất chuẩn. thay đổi vài chi tiết về sò và bổ sung nguồn thêm ít A (dòng) thì thành ampli công suất vừa đó!Nguyên văn bởi vandk Xem bài viếtVì e thấy 2 con đó trong một cái pre mà nó ghi vậy tưởng có gì đặ biệt chứ, cái pre mà suất tính hiệu bằng BD139/140 là lớn fải không bác? Em nghĩ pre này mà làm thành một máy nghe tai phone là ok nhất!!hehe cấu trúc y như mạch cs luôn chỉ khác là nó cắt từ driver thui. Nếu mà lắp vào phía sau 2 con BD139/140 1 cặp sò thì có khác gì mạch cs đâu. Em nó đây bác
Comment
-
Mình nhìn vào đâu để biết trở kháng ra của nó lớn vậy bác thái, ráp để làm máy nghe phone cũng hay đúng không bác!!hihiNguyên văn bởi Quocthaibmt Xem bài viếtThì nó là bản gốc cơ sở của ampli đó mà ! tất nhiên là trở kháng ra của nó khá lớn>10kohm, nhưng lắp tai nghe thì rất chuẩn. thay đổi vài chi tiết về sò và bổ sung nguồn thêm ít A (dòng) thì thành ampli công suất vừa đó!
Comment
-
Mình nhìn vào đâu để biết trở kháng ra của nó lớn vậy bác thái, ráp để làm máy nghe phone cũng hay đúng không bác!!hihiNguyên văn bởi Quocthaibmt Xem bài viếtThì nó là bản gốc cơ sở của ampli đó mà ! tất nhiên là trở kháng ra của nó khá lớn>10kohm, nhưng lắp tai nghe thì rất chuẩn. thay đổi vài chi tiết về sò và bổ sung nguồn thêm ít A (dòng) thì thành ampli công suất vừa đó!
Comment
-
cảm ơn bạn nhiều lắm .mình sẽ thử.nhưng cs có bằng cặp a1943/c5200 ko bạnNguyên văn bởi vandk Xem bài viếtMạch bạn định làm là mạch Leach cải tiến đó, dùng lái là C5200 luôn, nếu bạn xài 3 cặp cho mỗi kênh thì đổi lái sò 2SC5200/A1943 bằng cặp 2SC4793/A1837 mạch này mình cũng đang "đầu tư" (lý thuyết trước!!
), mạch này theo wánh giá của mấy cụ bên VNAV thì rất dễ thành công, bạn cứ thử lại như bác Thái hướng dẫn đi, một điểm chú ý rất rất quan trọng (không dc quên, nếu quên là có sò nhậu liền!!) là biến trở chỉnh bias phải đo kiểm bên ngoài và chỉnh nó về 0 Ohm trước khi lắp, tức là điều chỉnh cho chân giữa của nó về phía bên cực B của transitor bias, sau đó mới lắp vào mạch (hoặc có thể chỉnh lại nếu đã lắp vào mạch rùi, chỉnh trước khi đóng điện để kiểm tra như bác Thái đã nói)! Nếu cẩn thận hơn nữa thì bạn có thể nối 2 con trở 100 Ohm vào 2 đầu cấp nguồn +/- của mạch và cấp điện qua con trở này (nó là cầu chì thế mạng, nếu có sự cố là 2 em này bốc khói liền), còn nhiều cái khác nữa nhưng bạn thử lại trước đi rùi "rì viêu" lại nhé! Bạn lấy lại schema này có tên tuổi lk dễ cho việc hướng dẫn hơn nè (giống nhau y chang chỉ khác con lái sò thui vì nó chỉ có 2 cặp sò mà). Mình có tổng hợp mấy pp để thử và điều chỉnh bias bạn đọc rùi thử coi có được không nhé!Thân.
Comment
Bài viết mới nhất
Collapse
-
bởi mylinhattTrong vận hành thực tế, nhiều xưởng gia công gặp tình trạng máy phay CNC bắt đầu sai kích thước, bề mặt rung nhẹ hoặc phát sinh lỗi thay dao dù chương trình và dao cắt không thay đổi. Phần lớn các vấn đề này không xuất phát từ lập trình mà đến từ việc bảo dưỡng máy chưa được thực hiện đúng và đủ....
-
Channel: Máy công cụ
Hôm qua, 11:27 -
-
bởi ittcHì, em tính đi mua 1 cái máy Khoan và máy Mài (cắt), em đã chính thức gạt thằng BOSCH sang 1 bên vì giá cao hơn Dewalt và Makita, hơn nữa xem Cataloge của nó thì hàng ít model mẫu mã hơn.
Giá Dewalt và Makita thấy ngang ngửa nhau, thôi thì nhu...-
Channel: Điện tử gia dụng
Hôm qua, 07:20 -
-
bởi DaoVanTrongChào Anh Em. Nay em có tạo 1 sơ đồ mạch UPS sau, xin Ae cho ý kiến.
Và nếu biết sản phẩm này nếu có sẵn thì em xin link để mua (nếu giá phù hợp) thì em đỡ phải làm ạ, vì em tìm nhưng không thấy:
╔═══════════════════[ĐIỆN_LƯỚI_220V]════════════════╗...-
Channel: Điện tử sáng tạo
21-12-2025, 23:32 -
-
Trả lời cho Nên mua máy phay CNC cũ, máy mới phổ thông hay máy chất lượng cao? Góc nhìn từ bài toán sản xuất thực tếbởi nguyendinhvanNgày trước, khi KT đang tăng trưởng, một cái máy tự động cũ tầm trung, thì khoảng 5 năm là hoàn vốn. Nhưng hiện tại, mọi việc đều chậm trễ, cạnh tranh, nên theo các xếp tính thì phải hơn 10 năm làm việc ngon lành thì mới hoàn vốn....
-
Channel: Máy công cụ
20-12-2025, 20:23 -
-
Trả lời cho cách làm led Hao Quang.có pro nào biết k nhỉ ???bởi StatusHello! I'm from Kazakhstan. Can anyone share the HEX file with me? The download link in post 50 doesn't work.
-
Channel: Vi điều khiển họ 8051
18-12-2025, 00:05 -
-
bởi mylinhattChào anh em cơ khí,
Trong quá trình tư vấn đầu tư thiết bị cho xưởng, mình gặp rất nhiều câu hỏi kiểu: “Nên mua máy phay CNC cũ để tiết kiệm, chọn máy mới phổ thông cho yên tâm, hay cố gắng lên máy chất lượng cao để làm hàng khó?”. Thực tế, đây không phải câu hỏi chỉ về...-
Channel: Máy công cụ
17-12-2025, 13:38 -
-
Trả lời cho Vấn đề về tốc độ quaybởi nguyendinhvanSử dụng động cơ servor, hoặc lắp thêm một cái encoder vào động cơ bước. Encoder sẽ kiểm soát động cơ có quay hoặc đứng im.
-
Channel: Điện tử truyền hình
14-12-2025, 19:50 -

Comment