Thông báo

Collapse
No announcement yet.

Em đang cần sơ đồ Gamepad hoặc Joystick

Collapse
X
 
  • Lọc
  • Giờ
  • Show
Clear All
new posts

  • Em đang cần sơ đồ Gamepad hoặc Joystick

    Em đang muốn làm một Gamepad hoặc Joystick đơn giản , ai biết có sơ đồ chỉ em với , Thanks nhiều

  • #2
    gamepad : bạn tìm hiẻu về ma trận nút bấm --> dễ làm
    joystick : bạn phải có một cái biến trở giống như cái cần gạt của tay ps2 ấy --> khó kiếm ,
    Biển học mênh mông , quay đầu lại là!

    Comment


    • #3
      Em thấy cũng không khó như mình tưởng , Thanks bác nhiều
      Em tìm thấy sơ đồ đơn giản quá nên tưởng không phải
      Mà bác nào cho em hỏi thêm 2N3906 (PNP) và BC238B (NPN) tương đương với bóng bán dẫn nào , em thấy trong sơ đồ Gamepad có ghi vậy .

      Comment


      • #4
        Bác có thể cho em xin cái sơ đồ gamepad đơn giản được ko ạ. Kết nối qua cổng USB là tốt nhất. Cám ơn bác nhiều ...

        Comment


        • #5
          http://www.raphnet.net/electronique/...s/index_en.php

          Comment


          • #6
            Cho em xin thêm vài cái nữa đi ạ ...

            Comment


            • #7
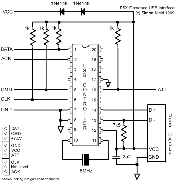
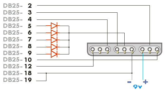
              đây là schema mạch dùng ps cho pc loại cổng LPT và USB hiện chưa tìm được drive
              Attached Files
              ai cần phá cái gì kô

              Comment


              • #8
                cảm ơn nhiều

                Comment


                • #9
                  cho em xin mạch gamepad dùng dk con robot con a em cam ơn nhiều

                  Comment


                  • #10
                    cho mình xin mạch tay gamepad đi sao mình ko thấy gì hết a

                    Comment


                    • #11
                      mọi người ơi, em đang làm đồ án về tay cầm game ps...hiện tại em đang bí đường, mọi người có sơ đồ mạch và code nguồn cho em xin nha....còn vài tuần nửa là em phải nộp bài rồi...mong các anh chị giúp đỡ cho em

                      Comment

                      Về tác giả

                      Collapse

                      Nhungong Tìm hiểu thêm về Nhungong

                      Bài viết mới nhất

                      Collapse

                      Đang tải...
                      X