Thông báo
Collapse
No announcement yet.
đèn ngủ tự động: ban ngày tắt ban đêm sáng
Collapse
X
-
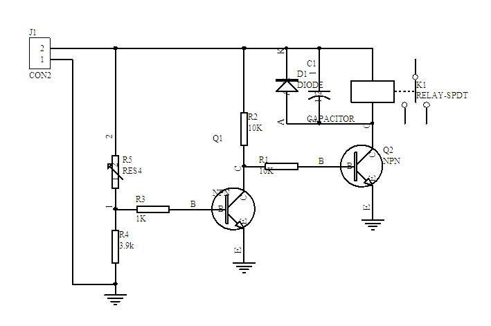
chào bạnNguyên văn bởi dinhhant9 Xem bài viếtKhông biết trên diễn đàn đã có chưa, có rồi thì thôi, chưa có thì các bác cứ tham khảo. Thực ra cái mạch nay em tháo cái đèn ngủ của ông bác. tháo ra vẽ mạch rồi lắp lại như cũ. may mà ổng chưa biết,hihi. có gì sai sót xin chỉ giáo.[ATTACH]38521[/ATTACH]
mình có góp ý như sau
với điện 220V thì con BJT bạn nên dùng con 13001 cho nó khỏi bị đánh thủng tiếp giáp C-E chứ con 9014 điện áp C-E nó có 50V.email:
chỉ được liên lạc từ 19h00 - 21h30
Comment
-
bạn không dùng cho đèn ngủ thì bạn có thể dùng cho xe máy.==> bạn không cần quan tâm đến công tắc đèn pha khi ban ngày nữa. mình đã dùng nó khi mua xe đến giờ vãn hoạt động tốt.Nguyên văn bởi vanhoa00 Xem bài viếtÔi nghe hay quá. về làm thử xem sao. nhưng mình không có đèn ngủ, có dùng đèn ngủ bao giờ đâu cơ chứ. hì hì
bạn có thể dùng sơ đồ sau.
email:
chỉ được liên lạc từ 19h00 - 21h30
Comment
-
có thấy cái cầu diode nào đâu. mà mấy cái đèn tầm phào này không làm ăn gì được đâu, ráp chơi chứ không ứng dụng gì hết. các bạn nói ban ngày nó tắt, đêm nó sáng. vậy các bạn đóng cửa phòng lại coi phòng nó có đen như mực không => đèn sáng cả ngày.Nguyên văn bởi uoemx Xem bài viếtBác vẽ thiếu rồi. Mạch trên còn có một con zenner 24v đằng sau cầu diode để bảo vệ con s9014 đúng như bác sang_dientu: nói con S9014 dễ bị đánh thủng thì người ta đã mắc thêm con zenner đó.
Comment
-
Cái sơ đồ này hơi khó hiểu. Em không thấy quang trở đâu thì ban ngày nó sáng, ban đêm nó tắt kiều gì đây bác?Nguyên văn bởi sang_dientu Xem bài viếtbạn không dùng cho đèn ngủ thì bạn có thể dùng cho xe máy.==> bạn không cần quan tâm đến công tắc đèn pha khi ban ngày nữa. mình đã dùng nó khi mua xe đến giờ vãn hoạt động tốt.
bạn có thể dùng sơ đồ sau.
[ATTACH=CONFIG]38542[/ATTACH]
Comment
-
con quan trở là con R5 đấy bácNguyên văn bởi Ck33spkt Xem bài viếtCái sơ đồ này hơi khó hiểu. Em không thấy quang trở đâu thì ban ngày nó sáng, ban đêm nó tắt kiều gì đây bác?email:
chỉ được liên lạc từ 19h00 - 21h30
Comment
-
đổi cái vị trí R5 cho R4 thì không phải tốn thêm con Q1 nữa. tín hiệu ra kích thẳng con Q2.Nguyên văn bởi Ck33spkt Xem bài viếtCái sơ đồ này hơi khó hiểu. Em không thấy quang trở đâu thì ban ngày nó sáng, ban đêm nó tắt kiều gì đây bác?
thay con R4 bằng biến trở để chỉnh độ nhạy cho mạch. không thì làm cái mạch so sánh cho chắc ăn.mạch này chán lắm, hơi tối tối cũng sáng.
Comment
-
nếu bỏ Q1 thì con quang trở nó nhanh hỏng vì dòng qua nó lớn.Nguyên văn bởi caovanhuong Xem bài viếtđổi cái vị trí R5 cho R4 thì không phải tốn thêm con Q1 nữa. tín hiệu ra kích thẳng con Q2.email:
chỉ được liên lạc từ 19h00 - 21h30
Comment
-
theo datasheet thì điện áp qua nó lớn nhất là 100V và dòng max là 5mA => bác mà kích mấy con Relay thì không bao giờ sợ hỏng.Nguyên văn bởi sang_dientu Xem bài viếtnếu bỏ Q1 thì con quang trở nó nhanh hỏng vì dòng qua nó lớn.
Comment
-
den ngu
cung kha hay,nhung cau noi cu the thi hay hon dayNguyên văn bởi nick phụ Xem bài viếtmạch này chán lắm, hơi tối tối cũng sáng, mà buổi sáng thì có nắng mấy đâu, trong phòng thì chả có của sổ, làm đèn chiếu sáng ngoài sân thì được
Comment
Bài viết mới nhất
Collapse
-
bởi mylinhattTrong vận hành thực tế, nhiều xưởng gia công gặp tình trạng máy phay CNC bắt đầu sai kích thước, bề mặt rung nhẹ hoặc phát sinh lỗi thay dao dù chương trình và dao cắt không thay đổi. Phần lớn các vấn đề này không xuất phát từ lập trình mà đến từ việc bảo dưỡng máy chưa được thực hiện đúng và đủ....
-
Channel: Máy công cụ
Hôm qua, 11:27 -
-
bởi ittcHì, em tính đi mua 1 cái máy Khoan và máy Mài (cắt), em đã chính thức gạt thằng BOSCH sang 1 bên vì giá cao hơn Dewalt và Makita, hơn nữa xem Cataloge của nó thì hàng ít model mẫu mã hơn.
Giá Dewalt và Makita thấy ngang ngửa nhau, thôi thì nhu...-
Channel: Điện tử gia dụng
Hôm qua, 07:20 -
-
bởi DaoVanTrongChào Anh Em. Nay em có tạo 1 sơ đồ mạch UPS sau, xin Ae cho ý kiến.
Và nếu biết sản phẩm này nếu có sẵn thì em xin link để mua (nếu giá phù hợp) thì em đỡ phải làm ạ, vì em tìm nhưng không thấy:
╔═══════════════════[ĐIỆN_LƯỚI_220V]════════════════╗...-
Channel: Điện tử sáng tạo
21-12-2025, 23:32 -
-
Trả lời cho Nên mua máy phay CNC cũ, máy mới phổ thông hay máy chất lượng cao? Góc nhìn từ bài toán sản xuất thực tếbởi nguyendinhvanNgày trước, khi KT đang tăng trưởng, một cái máy tự động cũ tầm trung, thì khoảng 5 năm là hoàn vốn. Nhưng hiện tại, mọi việc đều chậm trễ, cạnh tranh, nên theo các xếp tính thì phải hơn 10 năm làm việc ngon lành thì mới hoàn vốn....
-
Channel: Máy công cụ
20-12-2025, 20:23 -
-
Trả lời cho cách làm led Hao Quang.có pro nào biết k nhỉ ???bởi StatusHello! I'm from Kazakhstan. Can anyone share the HEX file with me? The download link in post 50 doesn't work.
-
Channel: Vi điều khiển họ 8051
18-12-2025, 00:05 -
-
bởi mylinhattChào anh em cơ khí,
Trong quá trình tư vấn đầu tư thiết bị cho xưởng, mình gặp rất nhiều câu hỏi kiểu: “Nên mua máy phay CNC cũ để tiết kiệm, chọn máy mới phổ thông cho yên tâm, hay cố gắng lên máy chất lượng cao để làm hàng khó?”. Thực tế, đây không phải câu hỏi chỉ về...-
Channel: Máy công cụ
17-12-2025, 13:38 -
-
Trả lời cho Vấn đề về tốc độ quaybởi nguyendinhvanSử dụng động cơ servor, hoặc lắp thêm một cái encoder vào động cơ bước. Encoder sẽ kiểm soát động cơ có quay hoặc đứng im.
-
Channel: Điện tử truyền hình
14-12-2025, 19:50 -

Comment