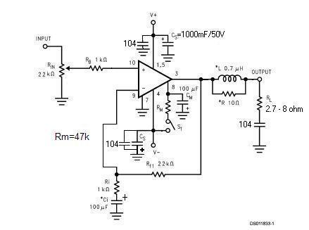
tôi đang muốn làm một bộ loa vi tính không giống ai (tất cả là những đồ lượm lặt quanh phòng, rẻ ). chỉ có mỗi một chỗ là cục biến thế muốn chạy được thì Nhattao có nhưng to quá. các bác có thể recommend kiếm loại nào bé bé nhưng đủ công suất ra, khá lớn ( định dùng loa 8ohm, 50-60w ).
bas, treb riêng biệt.
có recommend nào được được thì tôi sẽ up nó lên đây cho xem (cũng sắp xong rồi). hoặc đổi lại tôi sẽ share vài file bdf về tin học, vài chục mega tài liệu về AVR căn bản hay lịch sử hay hay cho mấy bác đọc chơi.
bas, treb riêng biệt.
có recommend nào được được thì tôi sẽ up nó lên đây cho xem (cũng sắp xong rồi). hoặc đổi lại tôi sẽ share vài file bdf về tin học, vài chục mega tài liệu về AVR căn bản hay lịch sử hay hay cho mấy bác đọc chơi.
, xẹt lửa như hàn xì (đoản mạch nếu cho 220v vào 2 chân riêng biệt)
(đang sài con loa NT 300K oánh cũng ngon phết 

Comment