Trong các mạch thu tín hiệu điều khiển thường dùng mạch tách sóng siêu tái sinh, mạch này nó rất giống với mạch dao động, nhưng chỉ có điều ở cực E của transistor có 1 cuộn cảm có giá trị cảm kháng khá lớn đối với tần số mà mạch thu được, tôi muốn mọi người cuộn dây nàu có tác dụng gì, vì sao anten thu lại đặt ở cực C mà không phải là cực B của transistor?
Thông báo
Collapse
No announcement yet.
Mạch thu siêu tái sinh và mạch dao động
Collapse
X
-
Siêu tái sinh
Siêu tái sinh thường chạy như vậy đó.
Con transistor khuếch đại cao tần này phân cực để chạy cực B chung. Tín hiệu có tổng trở ngã vào cao ở khung cộng hưởng L // C vào chân C để phù hợp với tổng trở nhập của mạch. Cuộn dây ở chân E là RFC, điều hợp đa tần.
Khi mạch hoạt động, thì tín hiệu ở chân C qua dung kháng mà đặt lên chân E, kéo điện áp chân E thấp xuống, và tín hiệu ở C được nâng biên độ lên, vì thế mà gọi là khuếch đại (siêu) tái sinh. Nếu RFC đủ nhỏ thì mạch có thể dao động và tạo nhiễu nội mạch.
Lan Hương
-
Chao` cac ban!
minh` la` nguoi moi. hom nay moi buoi dau minh` vao dien dan nay`.
that su vao day moi thay nhieu` dieu` ma` minh chua biet qua'
Minh` dang co 1 van de ve van de thu tin hieu trung tan IF. tần số là 27Mhz
ai biết chỉ dùm mình với cám ơn nhiều! xin gửi theo: tinhban_115@yahoo.com
Comment
-
anh phongdvt cứ phát biểu đi
Đây là diễn đàn mà, anh cứ việc phát biểu vấn đề của mình đi. Bọn em sẵn sàng "mổ xẻ" để học hỏi, biết gì nói đó. hết biết thì có các "đại gia" như anh Quế Dưng, anh Đình Văn, chị Cô Nhóc v.v... chẳng hạn.
Còn anh thì dùng cái gì mà IF tận 27 MHz ? hình thì hơi thấp mà tiếng thì hơi cao. Cứ nói lên, chuyện ... nhỏ mà.
À, anh nhớ gằng viết chữ Việt nha, kẻo Mod xoá bài đó.
Lan Hương.
Comment
-
Chỉnh tần số thu
Trong mạch của anh Duyhiep nói trên thì tần số thu do cộng hưởng L//C đầu vào qui định.
Muốn thay đổi tần số thu thì mình chỉ cần thay đổi L (chỉnh lõi cuộn dây) hoặc C (khi dùng tụ xoay hay varicap) hoặc cả hai.
Dĩ nhiên là lúc đó cần phải tính toán cuộn dây RFC cho phù hợp với dải tần thu để điều hợp đa tần được tốt mà không tự dao động gây nhiễu nội sinh anh ạ. Hihi, em thì chỉ .... dùng thực nghiệm thui (nghĩa là quấn dư rồi tháo bớt từ từ ). RFC tránh dùng lõi không khí và cần có vỏ để tránh nhiễu từ các nguồn sóng vô tuyến ở gần.
Chúc anh thành công.
Lan Hương.
Comment
-
em muốn làm 1 mạch thu cố định 1 tần số thôi, cho hỏi là có thể dùng thạch anh để làm khung cộng hưởng lọc tần số ko? vì mạch tương đương của thạch anh giống như 1 khung cộng hưởng mà.
Mà có phải là thạch anh có 2 loại là nối tiếp và song song (giống mạch cộng hưởng RLC nối tiếp và song song) ko?Phạm Minh Tuấn
(+84) 982006467
Comment
-
Máy thu
to anh mgdaubo
Dùng thạch anh thay cộng hưởng thu sóng "đơn" tần thì không phải không có người dùng. Ví dụ như sau khi tách sóng mang âm tần trong TV, người ta dùng một loại thạch anh ghép thường được gọi là "gốm áp điện", để chọn tần 6,5 MHz (hay 5,5, hoặc 4,5 tùy theo hệ tiếng) có 3 chân (1 vào một ra và một chân giữa nối masse). Chọn tần cách này rất tin cậy và hiệu quả, mạch gọn lắm.
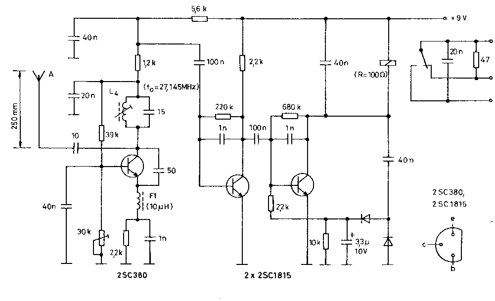
Tuy nhiên do thạch anh có hệ số Q lớn nên dải thông tần rất hẹp, khó phù hợp với dải thông mà tín hiệu truyền yêu cầu. Có thể ghép thêm một tụ khá bé giữa đầu vào và đầu ra của thạch anh 3 chân này (hay dùng điện trở) để nới rộng dải thông, nhưng tín hiệu suy giảm rất mạnh, và khó chủ động cho việc "nới" dải thông này. Anh làm thử theo mạch dưới đây mà Lan Hương đã làm (rất lâu rồi) xem sao.
Chú ý chỉnh VR sao cho điện áp chân E bắng 1/2 điện áp chân C là tốt nhất. Transistor là C828, phối hợp trở kháng rất cao của antenna in cho phù hợp với trở kháng của Xtal, RFC là cuộn dây, Dec là IC tách sóng - Detector, nếu tín hiệu điều biến là FM thì dùng LA1365, R (// C) xác định bằng thực nghiệm.
To anh ngtrhieu
Việc chỉnh tần số đối với mạch thu sóng hầu như là . . . chuyện thường ngày ở huyện. Hầu như mọi máy thu đều theo cách này.
Việc cân chĩnh cũng không khó như anh nghĩ đâu. Với một nguồn phát đã modulated có sẵn, một VOM ở vị trí đo output ghim tại ngã ra máy thu, ta cân chỉnh lõi từ (hay co dãn cuộn dây lõi không khí theo kiểu anh Queduong), chỉnh tụ xoay trong bẫy cộng hưởng cho đến khi tín hiệu ngã ra đạt yêu cầu (biên độ output cao nhất).
Chúc hai anh thành công.
Lan HươngLast edited by lanhuong; 07-11-2007, 01:08.
Comment
-
Anh cũng cám ơn Lan Hương lần nữa nhé? Nếu mình đo trực tiếp từ ngã ra có được hay không?Vì anh nghĩ tín hiệu ra cũng yếu lắm nên liệu mình có đo được mức tín hiệu đó hay không hay phải cần khuyếch đại lên? Và cuộn dây và tụ C cộng hưởng có cần giống hệt như máy phát không?Xin cảm ơn đã giúp đỡ!
Comment
-
LanHuong cho hỏi nếu ta chỉ làm đơn giản thế này liệu có thu tốt ko? mình định làm 1 máy thu AM thu cố định 27Mhz, nếu ko dùng xtal thì có giải pháp nào tốt để thu cố định 1 tần số mà ko phải chỉnh cộng hưởng LC, vì LC chỉnh tay thì mệt lắm, tầng chọn sóng đã mệt, thêm mấy tầng khuếch đại cộng hưởng nữa chắc ko chỉnh nổi.
ủa có cả IC tách sóng nữa ah, bạn cho hỏi có IC thu AM hay FM nào thông dụng dễ xài ko? bao nhiu 1 con?Phạm Minh Tuấn
(+84) 982006467
Comment
-
. . . mạch này dùng làm gì hả anh ?
Mạch của anh chắc chắn là .... chạy. Nhưng anh định làm gì với tín hiệu có tổng trở quá cao đó ?
Hai nữa, với thạch anh thì hệ số Q rất cao (nghĩa là độ dạt tần df rất bé), trong khi sóng thu được là tín hiệu Fs truyền đi trên sóng mang Fo, sẽ là :
F = Fo +(-) Fk
Nếu df <<< Fk , thì anh sẽ không thể nào thu được tín hiệu điều biến (modulated signal).
Để cải tiến mạch này, anh có thể nối song song với thạch anh một điện trở đủ nhỏ để Q của hệ Xtal // R nhỏ xuống, bằng thực nghiệm. Nhưng lúc đó thì sóng thu được đã yếu, lại trở nên rất yếu, và chắc chắn là anh sẽ rất bối rồi không biết "ứng xử" với tín hiệu đó như thế nào.
Anh xem lại mạch trên của Lan Hương, có L // C nào phải cân chỉnh gì đâu. Rất hiệu quả và dễ dàng đó. Ráp là chạy.
LA 1365 có cả mạch đầy đủ, chuyên dùng để tách sóng âm tần từ FM của Tivi, chợ Nhật tảo bán 4.000 đVN / mạch (đồ cũ nhưng rất tốt). nếu tách sóng AM thì chỉ cần điot tách sóng, tụ san phẳng biên và con LM 741 giá 2.000 VNĐ, là xong.
Phải chi anh cho biết tín hiệu truyền đi là gì, thông tần ra sao, thì LH vẽ ngay cho anh một cái mạch phù hợp tức thì ...
Lan Hương.
--------------------------------------
À, muốn cảm ơn sao anh không click vào "cám ơn" dưới bài viết nhỉ.Last edited by lanhuong; 07-11-2007, 21:55.
Comment
-
cái mạch thu trên nếu dùng để thu AM có được ko? tổng trở cao thì dùng FET khuếch đai ra tầng sau.
mình làm được cái máy phát FM 100Mhz và máy phát AM 12Mhz, bây giờ muốn lắp 2 cái máy thu để tạo thành cái bộ đàm, nhờ LanHuong giúp
. Hình như ko có thạch anh tần số tới 100Mhz, ah con thạch anh 3 chân mình chưa xài bao giờ, cho hỏi là có phải chân giữa nối đất, còn 2 chân còn lại thì chân nào in, chân nào out, hay là như nhau?
con LA1365 datasheet quá sơ xài, tìm trên mạng cũng ko thấy mạch ví dụ, LanHuong giúp dùm luôn
Ah LanHuong co noi ở đâu đó là đã dùng cái chuông cửa Trung Quốc chế lại thành 1 cặp thu phát AM, dùng cái này làm bộ đàm tầm ngắn có khả thi ko? xa bao nhiêu m? giá thành thế nào?
hỏi nhiều quá, còn gà
Last edited by mgdaubo; 08-11-2007, 12:34.Phạm Minh Tuấn
(+84) 982006467
Comment
-
La1363 ~ La1365 ~ Ka2101 ~ Nte709 ~ Nte1575
Xin trả lời gọn cho anh nè.
- Mạch trên của anh vẫn chạy được, nhưng khó khăn lắm, vì cần thực nghiệm để tìm ra R // Xtal thích hợp, và khuếch đại bằng FET cao tần ở sau nó không phải dễ dàng. Nếu dùng mạch của Lan Hương thì rất dễ, ráp là chạy mà không cần cân chĩnh gì, sao anh phải bám theo cái khó khăn lảm gì nhỉ.
- Thạch anh 100 MHz không phải là không có, ở Nhật Tảo, hàng bán IC số và mạch điều khiển, có bán đó. Thạch anh 3 chân thì chân giữa là masse, hai bên là input và output không phân biệt.
- Trên mạng rất nhiều tài liệu và mạch ứng dụng, và LA 1365 có khá nhiều con tương đương như trên, ví dụ : http://pdf1.alldatasheet.co.kr/datas.../datasheet.pdf
trong đó có cả mạch Detector test đầu vào AM lẫn FM, đều là họ Integrated Circuit TV/FM Sound IF Amplifier như đã kể trên. Do đó theo Lan Hương thì khó đáp ứng quá 30 MHz.
Anh có thể ra mua ở chợ Nhật tảo, khu bán bo mạch TV nội địa, hỏi "bo chuyển hệ tiếng TV" là có ngay cả mớ cho anh chọn, giá chỉ 4.000 hay 5.000 đVN mà thôi. Hoặc anh theo sơ đồ mạch dưới đây để ráp cũng được :
- Cái chuông cửa TQ mua 60.000 đVN mua ở đường Phùng Hưng, Q.5, phải chế biến lại mới thành cặp thu - phát (AM hay FM) được. Tần số phát thường xoay quanh 433 MHz (có loại 733 MHz), dùng thạch anh 43 MHz (hay 73 MHz) nhân tần, công suất 0,15 W, antenna in board. Gọn khỏi chê.
Thu phát (không bị chắn) 30 - 50 mét đối với mạch này là vô tư, không nhiễu chút nào. Gia công khá phức tạp, đòi hỏi tỉ mỉ và có chút ít kinh nghiệm về RF, Lan Hương đã dùng từ khá lâu, và sẽ cố gắng post trong thời gian tới đây. Hic, sắp "cưới chồng" rồi nên hổng biết có thì giờ không nữa . . .
- Anh nên chú ý là điều biến tần số - FM (Frequency Modulation) khi mất sóng thì "khè" dữ lắm, cháy công suất Ampli như chơi, hoặc chí ít là cũng gây phản cảm trong biểu diễn. trong khi đó thì điều biến biên độ - AM (Amplitude Modulation) khi mất sóng vẫn .... lặng im như tờ. Đó là lý do mà một số wireless microphone chuyên nghiệp chất lượng cao và đắt tiền vẫn hay dùng AM. Dĩ nhiên là phải dùng sóng tần số cao và rất cao (UHF, SHF), trong băng tần riêng, không hoặc ít bị khả năng can nhiễu ngoại sinh.
Lan HươngLast edited by lanhuong; 09-11-2007, 09:17.
Comment
Bài viết mới nhất
Collapse
-
Trả lời cho cách làm led Hao Quang.có pro nào biết k nhỉ ???bởi StatusHello! I'm from Kazakhstan. Can anyone share the HEX file with me? The download link in post 50 doesn't work.
-
Channel: Vi điều khiển họ 8051
Hôm qua, 00:05 -
-
bởi mylinhattChào anh em cơ khí,
Trong quá trình tư vấn đầu tư thiết bị cho xưởng, mình gặp rất nhiều câu hỏi kiểu: “Nên mua máy phay CNC cũ để tiết kiệm, chọn máy mới phổ thông cho yên tâm, hay cố gắng lên máy chất lượng cao để làm hàng khó?”. Thực tế, đây không phải câu hỏi chỉ về...-
Channel: Máy công cụ
17-12-2025, 13:38 -
-
Trả lời cho Vấn đề về tốc độ quaybởi nguyendinhvanSử dụng động cơ servor, hoặc lắp thêm một cái encoder vào động cơ bước. Encoder sẽ kiểm soát động cơ có quay hoặc đứng im.
-
Channel: Điện tử truyền hình
14-12-2025, 19:50 -
-
bởi Andrea14Chào mọi người,
Tôi muốn mô phỏng sự thay đổi các mùa bằng cách từ từ nghiêng một quả địa cầu 16 inch bằng một động cơ bước nhỏ. Một động cơ bước khác sẽ quay quả địa cầu theo thời gian thực. Hệ thống truyền động...-
Channel: Điện tử truyền hình
12-12-2025, 12:42 -

Comment