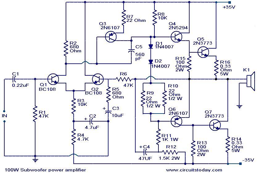
Mạch của em nó:

Thắc mắc thứ nhất của em là sao mạch này không có biến trở để điều chỉnh âm lượng cho loa nhỉ? Không lẽ khi nghe nhỏ mà âm bass cứ mặc định như thế sao nghe.
Nếu như muốn đưa thêm mạch điều chỉnh âm lượng vào thì có được không? Nếu như được thì cho em xin cái mạch và cách kết hợp giữa 2 mạch để cho nó có thể hoạt động được.
Em xin cảm ơn
P/s: Không hiểu sao cứ bật Kaspersky Internet lên thì ko sao vào được diễn đàn




Comment