Em muốn làm 1 mạch thu phát hồng ngoại đơn giản chủ yếu để thử led phát và thu hồng ngoại . Các bác có thể xem giúp mình mạch này có chạy ko. nhân tiện giải thích nguyên lý mạch luon nha .cám ơn các bác nhiều .
Thông báo
Collapse
No announcement yet.
Giúp mình xem mạch thu phát hồng ngoại đơn giản
Collapse
X
-
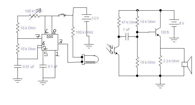
Mach nay chi phaty dc 1 kenh. neu muon phatnhieu kenh dung PT2248,49Nhung mach nay ko co tin hieu muon phat di cho vao cho nao. Pac co the tham khao mach nay
www.nguyenvanbientbd47.110mb.com/thuphat.GIF
-
Nếu bạn chỉ cần thử mấy con diod hồng ngoại thôi thì chỉ cần 1 nguồn điện --> công tắc --> trở hạn dòng --> chân cắm đế cắm con diod muốn test. Đây là fần fát
Còn fần thu bạn cũng dùng 1 nguồn --> trở --> LED màu thường --> đế cắm đề cắm con thu thế là xong.
Để xác định đúng con hư thì cần có 1 con còn tốt thí dụ muốn test con fát thì fải có con thu còn dùng được và ngược lại
Comment
-
Xin loi cac pac nhe! bi sai duong linhk. Mach nay don gian de lap.
Kenh o day nghia la tin hieu dc dua vao thu phat. 1 kenh tuc la no chi thu phat dc 1 tin hieu con nhieu kenh la no thu phat dc nhieu tin hieu khac nhau. Dung con PT2248,49 hai cpoon nay thu phatnhieu kenh
Mach don gian dung may con Transitor thoi!
http://www.biendt.110mb.com/machungdung/thuphat.GIF
Comment
-
Mạch này theo mình biết thì đó là mạch hetphon ko dây. nói thiệt nhìn mạch mình hơi ngán . Mình chưa có trình độ để làm mạch này . Chắc là ráng học giỏi thêm nửa mình mới làm dc . Cám ơn bạn . nếu bạn có thể giải thích mạch của bạn thì hay wá .
Chester Bennington
Linkin Park
Numb
Comment
-
cái mạch head phone ko dây ý quá đơn giản, chẳng cần trình độ gì cao cả, cái khó là kiếm linh kiện thôiNguyên văn bởi lytuthanh Xem bài viếtMạch này theo mình biết thì đó là mạch hetphon ko dây. nói thiệt nhìn mạch mình hơi ngán . Mình chưa có trình độ để làm mạch này . Chắc là ráng học giỏi thêm nửa mình mới làm dc . Cám ơn bạn . nếu bạn có thể giải thích mạch của bạn thì hay wá .
tuy nhiên cái này chất lượng âm thanh thấp
mạch thu phát hồng ngoại ko nói rõ để làm gì thì chịu
người ta có thể thu phát để tắt mở
hay truyền âm thanh
hay cảnh báo v.v
Comment
-
nói thiệt mình vẫn ko hiểu lắm về mạch này . mình là dân mới vào nghề nên nghĩ làm xong mạch này chưa chắc nó đã chạy .mà muốn chạy phải có thời gian tìm hiểu tum lum . mình thì muốn bắt đầu từ cái đơn giãn trước . Mình củng xin nói lại là mạch chủ yếu để thử led thu phát còn sống hay chết thôi . mạch này chỉ cần bấm nút bên mạch thu mà mạch phát có tín hiệu ra ở loa thì coi như linh kiện tốt .Chester Bennington
Linkin Park
Numb
Comment
-
ôi dào mạch đó thì hàng đống muốn thử led thu sống hay không mắc 1 cái trandito và 1 mắt thu vào 1 con c828 bấm phát hồng ngoại nó thông mạch là đèn LED sángNguyên văn bởi lytuthanh Xem bài viếtnói thiệt mình vẫn ko hiểu lắm về mạch này . mình là dân mới vào nghề nên nghĩ làm xong mạch này chưa chắc nó đã chạy .mà muốn chạy phải có thời gian tìm hiểu tum lum . mình thì muốn bắt đầu từ cái đơn giãn trước . Mình củng xin nói lại là mạch chủ yếu để thử led thu phát còn sống hay chết thôi . mạch này chỉ cần bấm nút bên mạch thu mà mạch phát có tín hiệu ra ở loa thì coi như linh kiện tốt .
tưởng truyền âm thanh bằng hồng ngoại
Comment
-
Khó hiểu là bởi vì chưa tìm hiểu
Tất cả các sách dậy nghề và sách bậc đại học đều có nói về các linh kiện này
LED thu nhận sóng hồng ngoại thực chất là thay đổi điện trở thôi
vậy hoàn toàn có thể dùng nấc đo R X100 của đồng hồng đo VOM nối phân cực ngược vào LED
dùng điều khiển từ xa chiếu vào nếu kim dao động thì là LED sống
cái này trong các sách đều có nói( sách về quang điện tử)
và LED phát cũng vậy thôi
mạch dưới là mạch thử led thu đồng nghĩa cùng dùng để thử LED phát
nếu ko biết làm lấy cái điều khiển ti vi cũ
vứt mắt phát đi thay vào bằng kẹp cá sấu để thử mắt thu
đỡ phải lắp cái mạch tạo dao động đa hài hay dùng LM555 tạo tần số cả
Tất cả có thể dùng VOM để thử
Bài viết đầu bạn ko nêu rõ là để thử cái gì truyền âm thanh hay gì cả, chỉ có một mạch thu và 1 cái loa
còn để thử MODULE hồng ngoại 3 chân có mạch khác nó cũng tương tự
nếu thích có loa thì mắc cái còi chíp vào
mạch dưới bọn tây thiết kế tốn trở quá
dùng 1 con 1K mắc với đi ốt IR theo kiểu cầu phân áp là được
Tôi bị phạt 1 thẻ rồi đấy thẻ đỏ hay vàng không quan trọng vì trọng tài bóng đá bây giờ hay tiêu cực lắm
Comment
Bài viết mới nhất
Collapse
-
bởi mylinhattTrong vận hành thực tế, nhiều xưởng gia công gặp tình trạng máy phay CNC bắt đầu sai kích thước, bề mặt rung nhẹ hoặc phát sinh lỗi thay dao dù chương trình và dao cắt không thay đổi. Phần lớn các vấn đề này không xuất phát từ lập trình mà đến từ việc bảo dưỡng máy chưa được thực hiện đúng và đủ....
-
Channel: Máy công cụ
Hôm qua, 11:27 -
-
bởi ittcHì, em tính đi mua 1 cái máy Khoan và máy Mài (cắt), em đã chính thức gạt thằng BOSCH sang 1 bên vì giá cao hơn Dewalt và Makita, hơn nữa xem Cataloge của nó thì hàng ít model mẫu mã hơn.
Giá Dewalt và Makita thấy ngang ngửa nhau, thôi thì nhu...-
Channel: Điện tử gia dụng
Hôm qua, 07:20 -
-
bởi DaoVanTrongChào Anh Em. Nay em có tạo 1 sơ đồ mạch UPS sau, xin Ae cho ý kiến.
Và nếu biết sản phẩm này nếu có sẵn thì em xin link để mua (nếu giá phù hợp) thì em đỡ phải làm ạ, vì em tìm nhưng không thấy:
╔═══════════════════[ĐIỆN_LƯỚI_220V]════════════════╗...-
Channel: Điện tử sáng tạo
21-12-2025, 23:32 -
-
Trả lời cho Nên mua máy phay CNC cũ, máy mới phổ thông hay máy chất lượng cao? Góc nhìn từ bài toán sản xuất thực tếbởi nguyendinhvanNgày trước, khi KT đang tăng trưởng, một cái máy tự động cũ tầm trung, thì khoảng 5 năm là hoàn vốn. Nhưng hiện tại, mọi việc đều chậm trễ, cạnh tranh, nên theo các xếp tính thì phải hơn 10 năm làm việc ngon lành thì mới hoàn vốn....
-
Channel: Máy công cụ
20-12-2025, 20:23 -
-
Trả lời cho cách làm led Hao Quang.có pro nào biết k nhỉ ???bởi StatusHello! I'm from Kazakhstan. Can anyone share the HEX file with me? The download link in post 50 doesn't work.
-
Channel: Vi điều khiển họ 8051
18-12-2025, 00:05 -
-
bởi mylinhattChào anh em cơ khí,
Trong quá trình tư vấn đầu tư thiết bị cho xưởng, mình gặp rất nhiều câu hỏi kiểu: “Nên mua máy phay CNC cũ để tiết kiệm, chọn máy mới phổ thông cho yên tâm, hay cố gắng lên máy chất lượng cao để làm hàng khó?”. Thực tế, đây không phải câu hỏi chỉ về...-
Channel: Máy công cụ
17-12-2025, 13:38 -
-
Trả lời cho Vấn đề về tốc độ quaybởi nguyendinhvanSử dụng động cơ servor, hoặc lắp thêm một cái encoder vào động cơ bước. Encoder sẽ kiểm soát động cơ có quay hoặc đứng im.
-
Channel: Điện tử truyền hình
14-12-2025, 19:50 -

Comment