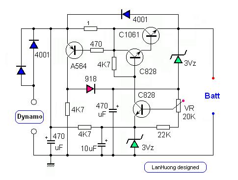
Em muốn tạo một cái đèn xe đạp như thế này:
không dùng pin mà dùng lực quay của bánh xe đạp (cái này trên thị trường bán đầy). nhưng quả thực là em không biết làm.
Đèn này thêm một tính năng nữa là em muốn tích điện cho nó (có thể dùng một con tụ). Điều này có nghĩa là nếu ta đi xe đạp trời tối mà bị hư xe thì có thể dùng điện năng đã được tính trữ để chiếu sáng đèn.
Mong các anh chị giúp em!
Em xin chân thành cảm ơn!
không dùng pin mà dùng lực quay của bánh xe đạp (cái này trên thị trường bán đầy). nhưng quả thực là em không biết làm.
Đèn này thêm một tính năng nữa là em muốn tích điện cho nó (có thể dùng một con tụ). Điều này có nghĩa là nếu ta đi xe đạp trời tối mà bị hư xe thì có thể dùng điện năng đã được tính trữ để chiếu sáng đèn.
Mong các anh chị giúp em!
Em xin chân thành cảm ơn!


Comment