Xin chào các bạn mình là thành viên mới của diễn đàn.kiến thức về điện tử của mình còn rất hạn chế.
Mình có một vài thắc mắc nhỏ. Mong các bạn trên diễn đàn bỏ chút thời gian xem giùm mình.mình xin cảm ơn
Mình đang làm bài tập về tìm hiểu dùng PWM để điều khiển động cơ DC:
search được mấy mẫu thiết kế pwm dùng IC 555.Nhưng khi thiết kế trên proteus thì nó không chịu chạy.Nó thông báo mấy cái lỗi đọc vào không biết nó đang nói gì nữa.
Cái pwm_1 nó đưa ra cảnh báo (chứ không đưa ra lỗi). Chạy proteus thì động cơ không quay,nhưng vẫn có tín hiệu nhấp nháy:
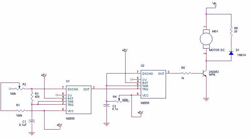
Còn pwm_2 thì động cơ motor quay rất chậm
Còn cái pwm_555 do thì đơn giản và động cơ motor quay tốt
Do đầy là lần đầu mình làm thử proteus nên kinh nghiệm chưa nhiều không biết mắc lỗi gì
Mong các bạn cho mình ý kiến tham khảo

Mình có một vài thắc mắc nhỏ. Mong các bạn trên diễn đàn bỏ chút thời gian xem giùm mình.mình xin cảm ơn
Mình đang làm bài tập về tìm hiểu dùng PWM để điều khiển động cơ DC:
search được mấy mẫu thiết kế pwm dùng IC 555.Nhưng khi thiết kế trên proteus thì nó không chịu chạy.Nó thông báo mấy cái lỗi đọc vào không biết nó đang nói gì nữa.

Cái pwm_1 nó đưa ra cảnh báo (chứ không đưa ra lỗi). Chạy proteus thì động cơ không quay,nhưng vẫn có tín hiệu nhấp nháy:

Còn pwm_2 thì động cơ motor quay rất chậm

Còn cái pwm_555 do thì đơn giản và động cơ motor quay tốt

Do đầy là lần đầu mình làm thử proteus nên kinh nghiệm chưa nhiều không biết mắc lỗi gì
Mong các bạn cho mình ý kiến tham khảo

Xin đính chính lại là pwm_555 cũng là một pwm đúng nghĩa do chắc tại vẽ lâu quá nên mình quên mất nó có biến trở để điều khiển motor quay
.trong proteus thay vì chọn biến trở pot-hg thì không mình lại chọn pot.....

Comment