Em có cái loa nghe nhạc chỉ dùng được bằng nguồn 220 hoặc ác quy 12v. mà em thấy nguồn vào của nó là như vậy không biết trong nó có hạ áp xuống không! Vậy nên nếu có thể kích được nguồn pin điện thoại lên 12v thì mong các bác pro giúp và hướng dẫn em chi tiết!
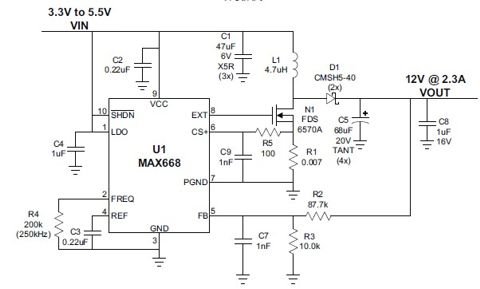
Em có tra gg được cái mạch này nhưng không hiểu mong các bác giải đáp!
Thứ 2 em muốn thi vào nghành công nghệ thông tin hoặc điiện điện tử thì chọn trường CNTT & truyền thông Thái Nguyên dược không ạ?
Em có tra gg được cái mạch này nhưng không hiểu mong các bác giải đáp!
Thứ 2 em muốn thi vào nghành công nghệ thông tin hoặc điiện điện tử thì chọn trường CNTT & truyền thông Thái Nguyên dược không ạ?

Comment