Các bạn giúp mình cho mình xin cái mạch sau:
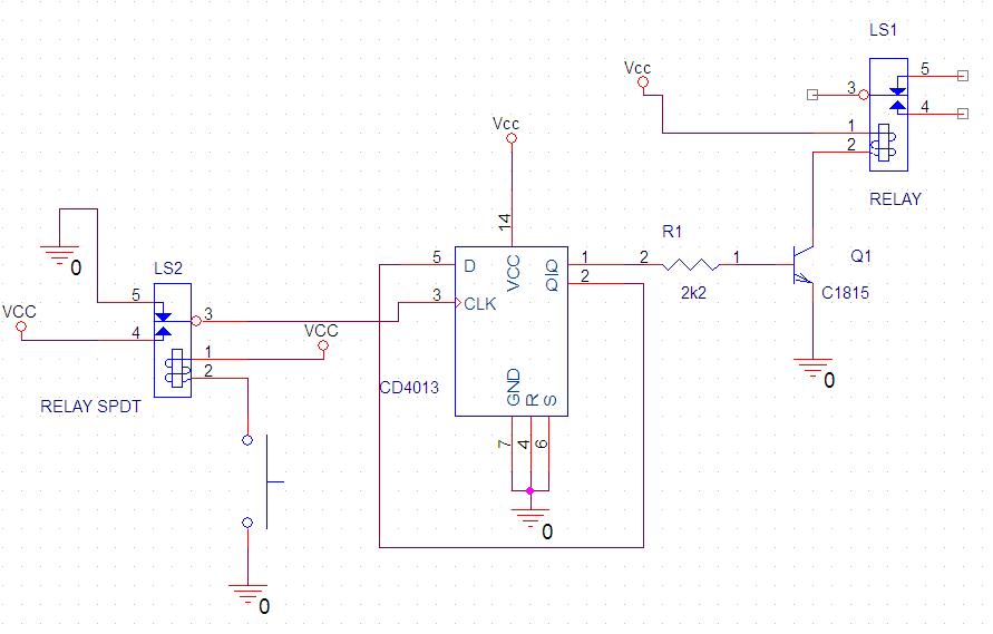
có 1 nút nhấn, nhấn 1 cái rờ le 5v đóng, nhấn 1 cái nữa rờ le ngắt.
Mạch này đơn giản nhưng học xong lâu quá trả lại thầy muốn hết rồi, mong các bạn giúp mình cho mình xin cái mạch nhé.
có 1 nút nhấn, nhấn 1 cái rờ le 5v đóng, nhấn 1 cái nữa rờ le ngắt.
Mạch này đơn giản nhưng học xong lâu quá trả lại thầy muốn hết rồi, mong các bạn giúp mình cho mình xin cái mạch nhé.
thật là đau lòng => nhấn nút -> Trans C1 dẫn -> Rờle đóng, lẽ ra buôn nút nhấn ra, rờle phải giữ trạng thái đóng và nhấn thêm cái nữa mới mở, nhưng kết quả thật là đau lòng, không như mong đợi chút nào 
mô phỏng và thực tế là hai thứ cách xa nhau có khi đến 1 trời 1 vực đấy nhé.


Comment