hic hic, sao không có ai giúp mình vậy...
Bạn 4rev ơi, mình đã thử rồi, nhưng khoan thậm chí không thèm quay luôn.
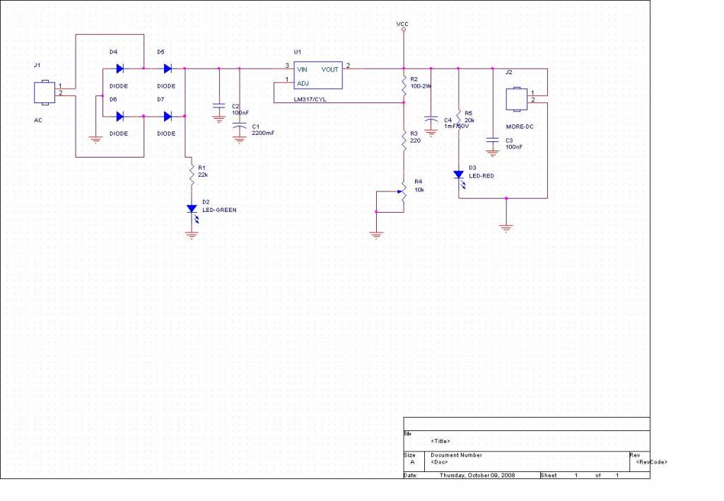
Bạn có thể cho mình xin sơ đồ được không? Mình xin ngàn lần đa tạ. Giúp mình nha!
Bạn 4rev ơi, mình đã thử rồi, nhưng khoan thậm chí không thèm quay luôn.
Bạn có thể cho mình xin sơ đồ được không? Mình xin ngàn lần đa tạ. Giúp mình nha!

Comment