Thông báo

Collapse
No announcement yet.

Mạch khuếch đại tín hiệu nhỏ - cần giúp đỡ!

Collapse
X
 
  • Lọc
  • Giờ
  • Show
Clear All
new posts

  • Mạch khuếch đại tín hiệu nhỏ - cần giúp đỡ!

    Click image for larger version

Name:	LM324-KD25.PNG
Views:	1
Size:	58.9 KB
ID:	1411195
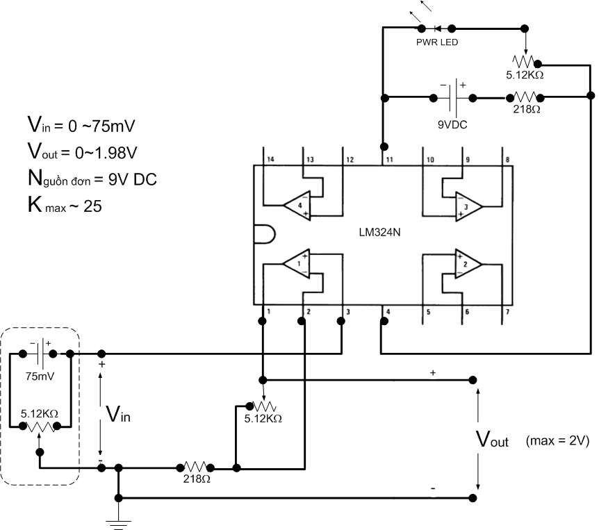
    Em mới tìm tòi về mạch khuếch đại tín hiệu nhỏ, nhưng lại gặp vấn đề khác biệt giữa trên phần mềm và mạch thực tế.

    Vấn đề là trên chương trình mô phỏng (Elec. Workbench Edu. Ver 5.12) thì mạch hoạt động/đáp ứng tốt với các thay đổi giá trị của các biến trở. Nhưng khi lắp mạch thực tế bên ngoài thì nó hoàn toàn không hoạt động (giá trị Vout luôn là 0.000V).

    Vậy, để mạch hoạt động được đúng như ý đồ trên chương trình mô phỏng thì cần chỉnh sửa, thay đổi gì? Ưu tiên các linh kiện sẵn có (LM324 3con; biến trở 10con; điện trở 10ohm, 15ohm, 220ohm, 270ohm, 390ohm, 1Kohm, 4.7Kohm, 6.8Kohm, 100Kohm, 470Kohm; tụ hóa 50V/1mF, 50V/100mF, 6.3V/47mF).

    Mong các pro hướng dẫn giúp em để hoàn thiện mạch (như file đính kèm, các linh kiện trong mạch đã có sẵn, giá trị điện trở và biến trở là giá trị đo thực tế bằng đồng hồ kỹ thuật số).

    Thanks.

Về tác giả

Collapse

chauem Tìm hiểu thêm về chauem

Bài viết mới nhất

Collapse

Đang tải...
X