cái hình mình post lên là hình chụp lại nên bạn in bị mờ là phải,
bạn vẽ mạch xong dùng máy in ảo in ra file *.PDF đem ra tiệm in là được
phần mềm chuyển đổi file *.PDF mình hay dung là Foxit Phantom bản mới nhất là 2.0xxxx ko nhớ rõ lắm
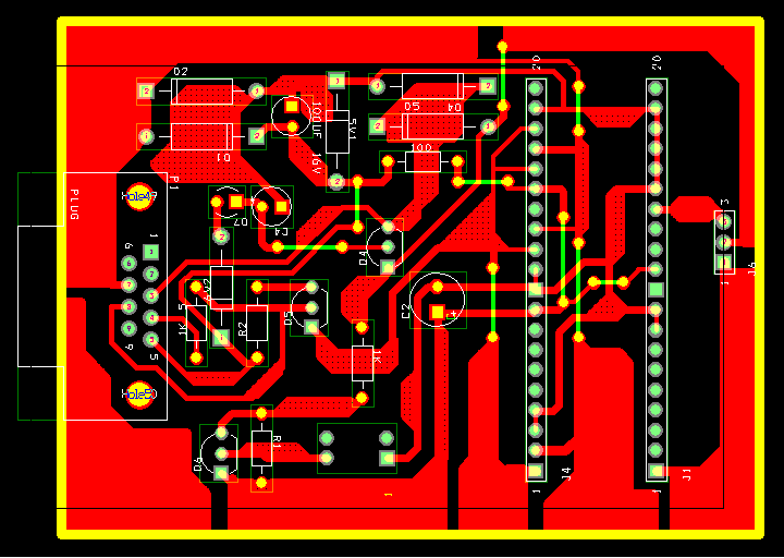
Ý mình muốn hỏi là cách vẽ mạc mà đường dây to mà cái hình mình pót ở trang đầu ấy.
Thank mọi người đã giúp đỡ
bạn vẽ mạch xong dùng máy in ảo in ra file *.PDF đem ra tiệm in là được
phần mềm chuyển đổi file *.PDF mình hay dung là Foxit Phantom bản mới nhất là 2.0xxxx ko nhớ rõ lắm
Ý mình muốn hỏi là cách vẽ mạc mà đường dây to mà cái hình mình pót ở trang đầu ấy.
Thank mọi người đã giúp đỡ

. và phần mềm nào vẽ cũng đều đẹp hay xấu đc hết. ai cũng muốn mạch nhỏ gọn,và đẹp mắt . chuẩn. lên chỉnh đi chỉnh lại = tay sẽ đẹp như ý thích.


Comment