Thông báo

Collapse
No announcement yet.

Phân cực chế độ AB cho tầng công suất mạch OCL vi sai

Collapse
X
 
  • Lọc
  • Giờ
  • Show
Clear All
new posts

  • Phân cực chế độ AB cho tầng công suất mạch OCL vi sai

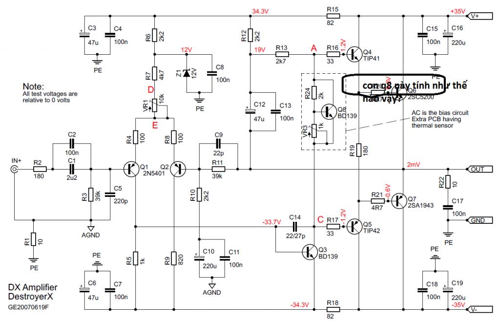
    hj,chào cả nhà...
    em đang làm mạch khuyếch đại âm tần OCL ngõ vào vi sai.
    Khi tính phần phân cực chế độ AB cho tầng công suất(q3,q4).
    theo truyền thống thì dùng 3 con diode+1 biến trở để chỉnh.hum nay lên mạng kiếm được sơ đồ rất hay,bù nhệt tốt.
    Người ta thay 3 condiode+biếnn trở=1 BJT+bien tro.gắn luôn con BJt này vào tấm tản nhiệt của mấy con Darlington.
    mình không biết tónh cin BJt này như thế nào..mong mọi người chỉ dùm.
    VAB=2,4v,dong ic=50ma.
    ps:mình có gửi kèm 2 sơ đồ.mọi người giúp mình với.
    Attached Files

  • #2
    Cái đó là nguồn dòng dùng 3 diot là để ghim áp ở 1 mức nhất định. Mình nghĩ là vậy

    Comment

    Về tác giả

    Collapse

    halinh12sinh Tìm hiểu thêm về halinh12sinh

    Bài viết mới nhất

    Collapse

    Đang tải...
    X