Thông báo

Collapse
No announcement yet.

tda2030

Collapse
X
 
  • Lọc
  • Giờ
  • Show
Clear All
new posts

  • tda2030

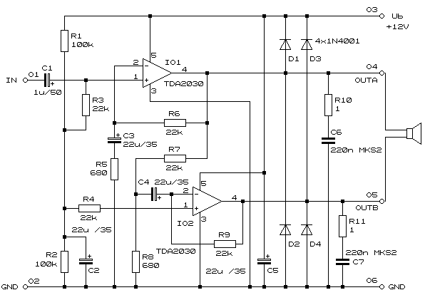
    mấy pác cho em hỏi 2 con diot trong hinh co nhiệm vụ gì thế
    va nếu muôn sài nguon đơn thi mắc làm sao?

  • #2
    Theo mình 2 con đó dùng để bảo vệ IC .Muốn chuyển đổi nguồn đôi sang nguồn đơn thì dùng tụ thay mass Mạch nguồn đơn đây mình lắp rồi chạy rất tốt

    Comment


    • #3
      Minh có thấy tụ nào thay mass đâu
      BẠn có thể hướng dẫn cụ thể hơn được không
      Cảm ơn nhìu

      Comment


      • #4
        nếu dùng nguồn đơn thì cứ việc nối -vc xuống mát thôi nhưng mà công xuất sẽ giảm đi một nửa
        Never forget who you are!

        Comment


        • #5
          nếu dùng ic thì phải bám chặt datasheet thôi..Đây:
          http://www.datasheetcatalog.com/data...TDA2030A.shtml
          tải cái dung lượng lớn nhất về xem kĩ.

          Comment


          • #6
            anh ơi cho em hỏi nguồn đôi là sao vậy em chưa biết nhiều mong anh thông cảm trả lời giúp em !!

            Comment


            • #7
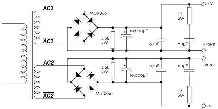
              nguồn đôi là vậy nè bạn ( hình 2 ) , còn mạch sử dụng nguồn đơn của bạn đây.
              Attached Files

              Comment


              • #8
                Nguyên văn bởi cddt11qn
                pac nao co mach tda2030 ma k can nguon am k cho mh vs
                gui giup wa cddt11qn@gmail.com mh cam on nha
                bó tay....bó tay
                k có âm có mass thì chạy = răng ak.

                Email:
                Gmail:

                Comment


                • #9
                  Nguyên văn bởi tuankep6 Xem bài viết
                  bó tay....bó tay
                  k có âm có mass thì chạy = răng ak.
                  - nguồn âm chứ có phải mass đâu,ý bạn đó nói tới nguồn đơn.
                  - mạch chỉ chạy nguồn đơn thôi thì bạn xem trong datasheet của nó có đó.Mạch ở trang 1 coment thứ hai đó bạn.
                  ĐT: 0972 20 58 68
                  Gmail:

                  Comment


                  • #10
                    Hajz.ở nhà bỏ xó chục con 2030.chơj toàn TDA 1514A thôj cho bõ káj lỗ taj

                    Comment

                    Về tác giả

                    Collapse

                    aloneman Tìm hiểu thêm về aloneman

                    Bài viết mới nhất

                    Collapse

                    Đang tải...
                    X