Thông báo
Collapse
No announcement yet.
HỎi về chức năng của tụ trong mạch khuyếch đại âm
Collapse
X
-
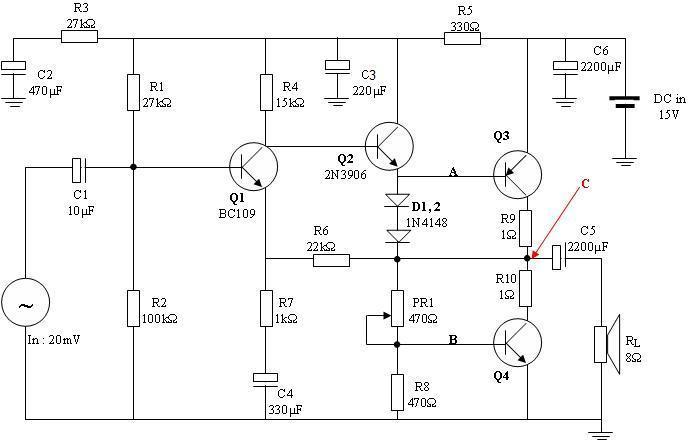
Nguồn DC vẫn phải cần tụ lọc. Nó đảm bảo cho đường nguồn được "sạch" tức sẽ không có bất cứ thành phần AC xuất hiện trên đường nguồn. Nếu kỹ hơn nên có thêm một tụ gốm để lọc nhiễu tần số cao.
Trong mạch cung cấp nguồn của mạch trên, còn có tụ C3 (kết hợp với R5 giảm áp) cũng làm chức năng thoát các thành phần AC (kể cả tín hiệu) xuống masse.
Nói khác đi các tụ này sẽ giúp đường nguồn hoàn toàn một chiều và không có vấn đề tín hiệu (AC) ở đây.Last edited by Tuanhonglac; 06-11-2011, 00:23.
Comment
-
Tuanhonglac nói chuẩn không cần chỉnh.hihi. Cái này thầy mới dạy cho mình hôm kia. Chúc THEP may mắn nha. Khuếch đại âm thanh ngon thì pm mình làm 1 cái với. Good luck. Àh bạn ơi. Q3, Q4 bạn dung sò tên gì vậy. Chỉ mình với. Thử test cái xem tn.hi.Last edited by vinhvinh91; 06-11-2011, 01:11.
Comment
-
bạn học môn gì mà thầy nói về cái này vậy ?Nguyên văn bởi vinhvinh91 Xem bài viếtTuanhonglac nói chuẩn không cần chỉnh.hihi. Cái này thầy mới dạy cho mình hôm kia. Chúc THEP may mắn nha. Khuếch đại âm thanh ngon thì pm mình làm 1 cái với. Good luck.
Comment
-
Mình chỉ nghiên cứu cái mạch này thôi ,có gì thì sửa sau ạ (bt lớn môn tương tự 1 ấy mà ) ,thank bạn đã góp ýNguyên văn bởi vinhvinh91 Xem bài viếtàh bạn ơi. Sao bạn dùng triết áp có 470 ohm vậy??? Nhỏ thế thì có tác dụng gì???
Comment
-
có phải để cân chỉnh ko nhỉNguyên văn bởi vinhvinh91 Xem bài viếtàh bạn ơi. Sao bạn dùng triết áp có 470 ohm vậy??? Nhỏ thế thì có tác dụng gì???
Comment
Bài viết mới nhất
Collapse
-
Trả lời cho Yêu thơ mê nhạc, mời các bác vào đây!bởi vi van phamSuno hát sai toàn bộ nốt nhạc và điệu valse cháu ạ . Khi chép lới nó toàn bộ hát như thế, viết vào style không sửa nốt nhạc và lời khi chưa cho phép thì nó không hát hiện thông báo chưa được cho phép hát.
-
Channel: Tâm tình dân kỹ thuật
hôm nay, 20:35 -
-
Trả lời cho Yêu thơ mê nhạc, mời các bác vào đây!bởi dinhthuong92Cháu không vào được để nghe thử. Mời bác nghe thử bản phối điệu Techno này xem thế nào nhé! Chúc bác vui.
( Cháu nhìn lyrics và cứ thế một mmạch hát demo rồi đưa vào suno. nó hát đạt 80% melody!)...-
Channel: Tâm tình dân kỹ thuật
27-04-2026, 17:00 -
-
Trả lời cho Yêu thơ mê nhạc, mời các bác vào đây!bởi vi van phamĐây là sheet nhạc và video bản nhạc tôi viết tán bà xã 50 năm trước, nay viết lại.
-
Channel: Tâm tình dân kỹ thuật
26-04-2026, 19:54 -
-
Trả lời cho Yêu thơ mê nhạc, mời các bác vào đây!bởi vi van pham
...-
Channel: Tâm tình dân kỹ thuật
26-04-2026, 19:49 -
-
Trả lời cho Yêu thơ mê nhạc, mời các bác vào đây!bởi dinhthuong92Bài này cháu phải "Creat" trên 30 lần rồi cắt ghép mới tạm có hồn tí đó bác. Quá nản luôn!!!
HẸN ƯỚC XUÂN SANG
Sáng tác: Hoàng Đình Thường
Hòa âm & hát: Suno AI
---25/04/2026----
[Verse 1]
Gió...-
Channel: Tâm tình dân kỹ thuật
25-04-2026, 11:05 -
-
Trả lời cho Yêu thơ mê nhạc, mời các bác vào đây!bởi vi van phamSuno là phần mềm dành cho người không biết nhạc lý, chỉ cần viết lời là nó tự biên tự diễn.Khi cháu sáng tác 1 bản nhạc với chủ âm, phụ âm điệu nhạc cháu gởi lên SUNO nó chỉ chơi đúng vài dòng đầu của nhạc, nhiều người dạy...
-
Channel: Tâm tình dân kỹ thuật
22-04-2026, 13:45 -
-
bởi dinhthuong92Vậy là Mạch PPT không cần dùng tới cuộn cảm luôn nhỉ!...
-
Channel: Nguồn!
22-04-2026, 11:19 -
-
Trả lời cho Yêu thơ mê nhạc, mời các bác vào đây!bởi dinhthuong92Hiện nó còn chưa phân biệt được giọng nam giọng nữ trong song ca nữa. Hát mono một giọng thì ok.
Ở bài MỎI CÁNH CHIM BẰNG nó hát lệch: khúc bi ca, từng ngày, mịt mù, địa chỉ, cát bụi, mỏi mòn, hoàng hôn, nơi ấy, dại khờ.-
Channel: Tâm tình dân kỹ thuật
22-04-2026, 11:07 -
-
Trả lời cho Công nghệ TSMC cho thiết kế Digital ICbởi gfasdfa234ai còn cái này không nhỉ , upload lại cho mọi người đi , vì một cộng đồng điện tử việt nam...
-
Channel: Công nghệ ASIC & Advance Techno
22-04-2026, 11:06 -
-
Trả lời cho Yêu thơ mê nhạc, mời các bác vào đây!bởi dinhthuong92Vâng bác, hiện tại mình phải chấp nhận SUNO như vậy thôi, vì ít ra nó hát đa phần đúng hay hơn mình, đỡ tốn tiền thuê ca sĩ thể hiện.
Cháu nghĩ, có thể nhà phát triển cố tình bảo vệ giới ca sĩ đấy, chứ mà mình nói sao...-
Channel: Tâm tình dân kỹ thuật
22-04-2026, 11:05 -

Comment