Thông báo
Collapse
No announcement yet.
Hỏi về mạch Opamp và transitor
Collapse
X
-
Mạch 1: Khuếch đại dùng OpAmp với hệ số khuếch đại = +1 , do đó còn được gọi là mạch lặp điện áp, mạch buffer...
Lý do: A = 1 + R4/R3 = 2
Nếu R1 = R2 thì tín hiệu đặt vào lối vào không đảo của OpAmp (chân số 3) bằng 1/2 điện áp tín hiệu lối vào (Vi) hay: V3 = 1/2 Vi.
Do đó Tín hiệu lối ra là Vo = A * V3 = (1/2) Vi * 2 = Vi.
Mạch này có tác dụng biến đổi trở kháng.
Mạch 2: Bạn vẽ thế nào tôi nhìn không ra. Mũi tên ở phía dưới nối vào đâu?
Bạn nên gửi file theo định dạng khác cho nhẹ, đỡ tốn tài nguyên của diễn đàn.Chưa đỗ tú tài, nên vẫn còn phải đi học.
-
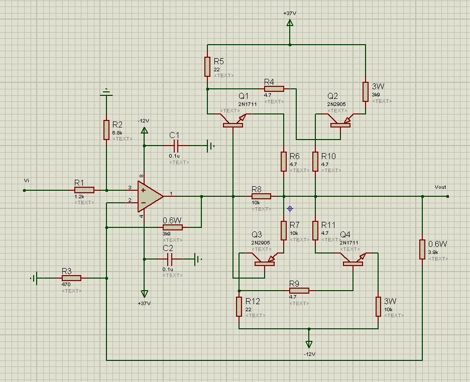
Bạn vẽ sơ đồ khó nhìn quá, vì thế bạn gặp khó khăn khi giải thích hoạt động. Tôi vẽ lại nó như thế này:
Mạch tôi vẽ bằng Paint cho to, rõ. Bỏ qua không vẽ các tụ lọc nguồn 37V và -12V.
R1, R2: Chia tín hiệu lối vào, tín hiệu vào đưa vào chân số 3 là lối vào không đảo. Mạch OpAmp khuếch đại, tín hiệu ra ở chân 1.
Tỷ lệ R16/R3 là hệ số khuếch đại của OpAmp (chưa kể R15 hồi tiếp từ lối ra)
Tín hiệu từ chân 1 của OpAmp chia thành 2 nhánh. Nguyên tắc hoạt động của 2 nhánh tương tự nhau.
Bán kỳ dương, nhánh trên khuếch đại ; bán kỳ âm, nhánh dưới khuếch đại. Lối ra còn phải có thêm điện trở tải nối GND . Bạn sẽ dễ dàng giải thích được hoạt động của toàn mạch.
Có thể dự đoán rằng mạch này khuếch đại 1 tín hiệu đối xứng để nhận được tín hiệu không đối xứng ở lối ra.
Ví dụ đưa vào lối vào (in) tín hiệu sin có biên độ +/- 0,5V thì ở lối ra bạn nhận được tín hiệu có giá trị biên độ dương lớn hơn so với giá trị biên độ âm, chẳng hạn như +20V/ -7V.
R15 là điện trở hồi tiếp âm, nó có tác dụng ổn định độ khuếch đại cho toàn mạch.
Bạn cần xem lại điện áp nguồn cấp cho OpAmp. Có lẽ là +12V và -12V thì hợp lý hơn. OpAmp chạy +37V/-12V dễ chết.Chưa đỗ tú tài, nên vẫn còn phải đi học.
Comment
-
Chịu khó suy nghĩ chút đi bạn. Dễ thôi mà, suy nghĩ ra vấn đề nó "sướng" hơn so với được "bày vẽ".
Nhớ tham khảo post #4 nữa nhé.
Gợi ý:
* Bạn tính toán hệ số khuếch đại của phần này, giả sử tín hiệu vào dạng sin.
* giả sử tín hiệu vào ở bán kỳ dương... Tín hiệu ra ...
* sau đó giả sử tín hiệu vào ở bán kỳ âm... Tín hiệu ra ...
Kiểu phân tích như vậy đó.Chưa đỗ tú tài, nên vẫn còn phải đi học.
Comment
Bài viết mới nhất
Collapse
-
bởi ittcHì, em tính đi mua 1 cái máy Khoan và máy Mài (cắt), em đã chính thức gạt thằng BOSCH sang 1 bên vì giá cao hơn Dewalt và Makita, hơn nữa xem Cataloge của nó thì hàng ít model mẫu mã hơn.
Giá Dewalt và Makita thấy ngang ngửa nhau, thôi thì nhu...-
Channel: Điện tử gia dụng
hôm nay, 07:20 -
-
bởi DaoVanTrongChào Anh Em. Nay em có tạo 1 sơ đồ mạch UPS sau, xin Ae cho ý kiến.
Và nếu biết sản phẩm này nếu có sẵn thì em xin link để mua (nếu giá phù hợp) thì em đỡ phải làm ạ, vì em tìm nhưng không thấy:
╔═══════════════════[ĐIỆN_LƯỚI_220V]════════════════╗...-
Channel: Điện tử sáng tạo
Hôm qua, 23:32 -
-
Trả lời cho Nên mua máy phay CNC cũ, máy mới phổ thông hay máy chất lượng cao? Góc nhìn từ bài toán sản xuất thực tếbởi nguyendinhvanNgày trước, khi KT đang tăng trưởng, một cái máy tự động cũ tầm trung, thì khoảng 5 năm là hoàn vốn. Nhưng hiện tại, mọi việc đều chậm trễ, cạnh tranh, nên theo các xếp tính thì phải hơn 10 năm làm việc ngon lành thì mới hoàn vốn....
-
Channel: Máy công cụ
20-12-2025, 20:23 -
-
Trả lời cho cách làm led Hao Quang.có pro nào biết k nhỉ ???bởi StatusHello! I'm from Kazakhstan. Can anyone share the HEX file with me? The download link in post 50 doesn't work.
-
Channel: Vi điều khiển họ 8051
18-12-2025, 00:05 -
-
bởi mylinhattChào anh em cơ khí,
Trong quá trình tư vấn đầu tư thiết bị cho xưởng, mình gặp rất nhiều câu hỏi kiểu: “Nên mua máy phay CNC cũ để tiết kiệm, chọn máy mới phổ thông cho yên tâm, hay cố gắng lên máy chất lượng cao để làm hàng khó?”. Thực tế, đây không phải câu hỏi chỉ về...-
Channel: Máy công cụ
17-12-2025, 13:38 -
-
Trả lời cho Vấn đề về tốc độ quaybởi nguyendinhvanSử dụng động cơ servor, hoặc lắp thêm một cái encoder vào động cơ bước. Encoder sẽ kiểm soát động cơ có quay hoặc đứng im.
-
Channel: Điện tử truyền hình
14-12-2025, 19:50 -
-
bởi Andrea14Chào mọi người,
Tôi muốn mô phỏng sự thay đổi các mùa bằng cách từ từ nghiêng một quả địa cầu 16 inch bằng một động cơ bước nhỏ. Một động cơ bước khác sẽ quay quả địa cầu theo thời gian thực. Hệ thống truyền động...-
Channel: Điện tử truyền hình
12-12-2025, 12:42 -

Comment