bac nao giup em lam 1 mach chuyen tu 220V AC thanh 5V DC dung ic 7805 voi
Thông báo
Collapse
No announcement yet.
ai giup chuyen 220VAC thanh 5v DC voi
Collapse
X
-
Dạy em nó mới vào thế thì sao em nó hiểu được!
Phải chỉ dẫn cụ thể chứ:
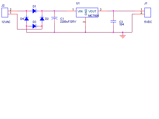
Đầu tiên là phải có cục hạ áp từ 220VAC thành 15~24VAC
Sau đó dùng cầu Diode, lắp 15~24VAC vào 2 đỉnh đối diện của cầu, 2 đỉnh còn lại là VDC khá nhiễu, nên cần tụ lọc khoảng 1000uF ~ 2200uF sau đó là vào 7805.
Thế là có nguồn 5VDC ngon lành.
Thiếu mỗi hình minh họa
Trần Đức Sơn
tel:0934691385
Comment
-
thì bạn dùng khoảng 12VAC hay 7.5vAC là đc rồi,đây là mạch nguồn cơ bản,sau này còn nhiều mạch phức tạp nữa mà.Nguyên văn bởi hung.10295 Xem bài viếttại sao đầu ra biến áp 24vac qua cầu diot sau đó dùng cho IC7805 vầy?chênh lệch điên áp quá lớn dễ hỏng.
.thày mình bắt làm mạch khó quáĐT: 0972 20 58 68
Gmail:
Comment
-
Bạn chích 30V cho con 7805 thì nó không hỏng nhưng mà cũng nhanh đi theo các bác thôi.Nguyên văn bởi nguyenvandon Xem bài viếtbạn cứ dùng nguồn DC(nguồn AC qua cầu chỉnh lưu hoặc con chỉnh lưu tích hợp cầu chỉnh lưu 808) từ 8 đến 30V cho 7805 để ổn áp đi,ko hỏng dc đâu.họ 78xx chịu dc điện áp max 30v DC mà.bạn có cần sơ đồ thì add nick mình nha nhungnguoibanbentoi_11110979.316.957
0905.028.957
Comment
-
Bạn dùng 7805 tất nhiên là ổn áp 5V nhưng dòng ra chỉ 1A thôi, vậy muốn dòng ra lớn thì phải dùng tran công suất để bù dòng như bác Potay123 nói đó.Nguyên văn bởi phuongqn1992 Xem bài viếtbạn nên dùng kon ic 7805 để ổn áp điện áp 5v. ko nên dùng tran công suất0979.316.957
0905.028.957
Comment
Bài viết mới nhất
Collapse
-
Trả lời cho Yêu thơ mê nhạc, mời các bác vào đây!bởi dinhthuong92Bác click vào dấu 3 chấm bên phải bản nhạc upload cho nó đổ menu. Bác tìm và click vào "Cover" thì nửa màn hình bên trái hiện tên bản nhạc đã up, bác gõ lyrics vào phần lyrics, xong rồi nhấn nut "Creat" ở dưới là được....
-
Channel: Tâm tình dân kỹ thuật
Hôm qua, 18:40 -
-
Trả lời cho Yêu thơ mê nhạc, mời các bác vào đây!bởi vi van phamSheet nhạc của tôi chơi guitar file mang tên. gpx.
Up lên Suno không chịu phải đổi sang file .midi.
Suno vẫn không chịu đòi chuyển sang file mp3.
Chuyển sang file mp3 Uno đã đọc và chơi được bản nhạc còn ca sĩ Suno hát thì tôi không biết làm....-
Channel: Tâm tình dân kỹ thuật
Hôm qua, 10:20 -
-
Trả lời cho Hàn chì thiếc lên nhôm.bởi vi van phamNhà thùng bị phu nhân ta nhồi sọ, "uống riệu với lão ấy, ổng thăng thiên bay về trời lúc nào không biết."
Nhà thùng sợ quá, bỏ ta cô đơn đành độc ẩm. Mà phu nhân ta lo cho sức khỏe của ta mà. Thế thì ta đành làm thợ tình...-
Channel: Tâm tình dân kỹ thuật
26-02-2026, 23:29 -
-
Trả lời cho Kỳ lạ mạch nguồn xung 290v Dcbởi mèomướpDạ khi muốn sáng cả thì nó nháy tốc độ cao để mắt chú hông nhận ra chớp tắt ạ. Màn hình hiển thị thường gặp đều phải quét kiểu tần số cao lừa mắt ấy ạ... ( trừ loại màn hình máy đọc sách là ko lừa mắt)
-
Channel: Điện tử dành cho người mới bắt đầu
26-02-2026, 20:53 -
-
Trả lời cho Kỳ lạ mạch nguồn xung 290v Dcbởi trung30000Bác mèo mướp giải thích ở chế độ nháy như vậy em đã hiểu, nhưng sau khi nháy xong chuyển qua chế độ sáng cả bốn đèn , vậy ở chế độ sáng 4 đèn cùng lúc này giải thích như thế nào vậy bác!...
-
Channel: Điện tử dành cho người mới bắt đầu
26-02-2026, 20:03 -
-
Trả lời cho Kỳ lạ mạch nguồn xung 290v Dcbởi mèomướpDạ chú đa vít đang bận mừng tuổi ạ. Led của chú chớp được là do nó mắc ngược chiều nhau, điện ra chiều của con nào thì con ấy sáng ạ...
-
Channel: Điện tử dành cho người mới bắt đầu
26-02-2026, 12:11 -
-
Trả lời cho Kỳ lạ mạch nguồn xung 290v Dcbởi trung30000OK, em đã tuyển được một cái có thang đo điốt giá vài cốc cà phê, đo thấy cũng ok chính xác hơn,
Nhân tiện bác cho em hỏi thêm: dây led dán trên mạch có 4 nhân led dán được mắc song song , mạch điều khiển chỉ có hai dây đen và đỏ...-
Channel: Điện tử dành cho người mới bắt đầu
25-02-2026, 09:40 -
-
Trả lời cho Yêu thơ mê nhạc, mời các bác vào đây!bởi dinhthuong92Ồ, cháu mới ghé qua thớt kia, thấy như trên.
Tuyệt quá bác, bác đúng đa tài Vậy bác thử đưa lời bài hát đó và giọng bác hát demo cho suno nó nhận biết melody xem sao, có lẽ bác sẽ có một bài hát rất hay, hoàn chỉnh để.. tặng vợ...-
Channel: Tâm tình dân kỹ thuật
24-02-2026, 10:34 -

Comment