mình làm mạch nhưng k chạy dc mình làm theo trong mạch mô phỏng nhưng khi gắn lên jackbo k chay dc mấy bác giúp e với
Thông báo
Collapse
No announcement yet.
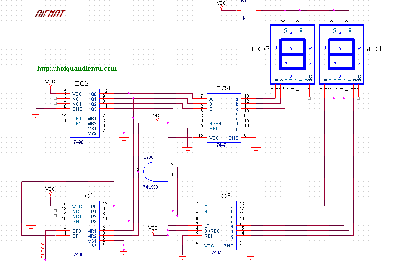
Giúp mình mạch ic 74ls90 với 74ls47 đếm từ 00-25 với
Collapse
X
-
Bạn làm như thế nào post lên mình sửa cho. Cái này mình đã từng làm.Nguyên văn bởi kuterua1 Xem bài viếtmình làm mạch nhưng k chạy dc mình làm theo trong mạch mô phỏng nhưng khi gắn lên jackbo k chay dc mấy bác giúp e với
Comment
-
Bạn tham khảo cái này, có thể sẽ giúp ích cho bạn:
http://www.dientuvietnam.net/forums/...73/#post723363
email:
Comment
-
Bạn làm thế này nhé.Nguyên văn bởi kuterua1 Xem bài viếtmình làm theo hình này nhưng xung ra k đúng led nhảy loan xâ hết cả lên [ATTACH=CONFIG]66847[/ATTACH]
mấy bác giải quyết giùm e xíu luk nào mấy bác rảnh alo zô sdt này e cái 0988488573 e cám ơn nhiều
Comment
-
RBI của con 7447 hàng đơn vị đừng nối mass, bỏ hở là được. chức năng của nó là khi nội dung trong bộ đếm là 0 thay gì hiển thì số không thì toàn bộ 7 đoạn của led đều tắt.Nguyên văn bởi jqk1234 Xem bài viếtBạn làm thế này nhé.
[ATTACH=CONFIG]66920[/ATTACH]
con số 26 để reset phải là AND của Q1, Q2, Q5 (hay Q2 của con đếm hàng chục) rồi nối vào chân resetMobile: 0982263051
Comment
-
nối thế sai hả a?Nguyên văn bởi tai_n_a Xem bài viếtcon số 26 để reset phải là AND của Q1, Q2, Q5 (hay Q2 của con đếm hàng chục) rồi nối vào chân reset
Comment
-
thả nổi 3 chân 3, 4, 5 cho khỏe bạn ak, rồi and q1(u1), q0 và q2(u2) rồi mới nối vào resetNguyên văn bởi jqk1234 Xem bài viếtBạn làm thế này nhé.
[ATTACH=CONFIG]66920[/ATTACH]Cười là liều thuốc bổ, là sự giải thoát và chấm dứt khổ đau
My email:dientuvietnam1994
Facebook:
Comment
-
làm thế cũng được nhưng nhìn vào rối mắt lắmNguyên văn bởi jqk1234 Xem bài viếtnối thế sai hả a?Cười là liều thuốc bổ, là sự giải thoát và chấm dứt khổ đau
My email:dientuvietnam1994
Facebook:
Comment
-
Sao mà lại thêm q2 and vô đây nữa hả bạnNguyên văn bởi tai_n_a Xem bài viếtRBI của con 7447 hàng đơn vị đừng nối mass, bỏ hở là được. chức năng của nó là khi nội dung trong bộ đếm là 0 thay gì hiển thì số không thì toàn bộ 7 đoạn của led đều tắt.
con số 26 để reset phải là AND của Q1, Q2, Q5 (hay Q2 của con đếm hàng chục) rồi nối vào chân resetCười là liều thuốc bổ, là sự giải thoát và chấm dứt khổ đau
My email:dientuvietnam1994
Facebook:
Comment
-
bạn vẽ cho mọi người cùng tham khảo xem thế nào đi bạn?Nguyên văn bởi khai326598 Xem bài viếtlàm thế cũng được nhưng nhìn vào rối mắt lắm
Comment
-
Mình vẽ bằng Proteus đó thôi bạn?Nguyên văn bởi tai_n_a Xem bài viếtxin lỗi vì không biết vẽ bằng orcad
Comment
Bài viết mới nhất
Collapse
-
bởi mylinhattTrong vận hành thực tế, nhiều xưởng gia công gặp tình trạng máy phay CNC bắt đầu sai kích thước, bề mặt rung nhẹ hoặc phát sinh lỗi thay dao dù chương trình và dao cắt không thay đổi. Phần lớn các vấn đề này không xuất phát từ lập trình mà đến từ việc bảo dưỡng máy chưa được thực hiện đúng và đủ....
-
Channel: Máy công cụ
hôm nay, 11:27 -
-
bởi ittcHì, em tính đi mua 1 cái máy Khoan và máy Mài (cắt), em đã chính thức gạt thằng BOSCH sang 1 bên vì giá cao hơn Dewalt và Makita, hơn nữa xem Cataloge của nó thì hàng ít model mẫu mã hơn.
Giá Dewalt và Makita thấy ngang ngửa nhau, thôi thì nhu...-
Channel: Điện tử gia dụng
hôm nay, 07:20 -
-
bởi DaoVanTrongChào Anh Em. Nay em có tạo 1 sơ đồ mạch UPS sau, xin Ae cho ý kiến.
Và nếu biết sản phẩm này nếu có sẵn thì em xin link để mua (nếu giá phù hợp) thì em đỡ phải làm ạ, vì em tìm nhưng không thấy:
╔═══════════════════[ĐIỆN_LƯỚI_220V]════════════════╗...-
Channel: Điện tử sáng tạo
Hôm qua, 23:32 -
-
Trả lời cho Nên mua máy phay CNC cũ, máy mới phổ thông hay máy chất lượng cao? Góc nhìn từ bài toán sản xuất thực tếbởi nguyendinhvanNgày trước, khi KT đang tăng trưởng, một cái máy tự động cũ tầm trung, thì khoảng 5 năm là hoàn vốn. Nhưng hiện tại, mọi việc đều chậm trễ, cạnh tranh, nên theo các xếp tính thì phải hơn 10 năm làm việc ngon lành thì mới hoàn vốn....
-
Channel: Máy công cụ
20-12-2025, 20:23 -
-
Trả lời cho cách làm led Hao Quang.có pro nào biết k nhỉ ???bởi StatusHello! I'm from Kazakhstan. Can anyone share the HEX file with me? The download link in post 50 doesn't work.
-
Channel: Vi điều khiển họ 8051
18-12-2025, 00:05 -
-
bởi mylinhattChào anh em cơ khí,
Trong quá trình tư vấn đầu tư thiết bị cho xưởng, mình gặp rất nhiều câu hỏi kiểu: “Nên mua máy phay CNC cũ để tiết kiệm, chọn máy mới phổ thông cho yên tâm, hay cố gắng lên máy chất lượng cao để làm hàng khó?”. Thực tế, đây không phải câu hỏi chỉ về...-
Channel: Máy công cụ
17-12-2025, 13:38 -
-
Trả lời cho Vấn đề về tốc độ quaybởi nguyendinhvanSử dụng động cơ servor, hoặc lắp thêm một cái encoder vào động cơ bước. Encoder sẽ kiểm soát động cơ có quay hoặc đứng im.
-
Channel: Điện tử truyền hình
14-12-2025, 19:50 -

Comment