em muốn làm một mạch mật mã sử dụng 4017
nhưng em không muốn làm những công tắc kiểu trong hình
em muốn thay bằng bóng bán dẫn.nhưng không biết thiết kế như thế nào dùng đèn ngược hay thuận nữa
mạch này em vẽ lại của vútbay.net
và mạch này em chưa hiểu một điểm nữa là chân nào đưa ra nguồn để mở khóa chân 12 hay là chân tiếp của
dãy số.
em rất cần các bác giúp em thiết kế lại mạch.và mạch đứa tín hiệu mở khóa dùng transito để đóng,mở mạch khác có công suất lớn tầm 1kw.
nguồn của em là 12v
thanhkkkkkkkkkkkkk các bác
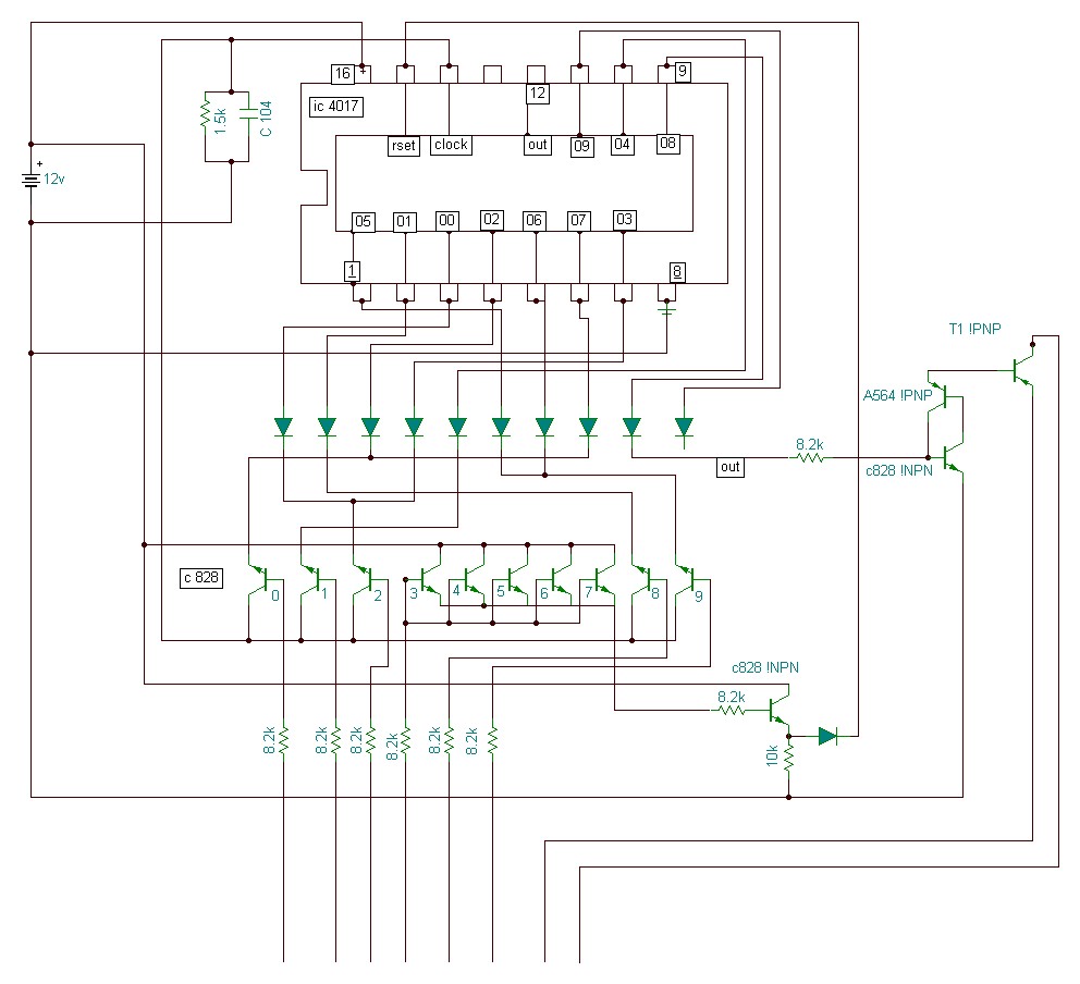
nhưng em không muốn làm những công tắc kiểu trong hình
em muốn thay bằng bóng bán dẫn.nhưng không biết thiết kế như thế nào dùng đèn ngược hay thuận nữa
mạch này em vẽ lại của vútbay.net
và mạch này em chưa hiểu một điểm nữa là chân nào đưa ra nguồn để mở khóa chân 12 hay là chân tiếp của
dãy số.
em rất cần các bác giúp em thiết kế lại mạch.và mạch đứa tín hiệu mở khóa dùng transito để đóng,mở mạch khác có công suất lớn tầm 1kw.
nguồn của em là 12v
thanhkkkkkkkkkkkkk các bác

Comment