Phải nói thật là xấu hổ, lục khắp các trang mạng mà không tìm đâu ra 1 file protues hoàn chỉnh có thạch anh, IC để tạo ra 1 mạch 1Hz. Đã giúp thì làm ơn giúp cho tận tình, chứ cứ nói lý thuyết luyên thuyên hoài để làm cái mô? trong khi người ta cần 1 mạch thực tế, ai có 1 mạch hoàn chỉnh trên protues thì có thể shade giúp, chứ mình gà k bit cách nối các chân. tks!
Thông báo
Collapse
No announcement yet.
Xung chuan 1s.
Collapse
X
-
-
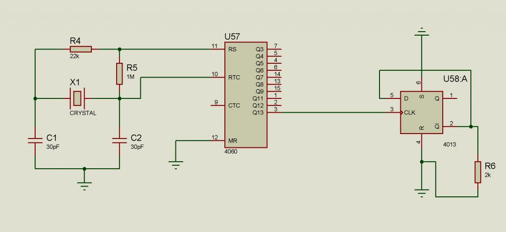
bạn kích đúp vào 4060, trong ô Oscillator Frequency thay "(Default)" thành 32.768KHz là được. khi mô phỏng chỉ cần nối chân MR với mass là okNguyên văn bởi kute_hvkt Xem bài viếtmuốn chạy trong protues bạn nhấp vào con 4060, chỗ tần số ghi 32.768khz
e nhấp vào có thấy chỗ nào ghi đâu bác
Comment
-
mô phỏng như vậy thì có cần thạch anh bên ngoài nữa ko ạ?Nguyên văn bởi vietlamdt Xem bài viếtbạn kích đúp vào 4060, trong ô Oscillator Frequency thay "(Default)" thành 32.768KHz là được. khi mô phỏng chỉ cần nối chân MR với mass là ok
[ATTACH=CONFIG]45528[/ATTACH]
e cần mạch mô phỏng có thạch anh ấy. khi e nối thạch anh bên ngoài mà ko ghi 32.768khz mà để default mạch ko mô phỏng được
Comment
-
mô phỏng như vậy thì có cần thạch anh bên ngoài nữa ko ạ?Nguyên văn bởi vietlamdt Xem bài viếtbạn kích đúp vào 4060, trong ô Oscillator Frequency thay "(Default)" thành 32.768KHz là được. khi mô phỏng chỉ cần nối chân MR với mass là ok
[ATTACH=CONFIG]45528[/ATTACH]
e cần mạch mô phỏng có thạch anh ấy. khi e nối thạch anh bên ngoài mà ko ghi 32.768khz mà để default mạch ko mô phỏng được
Comment
-
vậy phải làm thế nào mạch mô phỏng vẫn có thạch anh mà không bị sai sót ah?Nguyên văn bởi vietlamdt Xem bài viếtbạn vẫn phải cài đặt bên trong 4060 thì mới mô phỏng được. tuy nhiên khi mô phỏng có vẽ cả thạch anh như mạch của bạn thì tần số trong mô phỏng k được chuẩn
thầy e yêu cầu có thạch anh. nhưng khi mô phỏng giá trị thạch anh và giá trị trong 4060 phải ghi thế nào để có kết quả chuẩn?
e ghi cùng 1 giá trị nhưng khi soi thì không cho kết quả đúng và mạch như bị lỗi vậy
Comment
-
Nếu chỉnh lại thông số " oscilator frequency = 32768 " thì đâu cần cắm mấy con trở - tụ - thạch anh ở ngoài làm gì, nối vào CD4013 là nó chạy ngon rồi. Vấn đề là không chỉnh số đó mà chỉ cắm thêm linh kiện ngoài thì nó không nhúc nhíc gì! Khó hiểu!
Comment
-
proteus ko mô phỏng được thạch anh thật ah???????Nguyên văn bởi mrbaosuper Xem bài viếthình như protues không mô phỏng thạch anh được
Comment
Bài viết mới nhất
Collapse
-
Trả lời cho Nên mua máy phay CNC cũ, máy mới phổ thông hay máy chất lượng cao? Góc nhìn từ bài toán sản xuất thực tếbởi nguyendinhvanNgày trước, khi KT đang tăng trưởng, một cái máy tự động cũ tầm trung, thì khoảng 5 năm là hoàn vốn. Nhưng hiện tại, mọi việc đều chậm trễ, cạnh tranh, nên theo các xếp tính thì phải hơn 10 năm làm việc ngon lành thì mới hoàn vốn....
-
Channel: Máy công cụ
Hôm qua, 20:23 -
-
Trả lời cho cách làm led Hao Quang.có pro nào biết k nhỉ ???bởi StatusHello! I'm from Kazakhstan. Can anyone share the HEX file with me? The download link in post 50 doesn't work.
-
Channel: Vi điều khiển họ 8051
18-12-2025, 00:05 -
-
bởi mylinhattChào anh em cơ khí,
Trong quá trình tư vấn đầu tư thiết bị cho xưởng, mình gặp rất nhiều câu hỏi kiểu: “Nên mua máy phay CNC cũ để tiết kiệm, chọn máy mới phổ thông cho yên tâm, hay cố gắng lên máy chất lượng cao để làm hàng khó?”. Thực tế, đây không phải câu hỏi chỉ về...-
Channel: Máy công cụ
17-12-2025, 13:38 -
-
Trả lời cho Vấn đề về tốc độ quaybởi nguyendinhvanSử dụng động cơ servor, hoặc lắp thêm một cái encoder vào động cơ bước. Encoder sẽ kiểm soát động cơ có quay hoặc đứng im.
-
Channel: Điện tử truyền hình
14-12-2025, 19:50 -
-
bởi Andrea14Chào mọi người,
Tôi muốn mô phỏng sự thay đổi các mùa bằng cách từ từ nghiêng một quả địa cầu 16 inch bằng một động cơ bước nhỏ. Một động cơ bước khác sẽ quay quả địa cầu theo thời gian thực. Hệ thống truyền động...-
Channel: Điện tử truyền hình
12-12-2025, 12:42 -

Comment