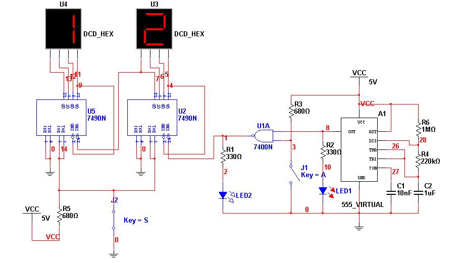
tôi đang thiết kế mạch đếm sản phẩm từ 0 đến 99.Tôi dùng 1 IC 555 tạo xung và 2 IC đếm 7490 từ 0 đến 9 + với 2 con IC 7447 giải mã led 7 thank.Nhưng do yêu cầu đếm sản phẩm nữa nên tui đang băn khoăn không biết dùng cảm biến như thế nào để đếm...(chưa nhìn thấy bao giờ) và cũng không biết ngoài thị trường có bán không?(giá cả như thế nào?).Vậy ai có thể giúp tôi làm 1 cảm biến như trên không? hoặc có thể chỉ cho tôi chỗ mua cảm biến đó! AH nếu có thể cho tôi hình ảnh minh họa để tui nối với mạch đếm của tui(trong ảnh)thì tốt quá! thanks trước
,transistor quang.....) đặt đối diện nhau 2 bên bằng chuyền,khi sản phẩm chạy qua thì nó ngăn các tia hồng ngoại từ con phát đến con thu nên ta có 1 xung.còn đếm số lượng sản phẩm thì ta dùng timer của 1 con mcu nào đó nhập số ban đầu là #0 và cho nó đếm,dùng timer ngoài (T0,T1) đếm lên 99 sản phẩm thì cho led 7 thanh thứ 1 lên #00000001 led 7 thanh thứ 2 và 3 #0

Comment