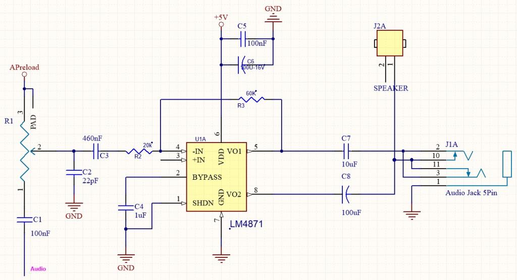
Mình đang làm một pcb kết hợp IC với mạch khuếch đại âm thanh(LM4871). Mình gộp cà mạch trên 1 pcb. Mạch âm thanh làm theo sơ đồ của TI http://www.ti.com/lit/ds/snas002f/snas002f.pdf.
Mình chỉ thêm biến trở. IC(output analog) -> biến trở-> mạch LM4871. Biến trở 1 pin nối vào IC, pin chung nói vào mạch 4871. Chân thứ 3 nối gnd.
Nhưng xuất hiện tiếng bụp bụp khi IC load một file âm thanh mới lên. Mình khắc phục bằng cách thêm 1 tụ 104 trước khi cho tín hiệu analog vào biến trở thì khắc phục được sự cố. Nhưng lại xuất hiện xung điện khá khó chịu tại đầu ta analog. Mình lập trình là chủ yếu nên phần thiết kế mạch khá yếu.
Có ai gặp trường hợp này rồi thì xin giúp mình với. Còn phần này nữa là xong.
Tiện cho mình hỏi là mình đọc nhiều bạn nói đến cách ly DGND với AGND. Thì cách ly thế nào, dùng opto hay gì để cách ly.
Thanks mọi người.
Mình chỉ thêm biến trở. IC(output analog) -> biến trở-> mạch LM4871. Biến trở 1 pin nối vào IC, pin chung nói vào mạch 4871. Chân thứ 3 nối gnd.
Nhưng xuất hiện tiếng bụp bụp khi IC load một file âm thanh mới lên. Mình khắc phục bằng cách thêm 1 tụ 104 trước khi cho tín hiệu analog vào biến trở thì khắc phục được sự cố. Nhưng lại xuất hiện xung điện khá khó chịu tại đầu ta analog. Mình lập trình là chủ yếu nên phần thiết kế mạch khá yếu.
Có ai gặp trường hợp này rồi thì xin giúp mình với. Còn phần này nữa là xong.
Tiện cho mình hỏi là mình đọc nhiều bạn nói đến cách ly DGND với AGND. Thì cách ly thế nào, dùng opto hay gì để cách ly.
Thanks mọi người.

Comment