Mạch em thiết kế mạch đếm sản phẩm dùng led.hồng.ngoại, thu phát tốt,k có reset,hiển thị đúng,mô phỏng chạy ngon lành. Nhưng mạch thực tế lại không ổn định.
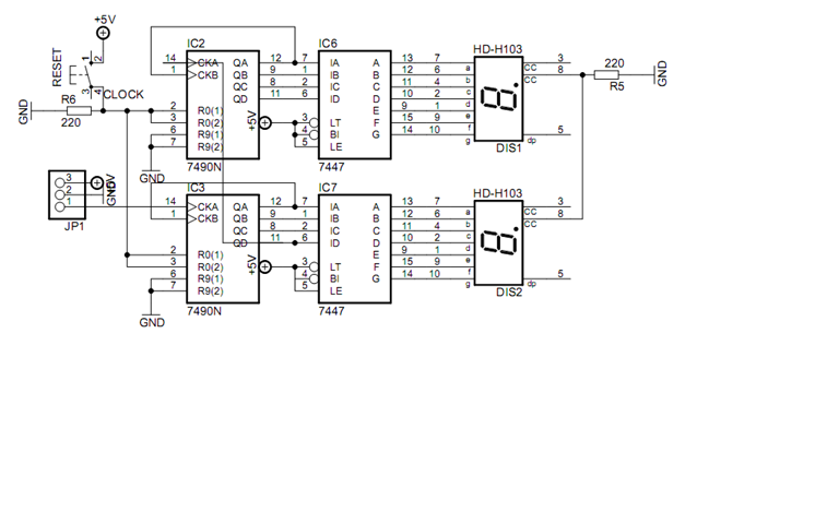
Ic 7447 chân 3,4,5 ở mức cao, ic 7490 chân 2367 nối mass. Oái oăm ở chỗ khi cấp nguồn nó lại k chạy từ 0 mà hiển thị các kí tự lung tung, k phải số.khi cấp xung đầu tiên,nó xuất hiện 1 dãy số(cố định,k phai số 0)tắt đi bật lại vẫn vậy.tóm lại khi cấp nguồn nó k chạy từ số 0. Bác nào cao tay chỉ e cách khắc phục với.
Ic 7447 chân 3,4,5 ở mức cao, ic 7490 chân 2367 nối mass. Oái oăm ở chỗ khi cấp nguồn nó lại k chạy từ 0 mà hiển thị các kí tự lung tung, k phải số.khi cấp xung đầu tiên,nó xuất hiện 1 dãy số(cố định,k phai số 0)tắt đi bật lại vẫn vậy.tóm lại khi cấp nguồn nó k chạy từ số 0. Bác nào cao tay chỉ e cách khắc phục với.

Comment