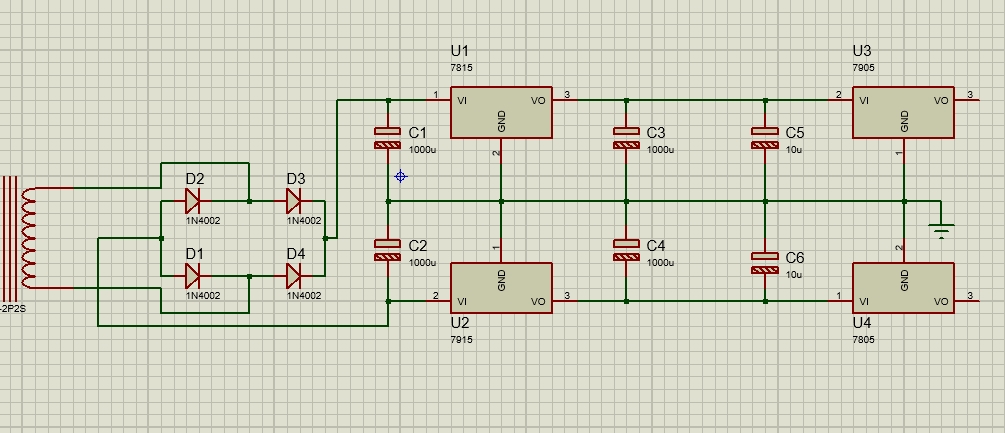
Như tiêu đề mình sử dụng mấy con 7815, 7915, 7805, 7905 để làm mạch nguồn đối xứng +15v, -15v, +5v, -5v, nhưng khi đo đầu ra trên mô phỏng proteus thì không đúng điện áp ra!
mình có đính kèm mạch bên dưới anh em kiểm tra và sửa giúp mình với!
Thanks!
(mình muốn đính kèm file project protues mà web không cho phép, anh em thông cảm)
mình có đính kèm mạch bên dưới anh em kiểm tra và sửa giúp mình với!
Thanks!
(mình muốn đính kèm file project protues mà web không cho phép, anh em thông cảm)
