Chào các bạn!
Mình mở diễn đàn này mong được thảo luận và chia sẻ các kinh nghiệm làm Robot. Trong loạt bài này mình sẽ lần lượt viết về :
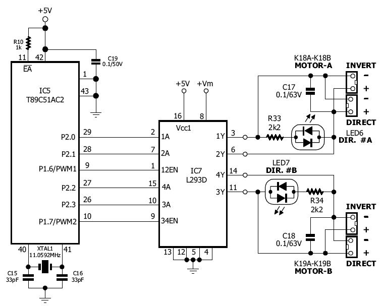
- Điều khiển động cơ DC
- Làm việc với ADC và sensor
- Làm việc với LCD.
- Các ví dụ về Lập trình điều khiển Robot di động
...
Mong các bạn ủng hộ và cùng góp ý.
Mình mở diễn đàn này mong được thảo luận và chia sẻ các kinh nghiệm làm Robot. Trong loạt bài này mình sẽ lần lượt viết về :
- Điều khiển động cơ DC
- Làm việc với ADC và sensor
- Làm việc với LCD.
- Các ví dụ về Lập trình điều khiển Robot di động
...
Mong các bạn ủng hộ và cùng góp ý.

Comment