Thanks Advence!
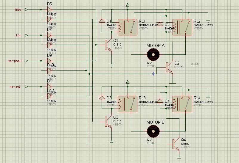
Các anh chị chỉ cho em phá (ko hỏng) cái ô tô để e lấy bộ mạch của nó để điều khiển 2 nhóm motor như sau: Khi chạy tiến lùi thì 2 nhóm motor cùng chạy cùng chiều(cùng vận tốc) để chạy thẳng; nhóm bên trái và bên phải đồng thời quay ngược chiều để rẽ trái, rẽ phải.
Các anh chị giúp em vẽ lun cả mạch công suất mỗi nhóm 5motor nên em sợ có hiện tượng sụt áp.
Cảm ơn mọi người nhiều!
Các anh chị chỉ cho em phá (ko hỏng) cái ô tô để e lấy bộ mạch của nó để điều khiển 2 nhóm motor như sau: Khi chạy tiến lùi thì 2 nhóm motor cùng chạy cùng chiều(cùng vận tốc) để chạy thẳng; nhóm bên trái và bên phải đồng thời quay ngược chiều để rẽ trái, rẽ phải.
Các anh chị giúp em vẽ lun cả mạch công suất mỗi nhóm 5motor nên em sợ có hiện tượng sụt áp.
Cảm ơn mọi người nhiều!
). Nếu bạn muốn mô phỏng thì kiểm tra cái rơle đi nhé. đổi điện áp kích rơle là 5v. Mình định gửi file Proteus cho bạn mà diễn đàn lại lỗi

Comment