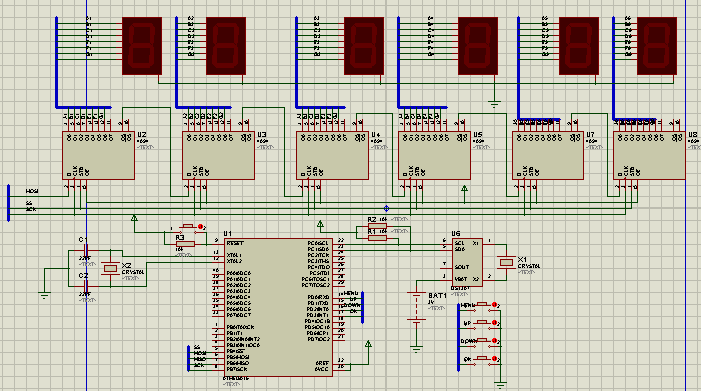
e đang làm đồ án môn là thiết kế và lâp trình đồng hồ thời gian thực sử dụng giao tiếp SPI của atmega16, có chỉnh giở và hẹn giờ nhưng phân hẹn giờ thì em chưa làm thử mới viết tạm 1 đoạn code như thê nay nhưng đến khi chạy thì số hiên thị trên led 7 lại nháy liên tục không ổn định và thời gian e tính chắc có vấn đề nên phải tầm 1,5 phút thực tế thì đồng hồ em làm mới nhảy được 1 phút, ai biết giúp em với xem em sai ở chỗ nào với ạ chuơng trình code của e đây ạ. ai biết thì chỉ bảo giúp e với ạ. e dung 6 con 4094 điều khiển bới chân ss,mosi,sck 

#include <mega16.h>
#include <delay.h>
#asm
.equ __i2c_port=0x15 ;PORTC
.equ __sda_bit=1
.equ __scl_bit=0
#endasm
#include <i2c.h>
#include <ds1307.h>
#include <spi.h>
#define MENU PIND.0
#define UP PIND.1
#define DOWN PIND.2
#define OK PIND.3
unsigned int A;
unsigned char h,m,s,mode=0; //led7 catot chung 0a 1b 2c 3d 4e 5f 6g dot/tat
unsigned char So[10]=
{
//GFEDCBA
0b00111111, //so 0 0x3F tat G
0b00000110, //so 1 0x06 tat A,D,E,F,G
0b01011011, //so 2 0x5B tat C,F
0b01001111, //so 3 0x4F tat E,F
0b01100110, //so 4 0x66 tat A,D,E
0b01101101, //so 5 0x6D tat B,E
0b01111101, //so 6 0x7D tat B
0b00000111, //so 7 0x07 tat D,E,F,G
0b01111111, //so 8 0x7F hien 7 thanh
0b01101111, //so 9 0x6F tat E
};
void hiengio (unsigned int number)
{
unsigned char ng,tr,ch,dv;
ng=number/1000;
tr=(number-ng*1000)/100;
ch=(number-ng*1000-tr*100)/10;
dv=(number-ng*1000-tr*100-ch*10);
//truyen du lieu slave cuoi den dau
spi(So[dv]); //don vi slave 4
spi(So[ch]); //chuc slave 3
spi(So[tr]); //tram slave 2
spi(So[ng]); //nghin slave 1
PORTB.4=0; // du lieu chan SS xuong muc thap, bat dau truyen du lieu qua SPI
delay_us(1);
PORTB.4=1; //chan du lieu SS len muc cao, ngung truyen du lieu qua SPI
};
void main(void)
{
PORTA=0x00;
DDRA=0x00;
PORTB=0x10; //khoi tao PORTB.4=5V PORTB.0=5V
DDRB=0xFF; //PORTB OUTPUT
PORTC=0x00;
DDRC=0x00;
PORTD=0xFF;
DDRD=0x00;
//CAU HINH SPI
SPCR=0x50; // TAO THANH GHI SPCR
//bit SPE=1 cho phep SPI hoat dong
//BIT MSTR=1 CHE DO MATER
//BIT SPE=1 CHO PHEP SPI HOAT DONG
//BIT CPHA=0
SPSR=0x00;
i2c_init();
rtc_init(0,0,0);
rtc_set_time(14,05,00);
while (1)
{
rtc_get_time(&h,&m,&s);
A=(h*100)+m;
hiengio(A);
delay_ms(300);
if(!MENU)
{
delay_ms(400);
while(OK)
{
if(!MENU)
{
delay_ms(300);
mode++;
if(mode>2)mode=0;
}
if(mode==0)
{
hiengio(h);
if(!UP)
{
delay_ms(300);
h++;
if(h==24)h=0;
}
else
if(!DOWN)
{
delay_ms(300);
if(h>0)h--;
else h=23;
}
else
if(mode==1)
{
hiengio(m);
if(!UP)
{
delay_ms(300);
m++;
if(m==60)m=0;
}
else
if(!DOWN)
{
delay_ms(300);
if(m>0)m--;
else m=59;
}
}
else
if(mode==2)
{
hiengio(s);
if(!UP)
{
delay_ms(300);
s++;
if(s==60)s=0;
}
else
if(!DOWN)
{
delay_ms(300);
if(s>0)s--;
else s=59;
}
}
}
};
}
};
}
#include <mega16.h>
#include <delay.h>
#asm
.equ __i2c_port=0x15 ;PORTC
.equ __sda_bit=1
.equ __scl_bit=0
#endasm
#include <i2c.h>
#include <ds1307.h>
#include <spi.h>
#define MENU PIND.0
#define UP PIND.1
#define DOWN PIND.2
#define OK PIND.3
unsigned int A;
unsigned char h,m,s,mode=0; //led7 catot chung 0a 1b 2c 3d 4e 5f 6g dot/tat
unsigned char So[10]=
{
//GFEDCBA
0b00111111, //so 0 0x3F tat G
0b00000110, //so 1 0x06 tat A,D,E,F,G
0b01011011, //so 2 0x5B tat C,F
0b01001111, //so 3 0x4F tat E,F
0b01100110, //so 4 0x66 tat A,D,E
0b01101101, //so 5 0x6D tat B,E
0b01111101, //so 6 0x7D tat B
0b00000111, //so 7 0x07 tat D,E,F,G
0b01111111, //so 8 0x7F hien 7 thanh
0b01101111, //so 9 0x6F tat E
};
void hiengio (unsigned int number)
{
unsigned char ng,tr,ch,dv;
ng=number/1000;
tr=(number-ng*1000)/100;
ch=(number-ng*1000-tr*100)/10;
dv=(number-ng*1000-tr*100-ch*10);
//truyen du lieu slave cuoi den dau
spi(So[dv]); //don vi slave 4
spi(So[ch]); //chuc slave 3
spi(So[tr]); //tram slave 2
spi(So[ng]); //nghin slave 1
PORTB.4=0; // du lieu chan SS xuong muc thap, bat dau truyen du lieu qua SPI
delay_us(1);
PORTB.4=1; //chan du lieu SS len muc cao, ngung truyen du lieu qua SPI
};
void main(void)
{
PORTA=0x00;
DDRA=0x00;
PORTB=0x10; //khoi tao PORTB.4=5V PORTB.0=5V
DDRB=0xFF; //PORTB OUTPUT
PORTC=0x00;
DDRC=0x00;
PORTD=0xFF;
DDRD=0x00;
//CAU HINH SPI
SPCR=0x50; // TAO THANH GHI SPCR
//bit SPE=1 cho phep SPI hoat dong
//BIT MSTR=1 CHE DO MATER
//BIT SPE=1 CHO PHEP SPI HOAT DONG
//BIT CPHA=0
SPSR=0x00;
i2c_init();
rtc_init(0,0,0);
rtc_set_time(14,05,00);
while (1)
{
rtc_get_time(&h,&m,&s);
A=(h*100)+m;
hiengio(A);
delay_ms(300);
if(!MENU)
{
delay_ms(400);
while(OK)
{
if(!MENU)
{
delay_ms(300);
mode++;
if(mode>2)mode=0;
}
if(mode==0)
{
hiengio(h);
if(!UP)
{
delay_ms(300);
h++;
if(h==24)h=0;
}
else
if(!DOWN)
{
delay_ms(300);
if(h>0)h--;
else h=23;
}
else
if(mode==1)
{
hiengio(m);
if(!UP)
{
delay_ms(300);
m++;
if(m==60)m=0;
}
else
if(!DOWN)
{
delay_ms(300);
if(m>0)m--;
else m=59;
}
}
else
if(mode==2)
{
hiengio(s);
if(!UP)
{
delay_ms(300);
s++;
if(s==60)s=0;
}
else
if(!DOWN)
{
delay_ms(300);
if(s>0)s--;
else s=59;
}
}
}
};
}
};
}

Comment