Thông báo

Collapse
No announcement yet.

đồng hồ ma trận trông xinh xinh

Collapse
X
 
  • Lọc
  • Giờ
  • Show
Clear All
new posts

  • đồng hồ ma trận trông xinh xinh

    mình có cái đồng hồ ma trận trông xinh xinh ,bạn nào muốn ráp thì nhào vô
    Click image for larger version

Name:	untitled.jpg
Views:	1
Size:	173.9 KB
ID:	1414235



    http://www.mediafire.com/?lx4wesuduef5wiv
    Attached Files
    Last edited by CONGMINHfs; 12-09-2012, 16:16.

  • #2
    Oh, hay đó
    - Mạch nạp vdk 8051, AVR, PIC, EEPROM
    - Linh kiện điện tử cho sinh viên


    Comment


    • #3
      cái này chạy với ds12887
      Click image for larger version

Name:	doho_matran_ds887.jpg
Views:	1
Size:	172.6 KB
ID:	1366989
      doho_matran_ds12887.rar





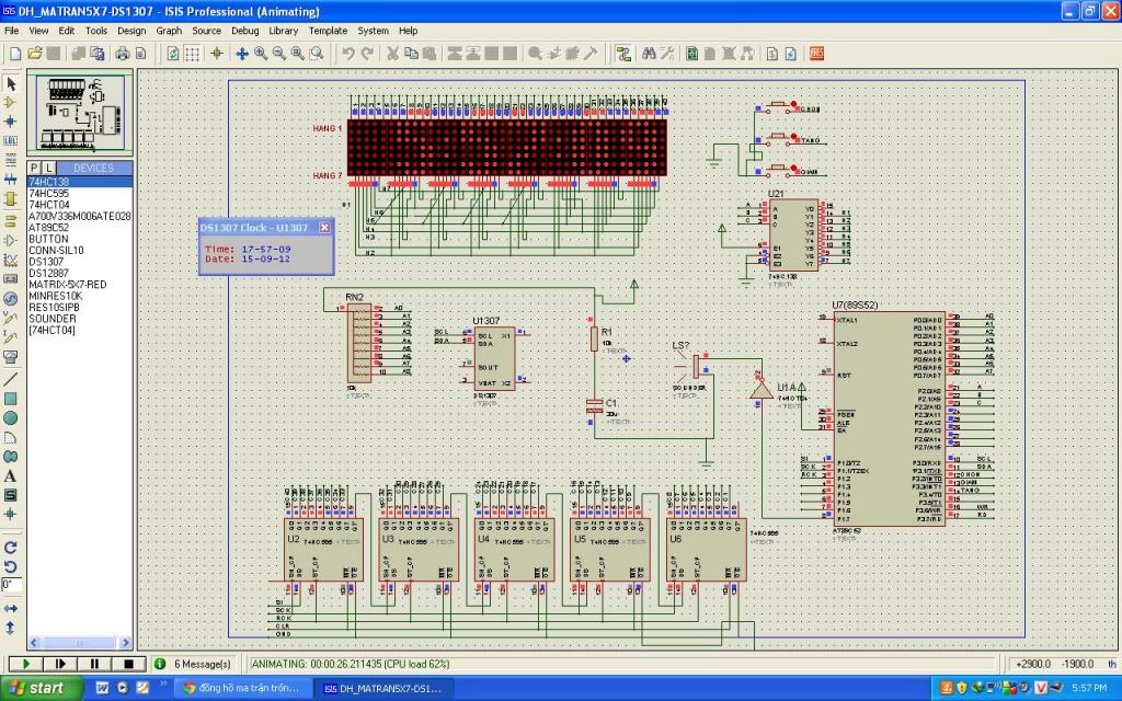
      cái này chạy với ds1307
      Click image for larger version

Name:	doho_matran_ds1307.jpg
Views:	1
Size:	169.4 KB
ID:	1366990
      doho_matran_ds1307.rar




      các bạn tham khảo và bạn nào muốn ráp thì sẽ ráp cùng mình,cái này thích hợp cho những bạn
      mới học VDK muốn thử sức mình bằng VDK,matran led,ds12c887,ds1307,...v..v..
      mình dự định làm hai boa:
      1. led matran,nếu các bạn không làm đồng hồ có thể thực hành hiển thị dòng chữ chạy qua chạy lại xem chơi.
      2. boa điều khiển
      Cái này mình viết bằng asm để phù hợp với các bạn mới học,bạn nào cần mình sẽ chia sẽ cho..
      hiện giờ đang làm mạch in.
      chào !
      Last edited by CONGMINHfs; 15-09-2012, 20:13.

      Comment


      • #4
        Mời bạn xem sp hoàn thiện.Clock Led matrix 1 - YouTube


        Add: 97 Quán Nam - Lê Chân - Hải Phòng.
        Tel: 031 518648 Phone: 0904 283 505

        Comment


        • #5
          Bây giờ mình mới vào nghề thì cần chuẩn bị đồ nghề j cần thiết nhờ ae chỉ giáo. Mà làm mạch in ntn đc?

          Comment


          • #6
            Nguyên văn bởi chjpchjp1991
            Hay lắm..thanks..mình rất thích cái vụ lập trình led ma trận đồng hồ này từ lâu,nhưng mình định dùng led ma trận 2 màu nữa cơ..hì hì..bạn cố gắng viết cho ra bản hoàn chinh nhé..mình cũng xem ngâm cứu...
            Bác chưa xem luồn này à..http://www.dientuvietnam.net/forums/...9/index21.html

            Comment


            • #7
              Nguyên văn bởi chjpchjp1991
              Mình thích cái mạch của bạn kia..để nghiên cứu làm thử 1 cái..ai dè lại ko share file đọc..buồn 15s ..
              Không hiểu bác này nói cái gì...??

              Comment


              • #8
                Nguyên văn bởi hoangdai Xem bài viết
                Mời bạn xem sp hoàn thiện.Clock Led matrix 1 - YouTube
                em đoán cái này bác làm xong từ lâu rùi,trước đây có người làm thể loại như bác(dùng modull mua sẵn có bán ),tiếc là bác show hơn muộn,nếu show đúng lúc nó sẽ nóng bỏng hơn ,hiiihii

                Comment


                • #9
                  Nguyên văn bởi chjpchjp1991
                  Mình thích cái mạch của bạn kia..để nghiên cứu làm thử 1 cái..ai dè lại ko share file đọc..buồn 15s ..
                  mấy cái gửi lên chỉ có file hex,mình có sưu tầm được một cái thấy rất hay có cả code luôn nếu bạn thích mình up lên cho mọi người làm thử.

                  Comment


                  • #10
                    Nguyên văn bởi chjpchjp1991
                    ok..hay lắm....bạn dtcn_112 chi sẻ file mạch nguyên lý và code đọc..để mình vẽ làm thử 1 cái thành công sẽ show ngay..mình làm 2 màu...thanks bạn stcn_112 nhé..^^Mong bạn phản hồi sớm
                    cái này của một bác của nhà mình viết thôi,mình tải nó về lâu rùi mà chưa làm được,nếu bạn nào làm được thì thank cho 2 cai luôn
                    Attached Files

                    Comment


                    • #11
                      anh CONGMINHfs cho file hex không thôi thì chúng em làm sao học hỏi chương trình viết như thế nào được?

                      Comment


                      • #12
                        Nguyên văn bởi phamennho Xem bài viết
                        anh CONGMINHfs cho file hex không thôi thì chúng em làm sao học hỏi chương trình viết như thế nào được?
                        Từ từ chứ bạn mình đã nói từ đầu nếu ai thích thì làm cùng mà.

                        Đây là code chương trình chính;

                        ; *************** CONGMINHfs***************
                        ; congminh_579@yahoo.com.vn
                        ; DONG HO VA LED MATRAN 5x7 nho
                        ; CHIP 89S52
                        ; XTAT 24.0MHz
                        ;*******************************
                        ;*******************************
                        ;KHAI BAO CAC BIY NHO RAM

                        SET0 BIT 0x20.5
                        SET1 BIT 0x20.0
                        UP0 BIT 0x20.1
                        UP1 BIT 0x20.2
                        DOWN0 BIT 0x20.3
                        DOWN1 BIT 0x20.4
                        TITGIO BIT 0x20.6
                        HOANGIAY BIT 0x20.7
                        BIT12 BIT 0X21.0
                        AM_PM BIT 0X21.1
                        ;***********************
                        ;KHAI BAO CAC BIEN NHO RAM
                        ; DONG HO
                        GIO EQU 10H
                        PHUT EQU 11H
                        GIAY EQU 12H
                        ; THU EQU 13H
                        ; NGAY EQU 14H
                        ; THANG EQU 15H
                        ; NAM EQU 16H
                        TEM EQU 08H
                        DAT EQU 09H
                        ;**************************
                        MODE_K EQU R4
                        CHE_DO EQU R3
                        X EQU R5
                        ; MODE_12_24 EQU R6
                        TAM1 EQU 17H
                        TAM2 EQU 18H
                        TAM3 EQU 19H
                        TAM4 EQU 1AH
                        GIOH_THI EQU 1BH
                        MODE_NAO EQU 1CH
                        ;*************************
                        ;*******************************
                        ;PHIM BAM CHINH GIO
                        PHIMDN BIT P3.3; PHIM1
                        PHIMSE BIT P3.2; PHIM2
                        PHIMUP BIT P3.4; PHIM3
                        PHIM12_24 BIT P3.5
                        LOA BIT P1.7;.7;kich IC NHAC
                        ;******************************************
                        ;QUETLED hien thi gom 40 cot va 7 hang
                        SCK BIT P1.1 ;pin 11 74HC595
                        RCK BIT P1.2 ;pin 12 74HC595
                        SI BIT P1.0 ;pin 14 74HC595
                        XOA BIT P1.3;pin 10 74HC595
                        ; SCL BIT P3.0 ;du tru khi sdung DS1307
                        ; SDA BIT P3.1
                        ;*******************************************
                        CHONHANG EQU P2 ;CHONHANG PORT P2
                        ;hang 1>7 p2=00H>>08H
                        ; su dung 40 byte ram tu 30h den 53h ;40 BYTE RAM
                        ;****************************************
                        ;************BAT DAU CHUONG TRINH ********
                        ;******************************************
                        ORG 0000H
                        LJMP MAIN
                        ; ORG 0003H
                        ;LJMP EX0ISR
                        ORG 000BH ;Dia chi vector bo dinh thoi 0
                        LJMP T0ISR
                        ORG 001BH ;Dia chi vector bo dinh thoi 1
                        LJMP T1ISR ;tao am thanh bipbip
                        ; ORG 002BH ;Dia chi vector bo dinh thoi 2

                        ;***************************************
                        ORG 0030H
                        ;**************************
                        MAIN : MOV SP,#60H
                        MOV TMOD,#11H;11H ;Ca 2 bo dinh thoi che do 1
                        MOV IE,#8AH ;8A;cho phep ngat do cac bo dinh thoi
                        MOV TAM4,#0
                        ;************************************
                        MOV MODE_K,#0
                        MOV CHE_DO,#0
                        MOV X,#0
                        SETB SET0
                        SETB SET1
                        SETB UP0
                        SETB UP1
                        SETB DOWN0
                        SETB DOWN1
                        CLR TITGIO
                        CLR HOANGIAY
                        ;***************************************

                        ;LCALL KHOITAO
                        LCALL DOC12_24
                        LCALL BET
                        ;===============================================
                        ;***********CHUONG TRINH CHINH **************
                        PLAY: INC X
                        ; LCALL KT_PHIM
                        MOV A,CHE_DO;,MODE_K
                        CJNE A,#0,K_DOC
                        LCALL DOCDONGHO12C887
                        ;LCALL DOCDONGHODS1307
                        K_DOC:
                        LCALL QUETLED
                        LCALL KT_PHIM
                        CJNE X,#25,EXIT
                        MOV X,#0
                        JNB TITGIO,EXIT
                        MOV A,GIOH_THI
                        CJNE A,#00H,_TITGIO
                        JMP NO_TIT
                        _TITGIO:MOV A,TAM4;INC TAM4
                        LCALL _INC
                        MOV TAM4,A
                        LCALL BET
                        MOV A,GIOH_THI;GIO
                        CJNE A,TAM4,EXIT
                        MOV TAM4,#0
                        NO_TIT: CLR TITGIO
                        EXIT: LJMP PLAY
                        ;***************************
                        ;******************************
                        #include <DHO_DS12C887ASM.ASM>
                        ;#include <DHO_DS1307ASM.ASM>
                        #include <QUETPHIMCHINHGIOPHUTGIAY.ASM>
                        #include <LOAD_DATA_QUETLED5X7.ASM>

                        ;**************************
                        ;**************************
                        ;***********CHUONG TRINH NGAT TIME **************
                        T0ISR : CLR TR0 ; dung bo dinh thoi
                        MOV TH0,#HIGH(-50000)
                        MOV TL0,#LOW(-50000)
                        CLR TR1
                        CLR TF1
                        SETB TR0
                        E_TO : RETI
                        ;**************************
                        ;--------------------------------------------
                        T1ISR : CLR TR1 ; dung bo dinh thoi
                        MOV TH1,#HIGH(-320)
                        MOV TL1,#LOW(-320)
                        CPL LOA
                        SETB TR1
                        RETI
                        ;**************************
                        ;--------------------------------------------
                        BET: SETB TR0
                        SETB TF0
                        SETB TR1
                        SETB TF1
                        RET
                        ;*********************
                        CHOPSANG:MOV A,X ; neu x>15 thi tat led
                        SETB C
                        SUBB A,#12
                        RET
                        ;***********************
                        ;;--------------------------------------------
                        ;--------------------------------------------
                        END

                        chương trình chính này được sử dụng cho cả hai con ds12887 hoặc ds1307 bạn muốn sử dụng con nào thì add ch/tr của con đó vào

                        các bạn copy ch/tr này về đặt tên và tạo project xong copy các file (dho...asm;quét phim...)vào cùng thư mục chứa project để trình biên dịch tìm nhé.

                        có ai có thắc mắc tại sao tôi không pos một phát lên không nhỉ ..tự hiểu ....

                        Comment


                        • #13
                          Đây là file;[ DHO_DS12C887ASM.ASM ] đặt đúng tên này nhé.



                          ; CHUONG TRINH GHI DOC DS12C887
                          ; DONG HO
                          ; GIO EQU 10H
                          ; PHUT EQU 11H
                          ; GIAY EQU 12H
                          ; THU EQU 13H
                          ; NGAY EQU 14H
                          ; THANG EQU 15H
                          ; NAM EQU 16H
                          ;******************
                          ; AM_PM BIT 0X21.0

                          ;************************************************* ***
                          DOCDONGHO12C887:
                          PUSH 00H

                          ;***********
                          MOV R0,#00H ;DOC GIAY
                          MOVX A, @R0
                          MOV GIAY, A;

                          MOV R0,#02H ;DOC PHUT
                          MOVX A, @R0
                          MOV PHUT, A

                          MOV R0,#04H ;DOC GIO
                          MOVX A, @r0
                          MOV GIO, A;

                          ; MOV R0, #06H ;DOC THU
                          ; MOVX A, @R0
                          ; MOV THU, A;

                          ; MOV R0, #07H ; DOC NGAY
                          ; MOVX A,@R0
                          ; MOV NGAY, A

                          ; MOV R0,#08H ;DOC THANG
                          ; MOVX A,@R0
                          ; MOV THANG,A;

                          ; MOV R0,#09H ;DOC NAM
                          ; MOVX A,@R0
                          ; MOV NAM, A
                          ;**************************

                          MOV A,GIAY
                          CJNE A,#10H,KT
                          CLR HOANGIAY
                          KT: JB HOANGIAY,KT1
                          CJNE A,#0,_QUA
                          MOV A,PHUT
                          CJNE A,#0,_QUA
                          SETB TITGIO
                          MOV TAM4,#0
                          SETB HOANGIAY
                          KT1:
                          _QUA:
                          LCALL DOIBIT12_12_24
                          POP 00H
                          RET
                          ;********************************************
                          ;********************************************
                          ;**********c/t con*************
                          DOC12_24:
                          MOV R0,#0BH ;DOC 12/24
                          MOVX A,@R0
                          MOV C,ACC.1
                          MOV BIT12,C
                          LCALL DOIBIT12_12_24
                          RET
                          ;****************************
                          KHOITAO:
                          PUSH 00H
                          MOV R0,#0AH
                          MOV A,#00100000b;20H
                          MOVX @R0,A

                          ; MOV R0,#0BH
                          ; MOV A,#00000000b;02H
                          ; MOVX @R0,A
                          POP 00H
                          RET
                          ;************************************
                          ;************************************
                          DUNG_DHO:
                          PUSH 00H
                          MOV R0,#0AH
                          MOV A,#00H
                          MOVX @R0,A
                          POP 00H
                          RET
                          ;***************************
                          GHIRESET:
                          PUSH 00H
                          MOV A,#13H
                          MOV R0,#04H
                          MOVX @R0,A

                          MOV A,#00H
                          MOV R0,#02H
                          MOVX @R0,A

                          POP 00H
                          RET
                          ;************************************
                          ;************************************
                          GHI_GIO: PUSH 00H
                          MOV R0,#04H
                          MOVX @R0,A
                          POP 00H
                          RET
                          ;************************
                          GHI_PHUT: PUSH 00H
                          MOV R0,#02H
                          MOVX @R0,A
                          POP 00H
                          RET
                          ;************************
                          GHI_GIAY: PUSH 00H
                          MOV R0,#00H
                          MOVX @R0,A
                          POP 00H
                          RET
                          ;************************
                          ;GHI_THU12887: PUSH 00H
                          ; MOV R0,#06H
                          ; MOVX @R0,A
                          ; POP 00H
                          ; RET
                          ;************************
                          ;GHI_NGAY12887: PUSH 00H
                          ; MOV R0,#07H
                          ; MOVX @R0,A
                          ; RET
                          ;************************
                          ;GHI_THANG12887: PUSH 00H
                          ; MOV R0,#08H
                          ; MOVX @R0,A
                          ; RET
                          ;************************
                          ;GHI_NAM12887: PUSH 00H
                          ; MOV R0,#09H
                          ; MOVX @R0,A
                          ; POP 00H
                          ; RET
                          ;**************************
                          GHI_12_24:PUSH 00H
                          MOV R0,#0BH
                          MOV C,BIT12
                          MOV ACC.1,C
                          MOVX @R0,A
                          POP 00H
                          RET
                          ;****************************
                          DOIBIT12_12_24:
                          JB BIT12,M_24
                          MOV MODE_NAO,#12H
                          LCALL DOI_24_TO_12
                          RET
                          M_24:MOV MODE_NAO,#24H
                          LCALL DOI_12_TO_24
                          RET
                          ;*******************************************
                          ;*******************************************
                          DOI_12_TO_24:
                          MOV A,GIO
                          CJNE A, #01H,K_BANG1N
                          MOV A, #01H
                          CLR AM_PM
                          LJMP THOAT
                          K_BANG1N:
                          CJNE A, #02H,K_BANG2N
                          MOV A,#02H
                          CLR AM_PM
                          LJMP THOAT
                          K_BANG2N:
                          CJNE A, #03H,K_BANG3N
                          MOV A,#03H
                          CLR AM_PM
                          LJMP THOAT
                          K_BANG3N:
                          CJNE A, #04H,K_BANG4N;
                          MOV A,#04H
                          CLR AM_PM
                          LJMP THOAT
                          K_BANG4N:
                          CJNE A, #05H,K_BANG5N
                          MOV A,#05H
                          CLR AM_PM
                          LJMP THOAT
                          K_BANG5N:
                          CJNE A, #06H,K_BANG6N
                          MOV A,#06H
                          CLR AM_PM
                          LJMP THOAT
                          K_BANG6N:
                          CJNE A, #07H,K_BANG7N
                          MOV A,#07H
                          CLR AM_PM
                          LJMP THOAT
                          K_BANG7N:
                          CJNE A, #08H,K_BANG8N
                          MOV A,#08H
                          CLR AM_PM
                          LJMP THOAT
                          K_BANG8N:
                          CJNE A, #09H,K_BANG9N
                          MOV A,#09H
                          CLR AM_PM
                          LJMP THOAT
                          K_BANG9N:
                          CJNE A, #10H,K_BANG10N
                          MOV A,#10H
                          CLR AM_PM
                          LJMP THOAT
                          K_BANG10N:
                          CJNE A,#11H,K_BANG11N
                          MOV A,#11H
                          CLR AM_PM
                          LJMP THOAT
                          K_BANG11N:
                          CJNE A,#12H,K_BANG12N
                          MOV A,#12H
                          CLR AM_PM
                          LJMP THOAT
                          K_BANG12N:
                          CJNE A, #81H,K_BANG13N
                          MOV A, #13H
                          SETB AM_PM
                          LJMP THOAT
                          K_BANG13N:
                          CJNE A, #82H,K_BANG14N
                          MOV A,#14H
                          SETB AM_PM
                          LJMP THOAT
                          K_BANG14N:
                          CJNE A, #83H,K_BANG15N
                          MOV A,#15H
                          SETB AM_PM
                          LJMP THOAT
                          K_BANG15N:
                          CJNE A, #84H,K_BANG16N;
                          MOV A,#16H
                          SETB AM_PM
                          LJMP THOAT
                          K_BANG16N:
                          CJNE A,#85H,K_BANG17N
                          MOV A,#17H
                          SETB AM_PM
                          LJMP THOAT
                          K_BANG17N:
                          CJNE A, #86H,K_BANG18N
                          MOV A,#18H
                          SETB AM_PM
                          LJMP THOAT
                          K_BANG18N:
                          CJNE A, #87H,K_BANG19N
                          MOV A,#19H
                          SETB AM_PM
                          LJMP THOAT
                          K_BANG19N:
                          CJNE A,#88H,K_BANG20N
                          MOV A,#20H
                          SETB AM_PM
                          LJMP THOAT
                          K_BANG20N:
                          CJNE A, #89H,K_BANG21N
                          MOV A,#21H
                          SETB AM_PM
                          LJMP THOAT
                          K_BANG21N:
                          CJNE A, #90H,K_BANG22N
                          MOV A,#22H
                          SETB AM_PM
                          LJMP THOAT
                          K_BANG22N:
                          CJNE A,#91H,K_BANG23N
                          MOV A,#23H
                          SETB AM_PM
                          LJMP THOAT
                          K_BANG23N:
                          CJNE A,#92H,THOATN
                          MOV A,#00H
                          SETB AM_PM
                          THOATN: MOV GIO,A
                          RET
                          ;*******************************************
                          ;*******************************************
                          DOI_24_TO_12:
                          MOV A,GIO
                          CJNE A, #01H,K_BANG1
                          MOV A, #01H
                          CLR AM_PM
                          LJMP THOAT
                          K_BANG1:
                          CJNE A, #02H,K_BANG2
                          MOV A,#02H
                          CLR AM_PM
                          LJMP THOAT
                          K_BANG2:
                          CJNE A, #03H,K_BANG3
                          MOV A,#03H
                          CLR AM_PM
                          LJMP THOAT
                          K_BANG3:
                          CJNE A, #04H,K_BANG4;
                          MOV A,#04H
                          CLR AM_PM
                          LJMP THOAT
                          K_BANG4:
                          CJNE A, #05H,K_BANG5
                          MOV A,#05H
                          CLR AM_PM
                          LJMP THOAT
                          K_BANG5:
                          CJNE A, #06H,K_BANG6
                          MOV A,#06H
                          CLR AM_PM
                          LJMP THOAT
                          K_BANG6:
                          CJNE A, #07H,K_BANG7
                          MOV A,#07H
                          CLR AM_PM
                          LJMP THOAT
                          K_BANG7:
                          CJNE A, #08H,K_BANG8
                          MOV A,#08H
                          CLR AM_PM
                          LJMP THOAT
                          K_BANG8:
                          CJNE A, #09H,K_BANG9
                          MOV A,#09H
                          CLR AM_PM
                          LJMP THOAT
                          K_BANG9:
                          CJNE A, #10H,K_BANG10
                          MOV A,#10H
                          CLR AM_PM
                          LJMP THOAT
                          K_BANG10:
                          CJNE A,#11H,K_BANG11
                          MOV A,#11H
                          CLR AM_PM
                          LJMP THOAT
                          K_BANG11:
                          CJNE A,#12H,K_BANG12
                          MOV A,#12H
                          CLR AM_PM
                          LJMP THOAT
                          K_BANG12:
                          CJNE A, #13H,K_BANG13
                          MOV A, #81H
                          SETB AM_PM
                          LJMP THOAT
                          K_BANG13:
                          CJNE A, #14H,K_BANG14
                          MOV A,#82H
                          SETB AM_PM
                          LJMP THOAT
                          K_BANG14:
                          CJNE A, #15H,K_BANG15
                          MOV A,#83H
                          SETB AM_PM
                          LJMP THOAT
                          K_BANG15:
                          CJNE A, #16H,K_BANG16;
                          MOV A,#84H
                          SETB AM_PM
                          LJMP THOAT
                          K_BANG16:
                          CJNE A, #17H,K_BANG17
                          MOV A,#85H
                          SETB AM_PM
                          LJMP THOAT
                          K_BANG17:
                          CJNE A, #18H,K_BANG18
                          MOV A,#86H
                          SETB AM_PM
                          LJMP THOAT
                          K_BANG18:
                          CJNE A, #19H,K_BANG19
                          MOV A,#87H
                          SETB AM_PM
                          LJMP THOAT
                          K_BANG19:
                          CJNE A, #20H,K_BANG20
                          MOV A,#88H
                          SETB AM_PM
                          LJMP THOAT
                          K_BANG20:
                          CJNE A, #21H,K_BANG21
                          MOV A,#89H
                          SETB AM_PM
                          LJMP THOAT
                          K_BANG21:
                          CJNE A, #22H,K_BANG22
                          MOV A,#90H
                          SETB AM_PM
                          LJMP THOAT
                          K_BANG22:
                          CJNE A,#23H,K_BANG23
                          MOV A,#91H
                          SETB AM_PM
                          LJMP THOAT
                          K_BANG23:
                          CJNE A,#00H,THOAT
                          MOV A,#92H
                          SETB AM_PM
                          THOAT: MOV GIO,A
                          RET
                          ;*******************************************
                          ;*******************************************


                          ;*******************************************

                          Comment


                          • #14
                            Nguyên văn bởi hoangdai Xem bài viết
                            Mời bạn xem sp hoàn thiện.Clock Led matrix 1 - YouTube
                            Bạn up lên cho mọi người tham khảo với. nhìn đẹp wa'

                            Comment


                            • #15
                              Đây là file;[ DHO_DS1307ASM.ASM ] đặt đúng tên này nhé.




                              ; CHUONG TRINH GHI DOC DS1307 DALAS
                              ; DONG HO
                              ; GIO EQU 10H
                              ; PHUT EQU 11H
                              ; GIAY EQU 12H
                              ; THU EQU 13H
                              ; NGAY EQU 14H
                              ; THANG EQU 15H
                              ; NAM EQU 16H
                              ;******************
                              ; AM_PM BIT 0X21.0

                              ;************************************************* ***
                              ; SDA BIT P3.0 ;BIT DATA;Khai bao phu hop phan cung
                              ; SCL BIT P3.1 ;XUNG CLOCK
                              ;*****************************
                              ;=============================
                              DOCDONGHODS1307:
                              LCALL DOC_GIAY
                              LCALL DOC_PHUT
                              LCALL DOC_GIO


                              MOV A,GIAY
                              CJNE A,#10H,KT
                              CLR HOANGIAY
                              KT: JB HOANGIAY,KT1
                              CJNE A,#0,_QUA
                              MOV A,PHUT
                              CJNE A,#0,_QUA
                              SETB TITGIO
                              MOV TAM4,#0
                              SETB HOANGIAY
                              KT1:
                              _QUA:
                              LCALL DOIBIT12_12_24

                              RET
                              ;******************
                              DOC12_24:
                              MOV A,GIO
                              MOV C,ACC.6
                              CPL BIT12
                              MOV BIT12,C
                              RET
                              ;******************
                              DUNG_DHO:
                              MOV A,#0D0H ;DIA CHI CUA RTC1307, D0 = GHI, D1 = DOC
                              LCALL START
                              LCALL GUI_BYTE
                              MOV A,#00H
                              LCALL GUI_BYTE
                              MOV A,GIAY
                              CLR ACC.7
                              LCALL GUI_BYTE
                              LCALL STOP
                              RET
                              ;******************
                              KHOITAO:
                              RET

                              ;********************************************
                              ;*Doc gio,phut,giay,can thi them ngày ,thang,..v.v
                              ;================================================= ===
                              DOC_GIAY:
                              PUSH 06H
                              LCALL GUI_0D0H
                              MOV A,#00H ;DIA CHI CUA GIA TRONG RTC1307
                              LCALL GUI_0D1H
                              MOV GIAY,R6
                              POP 06H
                              RET
                              ;********************************************
                              DOC_PHUT:
                              PUSH 06H
                              LCALL GUI_0D0H
                              MOV A,#01H ;DIA CHI CUA PHUT TRONG RTC1307
                              LCALL GUI_0D1H
                              MOV PHUT,R6
                              POP 06H
                              RET
                              ;********************************************
                              DOC_GIO:
                              PUSH 06H
                              LCALL GUI_0D0H
                              MOV A,#02H ;DIA CHI CUA GIO TRONG RTC1307
                              LCALL GUI_0D1H
                              MOV GIO,R6
                              POP 06H
                              RET
                              ;*************************************
                              GUI_0D0H:
                              MOV A,#0D0H ;DIA CHI CUA RTC1307, D0 = GHI, D1 = DOC
                              LCALL START
                              LCALL GUI_BYTE
                              RET
                              ;**********
                              GUI_0D1H:
                              LCALL GUI_BYTE
                              LCALL STOP
                              MOV A,#0D1H ;NHAN DATA SECONDS TU RTC1307
                              LCALL START
                              LCALL GUI_BYTE
                              LCALL NHAN_BYTE
                              LCALL STOP
                              RET


                              ;************************************************* **************
                              ;************************************************* **************
                              ;==========Chuong trinh ghi vao ds1307==========================
                              ;***************************8
                              GHI_GIO:
                              MOV A,#0D0H ;DIA CHI CUA RTC1307, D0 = GHI, D1 = DOC
                              LCALL START
                              LCALL GUI_BYTE
                              MOV A,#02H
                              LCALL GUI_BYTE
                              MOV A,GIO
                              ANL A,#00111111B
                              LCALL GUI_BYTE
                              LCALL STOP
                              RET
                              ;***************************8
                              GHI_PHUT:
                              MOV A,#0D0H ;DIA CHI CUA RTC1307, D0 = GHI, D1 = DOC
                              LCALL START
                              LCALL GUI_BYTE
                              MOV A,#01H
                              LCALL GUI_BYTE
                              MOV A,PHUT
                              LCALL GUI_BYTE
                              LCALL STOP
                              RET
                              ;***************************8
                              GHI_GIAY:
                              MOV A,#0D0H ;DIA CHI CUA RTC1307, D0 = GHI, D1 = DOC
                              LCALL START
                              LCALL GUI_BYTE
                              MOV A,#00H
                              LCALL GUI_BYTE
                              MOV A,GIAY
                              LCALL GUI_BYTE
                              LCALL STOP
                              RET
                              ;*************************************************
                              ;++++++++++++++++++++++++++++++++++++++++++
                              ;**********chuong trinh con i2c cho ds1307**
                              START:
                              CLR SCL
                              SETB SDA
                              NOP
                              NOP
                              NOP
                              SETB SCL
                              CLR SDA
                              NOP
                              NOP
                              NOP
                              RET
                              ;****************************
                              STOP:
                              NOP
                              NOP
                              NOP
                              CLR SDA
                              SETB SCL
                              NOP
                              SETB SDA
                              NOP
                              NOP
                              NOP
                              CLR SCL
                              ret
                              ;************************************
                              ;************************************
                              GUI_BYTE:
                              MOV R7,#8
                              BACK_GUI:
                              CLR SCL
                              NOP
                              NOP
                              NOP
                              RLC A
                              MOV SDA,C
                              SETB SCL
                              NOP
                              NOP
                              NOP
                              CLR SCL
                              NOP
                              NOP
                              NOP
                              DJNZ R7,BACK_GUI
                              SETB SDA
                              NOP
                              NOP
                              NOP
                              SETB SCL
                              NOP
                              NOP
                              NOP
                              CLR SCL
                              NOP
                              NOP
                              NOP
                              RET
                              ;******************************
                              ; OUT R6
                              ;*****************************
                              NHAN_BYTE:
                              MOV R7,#08
                              BACK_NHAN:
                              SETB SCL
                              NOP
                              NOP
                              NOP
                              MOV C,SDA
                              NOP
                              NOP
                              NOP
                              CLR SCL
                              NOP
                              NOP
                              NOP
                              MOV A,R6
                              RLC A
                              MOV R6,A
                              DJNZ R7,BACK_NHAN
                              SETB SDA
                              NOP
                              NOP
                              NOP
                              SETB SCL
                              NOP
                              NOP
                              NOP
                              CLR SCL
                              NOP
                              NOP
                              NOP
                              RET
                              ;**************************
                              GHI_12_24:PUSH 00H
                              PUSH ACC
                              MOV A,GIO ;
                              ANL A,#10111111B
                              MOV C,BIT12
                              CPL C
                              MOV ACC.6,C
                              LCALL GHI_GIO
                              POP ACC
                              POP 00H
                              RET
                              ;****************************
                              DOIBIT12_12_24:
                              JB BIT12,M_24
                              MOV MODE_NAO,#12H
                              LCALL DOI_24_TO_12
                              RET
                              M_24:MOV MODE_NAO,#24H
                              LCALL DOI_12_TO_24
                              RET
                              ;*******************************************
                              ;*******************************************
                              DOI_12_TO_24:
                              MOV A,GIO
                              CJNE A, #01H,K_BANG1N
                              MOV A, #01H
                              CLR AM_PM
                              LJMP THOAT
                              K_BANG1N:
                              CJNE A, #02H,K_BANG2N
                              MOV A,#02H
                              CLR AM_PM
                              LJMP THOAT
                              K_BANG2N:
                              CJNE A, #03H,K_BANG3N
                              MOV A,#03H
                              CLR AM_PM
                              LJMP THOAT
                              K_BANG3N:
                              CJNE A, #04H,K_BANG4N;
                              MOV A,#04H
                              CLR AM_PM
                              LJMP THOAT
                              K_BANG4N:
                              CJNE A, #05H,K_BANG5N
                              MOV A,#05H
                              CLR AM_PM
                              LJMP THOAT
                              K_BANG5N:
                              CJNE A, #06H,K_BANG6N
                              MOV A,#06H
                              CLR AM_PM
                              LJMP THOAT
                              K_BANG6N:
                              CJNE A, #07H,K_BANG7N
                              MOV A,#07H
                              CLR AM_PM
                              LJMP THOAT
                              K_BANG7N:
                              CJNE A, #08H,K_BANG8N
                              MOV A,#08H
                              CLR AM_PM
                              LJMP THOAT
                              K_BANG8N:
                              CJNE A, #09H,K_BANG9N
                              MOV A,#09H
                              CLR AM_PM
                              LJMP THOAT
                              K_BANG9N:
                              CJNE A, #10H,K_BANG10N
                              MOV A,#10H
                              CLR AM_PM
                              LJMP THOAT
                              K_BANG10N:
                              CJNE A,#11H,K_BANG11N
                              MOV A,#11H
                              CLR AM_PM
                              LJMP THOAT
                              K_BANG11N:
                              CJNE A,#12H,K_BANG12N
                              MOV A,#12H
                              CLR AM_PM
                              LJMP THOAT
                              K_BANG12N:
                              CJNE A, #81H,K_BANG13N
                              MOV A, #13H
                              SETB AM_PM
                              LJMP THOAT
                              K_BANG13N:
                              CJNE A, #82H,K_BANG14N
                              MOV A,#14H
                              SETB AM_PM
                              LJMP THOAT
                              K_BANG14N:
                              CJNE A, #83H,K_BANG15N
                              MOV A,#15H
                              SETB AM_PM
                              LJMP THOAT
                              K_BANG15N:
                              CJNE A, #84H,K_BANG16N;
                              MOV A,#16H
                              SETB AM_PM
                              LJMP THOAT
                              K_BANG16N:
                              CJNE A,#85H,K_BANG17N
                              MOV A,#17H
                              SETB AM_PM
                              LJMP THOAT
                              K_BANG17N:
                              CJNE A, #86H,K_BANG18N
                              MOV A,#18H
                              SETB AM_PM
                              LJMP THOAT
                              K_BANG18N:
                              CJNE A, #87H,K_BANG19N
                              MOV A,#19H
                              SETB AM_PM
                              LJMP THOAT
                              K_BANG19N:
                              CJNE A,#88H,K_BANG20N
                              MOV A,#20H
                              SETB AM_PM
                              LJMP THOAT
                              K_BANG20N:
                              CJNE A, #89H,K_BANG21N
                              MOV A,#21H
                              SETB AM_PM
                              LJMP THOAT
                              K_BANG21N:
                              CJNE A, #90H,K_BANG22N
                              MOV A,#22H
                              SETB AM_PM
                              LJMP THOAT
                              K_BANG22N:
                              CJNE A,#91H,K_BANG23N
                              MOV A,#23H
                              SETB AM_PM
                              LJMP THOAT
                              K_BANG23N:
                              CJNE A,#92H,THOATN
                              MOV A,#00H
                              SETB AM_PM
                              THOATN: MOV GIO,A
                              RET
                              ;*******************************************
                              ;*******************************************
                              DOI_24_TO_12:
                              MOV A,GIO
                              CJNE A, #01H,K_BANG1
                              MOV A, #01H
                              CLR AM_PM
                              LJMP THOAT
                              K_BANG1:
                              CJNE A, #02H,K_BANG2
                              MOV A,#02H
                              CLR AM_PM
                              LJMP THOAT
                              K_BANG2:
                              CJNE A, #03H,K_BANG3
                              MOV A,#03H
                              CLR AM_PM
                              LJMP THOAT
                              K_BANG3:
                              CJNE A, #04H,K_BANG4;
                              MOV A,#04H
                              CLR AM_PM
                              LJMP THOAT
                              K_BANG4:
                              CJNE A, #05H,K_BANG5
                              MOV A,#05H
                              CLR AM_PM
                              LJMP THOAT
                              K_BANG5:
                              CJNE A, #06H,K_BANG6
                              MOV A,#06H
                              CLR AM_PM
                              LJMP THOAT
                              K_BANG6:
                              CJNE A, #07H,K_BANG7
                              MOV A,#07H
                              CLR AM_PM
                              LJMP THOAT
                              K_BANG7:
                              CJNE A, #08H,K_BANG8
                              MOV A,#08H
                              CLR AM_PM
                              LJMP THOAT
                              K_BANG8:
                              CJNE A, #09H,K_BANG9
                              MOV A,#09H
                              CLR AM_PM
                              LJMP THOAT
                              K_BANG9:
                              CJNE A, #10H,K_BANG10
                              MOV A,#10H
                              CLR AM_PM
                              LJMP THOAT
                              K_BANG10:
                              CJNE A,#11H,K_BANG11
                              MOV A,#11H
                              CLR AM_PM
                              LJMP THOAT
                              K_BANG11:
                              CJNE A,#12H,K_BANG12
                              MOV A,#12H
                              CLR AM_PM
                              LJMP THOAT
                              K_BANG12:
                              CJNE A, #13H,K_BANG13
                              MOV A, #81H
                              SETB AM_PM
                              LJMP THOAT
                              K_BANG13:
                              CJNE A, #14H,K_BANG14
                              MOV A,#82H
                              SETB AM_PM
                              LJMP THOAT
                              K_BANG14:
                              CJNE A, #15H,K_BANG15
                              MOV A,#83H
                              SETB AM_PM
                              LJMP THOAT
                              K_BANG15:
                              CJNE A, #16H,K_BANG16;
                              MOV A,#84H
                              SETB AM_PM
                              LJMP THOAT
                              K_BANG16:
                              CJNE A, #17H,K_BANG17
                              MOV A,#85H
                              SETB AM_PM
                              LJMP THOAT
                              K_BANG17:
                              CJNE A, #18H,K_BANG18
                              MOV A,#86H
                              SETB AM_PM
                              LJMP THOAT
                              K_BANG18:
                              CJNE A, #19H,K_BANG19
                              MOV A,#87H
                              SETB AM_PM
                              LJMP THOAT
                              K_BANG19:
                              CJNE A, #20H,K_BANG20
                              MOV A,#88H
                              SETB AM_PM
                              LJMP THOAT
                              K_BANG20:
                              CJNE A, #21H,K_BANG21
                              MOV A,#89H
                              SETB AM_PM
                              LJMP THOAT
                              K_BANG21:
                              CJNE A, #22H,K_BANG22
                              MOV A,#90H
                              SETB AM_PM
                              LJMP THOAT
                              K_BANG22:
                              CJNE A,#23H,K_BANG23
                              MOV A,#91H
                              SETB AM_PM
                              LJMP THOAT
                              K_BANG23:
                              CJNE A,#00H,THOAT
                              MOV A,#92H
                              SETB AM_PM
                              THOAT: MOV GIO,A
                              RET
                              ;*******************************************

                              Comment

                              Về tác giả

                              Collapse

                              CONGMINHfs Tìm hiểu thêm về CONGMINHfs

                              Bài viết mới nhất

                              Collapse

                              Đang tải...
                              X