Thông báo
Collapse
No announcement yet.
Anh em cứu em về mạch cách ly dùng opto này cái
Collapse
X
-
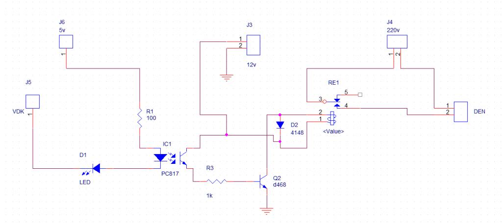
minh làm y jay rồi mà sao vẫn không được bạn ơi...bạn có cách nào làm giúp mình với banNguyên văn bởi vietlamdt Xem bài viếtbạn thêm cho mình như trong hình
[ATTACH=CONFIG]55431[/ATTACH]
Comment
-
bạn phải kiểm tra trên chân 3 của pc817, khi chân vi điều khiển có mức 1 thì chân 3 phải có 0V, khi mức 0 thì chân 3 phải có khoảng hơn 11V, nếu có sự thay đổi tương ứng áp như vậy mà role vẫn k đóng cắt thì kiểm tra trans d468 xem có chết k, nếu trans k có vấn đề thì bạn kt xem role có đúng là role 12v k và còn sống k.
Comment
-
mình đã kiểm tra con relay với con d468 rồi...gio mình kt chấn 3 opto nuaNguyên văn bởi vietlamdt Xem bài viếtbạn phải kiểm tra trên chân 3 của pc817, khi chân vi điều khiển có mức 1 thì chân 3 phải có 0V, khi mức 0 thì chân 3 phải có khoảng hơn 11V, nếu có sự thay đổi tương ứng áp như vậy mà role vẫn k đóng cắt thì kiểm tra trans d468 xem có chết k, nếu trans k có vấn đề thì bạn kt xem role có đúng là role 12v k và còn sống k.
Comment
-
minh dung cách ly điện áp 220v xoay chiều bạn...làm như bạn chắc chếtNguyên văn bởi Thái Tuế_vy Xem bài viết[ATTACH=CONFIG]55513[/ATTACH]
bạn làm như thế này là ô kê con đê.chạy luôn
Comment
-
mạch của bạn bạn đã làm chưa vậy...Nguyên văn bởi chiviyeultk Xem bài viết[ATTACH=CONFIG]55523[/ATTACH] thu lam the nay di ban
Comment
-
Sơ đồ opto mắc như vậy là đúng rồi !Nguyên văn bởi coi_tn1 Xem bài viếtcó bao giờ chơi ngược opto không nhỉ? sorry spam
Comment
-
bạn cho mình xin sơ đồ nào chạy ok giúp mình với...mình thử rất nhiều mạch rồi mà k được bạn ơi...Nguyên văn bởi tuanhvt Xem bài viếtSơ đồ opto mắc như vậy là đúng rồi !
Comment
-
opto chỉ đòng vai trò gián tiếp còn role mới chịu tải.chết sao đc hả bạn.Nguyên văn bởi huongpt Xem bài viếtminh dung cách ly điện áp 220v xoay chiều bạn...làm như bạn chắc chết
opto chả chịu cái điện áp nào quá 5V mà
Comment
-
Như sơ đồ đầu tiên của bạn, bạn thử nối tắt 2 chân "out" của opto xem role có active (hút) ko. Nếu nó hút nghĩa là phần sau ok, kiểm tra phần trước là opto lỗi hoặc sai chân. Còn nếu ko hút thì xem lại giá trị của trở hoặc Tranzito còn sống ko
Comment
Bài viết mới nhất
Collapse
-
Trả lời cho Nên mua máy phay CNC cũ, máy mới phổ thông hay máy chất lượng cao? Góc nhìn từ bài toán sản xuất thực tếbởi nguyendinhvanNgày trước, khi KT đang tăng trưởng, một cái máy tự động cũ tầm trung, thì khoảng 5 năm là hoàn vốn. Nhưng hiện tại, mọi việc đều chậm trễ, cạnh tranh, nên theo các xếp tính thì phải hơn 10 năm làm việc ngon lành thì mới hoàn vốn....
-
Channel: Máy công cụ
Hôm qua, 20:23 -
-
Trả lời cho cách làm led Hao Quang.có pro nào biết k nhỉ ???bởi StatusHello! I'm from Kazakhstan. Can anyone share the HEX file with me? The download link in post 50 doesn't work.
-
Channel: Vi điều khiển họ 8051
18-12-2025, 00:05 -
-
bởi mylinhattChào anh em cơ khí,
Trong quá trình tư vấn đầu tư thiết bị cho xưởng, mình gặp rất nhiều câu hỏi kiểu: “Nên mua máy phay CNC cũ để tiết kiệm, chọn máy mới phổ thông cho yên tâm, hay cố gắng lên máy chất lượng cao để làm hàng khó?”. Thực tế, đây không phải câu hỏi chỉ về...-
Channel: Máy công cụ
17-12-2025, 13:38 -
-
Trả lời cho Vấn đề về tốc độ quaybởi nguyendinhvanSử dụng động cơ servor, hoặc lắp thêm một cái encoder vào động cơ bước. Encoder sẽ kiểm soát động cơ có quay hoặc đứng im.
-
Channel: Điện tử truyền hình
14-12-2025, 19:50 -
-
bởi Andrea14Chào mọi người,
Tôi muốn mô phỏng sự thay đổi các mùa bằng cách từ từ nghiêng một quả địa cầu 16 inch bằng một động cơ bước nhỏ. Một động cơ bước khác sẽ quay quả địa cầu theo thời gian thực. Hệ thống truyền động...-
Channel: Điện tử truyền hình
12-12-2025, 12:42 -

Comment