Thông báo

Collapse
No announcement yet.

Cho mình hỏi về mạch hẹn giờ tắt mỡ động cơ điện

Collapse
X
 
  • Lọc
  • Giờ
  • Show
Clear All
new posts

  • Cho mình hỏi về mạch hẹn giờ tắt mỡ động cơ điện

    mình muốn thiết kế mạch điện điều khiển động cơ cứ hoạt động 30 phút thì nghỉ 15 phút.
    bạn nào có mạch thì giúp mình với

  • #2
    anh phải nói rõ là dùng PLC hay vi điều khiển mà động cơ dừng thì bao nhiêu phút lại chạy lại thì mọi người mới giúp anh được

    Comment


    • #3
      Mình muốn làm mạch sữ dụng vi điều khiển để động cơ hoạt động 30 phút rồi nghĩ 15 phút và hết 15 phút thì hoạt động tiếp,nếu có PLC thì làm ơn chỉ dùm mình luôn .THanks cả nhà hen :d

      Comment


      • #4
        Nguyên văn bởi thanhliem20 Xem bài viết
        Mình muốn làm mạch sữ dụng vi điều khiển để động cơ hoạt động 30 phút rồi nghĩ 15 phút và hết 15 phút thì hoạt động tiếp,nếu có PLC thì làm ơn chỉ dùm mình luôn .THanks cả nhà hen :d
        Bạn làm cái này để sử dụng hay làm đề tài vậy, nếu làm để sử dụng thì làm mạch số cho rồi, VDK chi cho cực. Dùng IC đếm nhị phân làm timer.

        Còn dùng VDK thì dùng bộ timer của nó, viết có mấy dòng chứ mấy. bạn tìm loại nào rẻ nhất mà dùng.

        Quyết định chọn phương án nào đi, rồi nếu còn thắc mắc thì mình hướng dẫn cho.

        Comment


        • #5
          uhm mình làm để sử dụng ấy mà. nếu bạn có mạch số thì post cho mình với.cảm ơn bạn nhiều nha

          Comment


          • #6
            Tán thành dụng IC số, hiệu quả và dể. Nhưng chưa biết làm thế nào. Các bác cho sơ đồ đi
            Cuộc đời như bánh omi, không biết rồi sẽ về đâu?

            Comment


            • #7
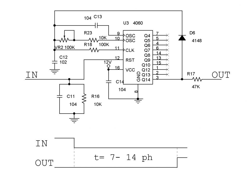
              Mạch cho các bạn đây.


              Mạch tự khóa sau khi tràn, hoạt động trở lại khi có xung reset.
              Các bạn có thể tối ưu các linh kiện để phù hợp cho ứng dụng của mình hơn.
              Attached Files

              Comment


              • #8
                mạch số có chính xác không các bạn.
                Mình thấy dùng timer của vdk chính xác lắm. linh kiện cũng đơn giản. lại điều khiển đc nhiều thiết bị nữa, viết ct cũng dễ, chỉ có mấy dòng thôi.

                Comment


                • #9
                  Nguyên văn bởi moihocvxl Xem bài viết
                  mạch số có chính xác không các bạn.
                  Mình thấy dùng timer của vdk chính xác lắm. linh kiện cũng đơn giản. lại điều khiển đc nhiều thiết bị nữa, viết ct cũng dễ, chỉ có mấy dòng thôi.
                  Hi, bạn nghĩ giữa dao động thạch anh với lại mạch dao động RC mắc bằng lk rời thì cái nào chính xác hơn.

                  Nếu chỉ cần một timer bình thường, không lẽ lại dùng cả con VDK ah.

                  Comment


                  • #10
                    Nguyên văn bởi dt_love Xem bài viết
                    Hi, bạn nghĩ giữa dao động thạch anh với lại mạch dao động RC mắc bằng lk rời thì cái nào chính xác hơn.

                    Nếu chỉ cần một timer bình thường, không lẽ lại dùng cả con VDK ah.
                    mình nghĩ cái nào chính xác hơn không quan trọng lắm vì ở đây không yêu cầu chính xác cao. 29 phút hay nửa tiếng đều được cả. Do làm có 1 cái để dùng nên sử dụng vdk sẽ hơn hẳn :tiết kiệm thời gian cũng như công sức, mất vài chục ngàn mua vdk còn hơn bạn mất cả ngày để ghép nối mấy con linh kiện số với nhau mà lại phải tính toán giá trị linh kiện nữa chứ. Trừ khi làm nhiều phải cân nhắc tới giá thành thì mới nghĩ đến mạch số bạn a.
                    Cty tnhh thiết bị điện - điện tử công nghiệp: 0437821690 / 0988.775.900
                    Thiết kế hệ thống điện điều khiển
                    Sửa chữa INVERTER, DRIVER , PLC, UPS ...!

                    Comment


                    • #11
                      Nguyên văn bởi vietkien Xem bài viết
                      mình nghĩ cái nào chính xác hơn không quan trọng lắm vì ở đây không yêu cầu chính xác cao. 29 phút hay nửa tiếng đều được cả. Do làm có 1 cái để dùng nên sử dụng vdk sẽ hơn hẳn :tiết kiệm thời gian cũng như công sức, mất vài chục ngàn mua vdk còn hơn bạn mất cả ngày để ghép nối mấy con linh kiện số với nhau mà lại phải tính toán giá trị linh kiện nữa chứ. Trừ khi làm nhiều phải cân nhắc tới giá thành thì mới nghĩ đến mạch số bạn a.
                      Hi, vậy chắc là bạn học lập trình VDK trước khi học IC số nhỉ.
                      Nhưng thường thì người ta sẽ học IC số trước. Nên chưa cần học VDK vẫn làm dc mạch này. Và nếu học IC số tốt tí thì.. không cần một ngày để tính toán linh kiện đâu bạn ah.

                      Comment


                      • #12
                        cư học kỹ thuật số xong đj rồi học VDk, lúc đó bạn sẽ thấy lợi ích của công nghệ.
                        Không ai học vdk trước đâu, đừng nên đốt cháy giai đoạn

                        Comment


                        • #13
                          do thường xuyên đưa vđk vào những ứng dụng đơn chiếc nên mình đưa ra ý kiến như vậy chứ không có ý định tranh cãi thằng IC số hơn hay thằng vđk hơn, cái đó tùy thuộc vào ứng dụng, khả năng mở rộng tính năng, số lượng, sở trường của mỗi người,... Ở đây mình chỉ đóng góp ý kiến giúp bạn hoàn thành ý tưởng nhanh và dễ dàng. Hôm trước mình không nghĩ ra cái rơle thời gian, dùng 2 cái có thời gian điều chỉnh 1h đặt 1 cái 30ph, 1 cái 15ph rồi nối mấy cái dây là xong. Khi nào muốn chỉnh thời gian chỉ vặn 2 cái chiết áp thay cho việc tính toán giá trị linh kiện hoặc sửa code ctrinh, giá thành trên dưới 100K.
                          Cty tnhh thiết bị điện - điện tử công nghiệp: 0437821690 / 0988.775.900
                          Thiết kế hệ thống điện điều khiển
                          Sửa chữa INVERTER, DRIVER , PLC, UPS ...!

                          Comment


                          • #14
                            Bác dt_love có thể chi tiết thêm cái mạch của bác được không?
                            Giả sử em cần hẹn giờ cho cái quạt của em. Em cần phải nối dây ntn? nó chạy ở áp 220V mà Vcc mạch này là 12V.Làm ntn đây?
                            muốn thay đổi thời gian hẹn giờ thì thay đổi giá trị nào, trong phạm vi bao nhiêu. Vd như là em cần hẹn 30;45ph...thì đặt thông số là mấy?
                            Mong bác chỉ thêm để sản phẩm của bác hoàn thiện hơn. cảm ơn...
                            Chúng ta sẽ nhận lại những gì chúng ta cho đi.

                            Comment


                            • #15
                              yêu cầu đơn giản vậy mà phải dùng đến vdk làm j các bạn ! có lạm dụng quá k ta
                              mình nghĩ chỉ cần 2 cái timer và vài cái relay là xong !
                              mail :

                              Comment

                              Về tác giả

                              Collapse

                              thanhliem20 Tìm hiểu thêm về thanhliem20

                              Bài viết mới nhất

                              Collapse

                              Đang tải...
                              X