Vừa mới vẽ xong cái sơ đồ nguyên lý Mạch nạp thông minh Acquy 24V_12AH. Post lên cho mọi người tham khảo, nhân tiện góp ý xem có gì chưa hợp lý hay không rồi mới làm mạch In. Hi…
Rất mong sự góp ý nhiệt tình của mọi người.
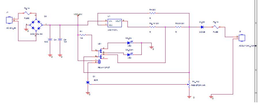
- Nguyên lý hoạt động:
Khi cấp điện cho mạch thì dòng điện lưu thông qua bộ điều chỉnh áp LM317 làm nguồn dòng điện không đổi, qua điện trở hạn dòng R3 (1 2W) nạp vào Acquy 24V. Đồng thời dòng điện cũng lưu thông qua R1 1K2 làm cho đèn đỏ sáng lên, biểu thị đang nạp điện cho Acquy.
Khi Acquy nạp điện, độ sụt áp qua biến trở 1,2K tăng dần đến khi độ sụt áp đủ lớn kích hoạt SCR, làm cho Role chuyển mạch dẫn đến led đỏ tắt, led xanh sáng báo hiệu đã nạp đủ điện cho Acquy. Lúc đó dòng điện đi qua 2 điện trở hạn dòng R3 (1 2W), R4 (2 2W), dòng nạp này đã được giảm xuống để duy trì điện dung định mức, tránh hư hỏng cho Acquy.
Rất mong sự góp ý nhiệt tình của mọi người.- Nguyên lý hoạt động:
Khi cấp điện cho mạch thì dòng điện lưu thông qua bộ điều chỉnh áp LM317 làm nguồn dòng điện không đổi, qua điện trở hạn dòng R3 (1 2W) nạp vào Acquy 24V. Đồng thời dòng điện cũng lưu thông qua R1 1K2 làm cho đèn đỏ sáng lên, biểu thị đang nạp điện cho Acquy.
Khi Acquy nạp điện, độ sụt áp qua biến trở 1,2K tăng dần đến khi độ sụt áp đủ lớn kích hoạt SCR, làm cho Role chuyển mạch dẫn đến led đỏ tắt, led xanh sáng báo hiệu đã nạp đủ điện cho Acquy. Lúc đó dòng điện đi qua 2 điện trở hạn dòng R3 (1 2W), R4 (2 2W), dòng nạp này đã được giảm xuống để duy trì điện dung định mức, tránh hư hỏng cho Acquy.

Thảo luận nhiệt tình nha các bạn 
Comment