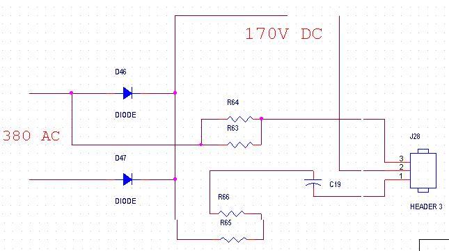
Mình có một động cơ bị hỏng cục chỉnh lưu cho phanh, vào 380VAC ra 170DC.
Mình muốn tự làm một cái mạch giống như vậy nhưng điện áp lớn quá lên không biết chọn thiết bị công suất như thế nào? Mình tháo mạch cũ ra
thấy nó có hai con đi ốt ở vào 380v và một con giống như transistor và bị xóa số.
Rất mong được mọi người góp ý kiến.
Mình muốn tự làm một cái mạch giống như vậy nhưng điện áp lớn quá lên không biết chọn thiết bị công suất như thế nào? Mình tháo mạch cũ ra
thấy nó có hai con đi ốt ở vào 380v và một con giống như transistor và bị xóa số.
Rất mong được mọi người góp ý kiến.

Comment