Cái này cũng "xưa rồi" hay sao ý, công nghiệp ô tô vẫn dùng đấy, và cũng điều tiết ở sơ cấp.
Nổ cho sướng mồm thì ai nói cũng được.
Lan Hương.[/QUOTE]
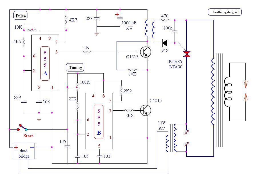
L H ơi! Triac BTA35 thì có, còn triac BTR35 là con gì? sao tra alldatasheet hoài ko có? Thân ái!...
Nổ cho sướng mồm thì ai nói cũng được.
Lan Hương.[/QUOTE]
L H ơi! Triac BTA35 thì có, còn triac BTR35 là con gì? sao tra alldatasheet hoài ko có? Thân ái!...

=====> nãn , chưa thấy có con SCR nào làm việc được ở lò cao tần( RF output hà ) ! Lò cao tần người ta sử dụng tube thui bà ơi ! 
Comment