Thông báo

Collapse
No announcement yet.

Cần nhờ giúp đỡ chọn IGBT điều khiển động cơ DC 130V 3kW

Collapse
X
 
  • Lọc
  • Giờ
  • Show
Clear All
new posts

  • Cần nhờ giúp đỡ chọn IGBT điều khiển động cơ DC 130V 3kW

    Như tiêu đề mình đã ghi, mình muốn điều khiển 1 chiều tốc độ động cơ DC 130V 3kW, nhưng mình không biết chọn con IGBT nào để dư bền chạy cho động cơ này. Mong các bạn giúp đỡ.
    Xin cảm ơn nhiều.

  • #2
    Có ai không, giúp mình với

    Comment


    • #3
      em đang làm nhưng ở dự án nhỏ hơn. công suất sài IRFP250 với 4 chú có thể chạy và điều khiển từ 5% tới 90% để đạt 100% cần nâng áp lên 145V.
      bác có muốn tham khảo ko ạ
      cần mua cặp
      2SA1075-2SC2525
      Thanks:
      HN:0949170989

      Comment


      • #4
        130V-3KW thì không cần IGBT cho mắc
        Dùng Mosfet mắc song song hoặc Thyistor là đủ
        Mình có mấy cái bộ driver DC của Japan, Mỹ cũng dùng mấy con này
        Thường áp thấp (12, 24, 36...V) thì dùng Mosfet, áp cỡ 130V thì dùng Thyistor
        IGBT thì chỉ nên dùng với áp vài trăm vôn trở lên
        P.Hanhnn

        Comment


        • #5
          Cảm ơn các bác

          Nguyên văn bởi ghettinhyeuv Xem bài viết
          em đang làm nhưng ở dự án nhỏ hơn. công suất sài IRFP250 với 4 chú có thể chạy và điều khiển từ 5% tới 90% để đạt 100% cần nâng áp lên 145V.
          bác có muốn tham khảo ko ạ
          Bạn gửi sơ đồ mạch cho mình tham khảo với, cảm ơn bạn nhiều.

          Nguyên văn bởi hadenki Xem bài viết
          130V-3KW thì không cần IGBT cho mắc
          Dùng Mosfet mắc song song hoặc Thyistor là đủ
          Mình có mấy cái bộ driver DC của Japan, Mỹ cũng dùng mấy con này
          Thường áp thấp (12, 24, 36...V) thì dùng Mosfet, áp cỡ 130V thì dùng Thyistor
          IGBT thì chỉ nên dùng với áp vài trăm vôn trở lên
          Cảm ơn bạn đã giúp, cho mình hỏi nếu mình chọn Thyistor thì mình chọn con có áp chịu bằng 1.5 x 130 ~ 200V và dòng chịu 2.5*3000/130 ~60A là có thể đủ độ bền phải không bạn ? Có cần phải quan tâm thêm thông số nào khác nữa không?

          Comment


          • #6
            mạch không phải hoàn toàn do em nghĩ đâu ăn cắp của bác (HAIDIEN) chế cháo thêm thôi,
            gồm hai mạch 1 tạo xung DK, và một mạch toàn Mosfet. bác bỏ nguồn xoay chiều đi nếu không có nhu cầu dùnga.PDFmach nguon.PDF
            cần mua cặp
            2SA1075-2SC2525
            Thanks:
            HN:0949170989

            Comment


            • #7
              Nguyên văn bởi ghettinhyeuv Xem bài viết
              mạch không phải hoàn toàn do em nghĩ đâu ăn cắp của bác (HAIDIEN) chế cháo thêm thôi,
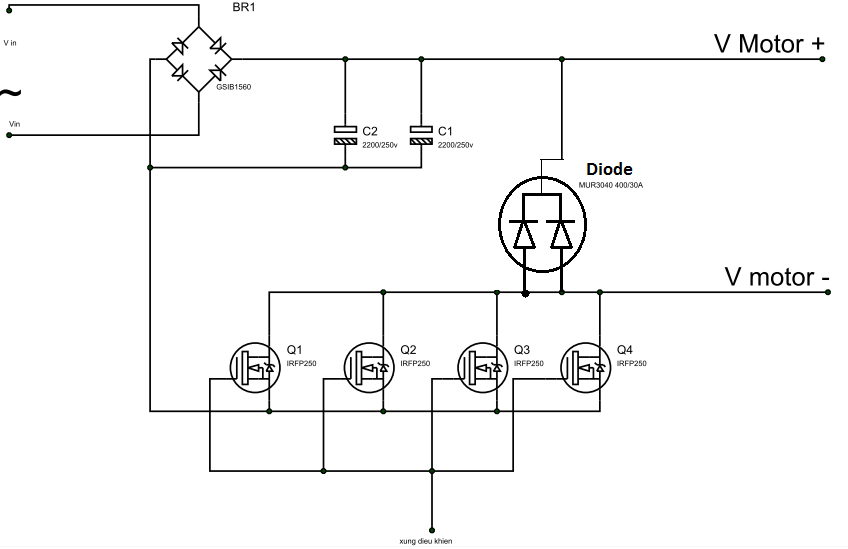
              gồm hai mạch 1 tạo xung DK, và một mạch toàn Mosfet. bác bỏ nguồn xoay chiều đi nếu không có nhu cầu dùng[ATTACH]81409[/ATTACH][ATTACH]81410[/ATTACH]
              Cảm ơn bác, cho mình hỏi con diod mắc giữa 2 đầu động cơ nó có tác dụng gì vậy? Với lại 4 con fet như vậy thì công suất tối đa có thể chịu được là bao nhiêu?

              Comment


              • #8
                Nguyên văn bởi trung20386 Xem bài viết
                Cảm ơn bác, cho mình hỏi con diod mắc giữa 2 đầu động cơ nó có tác dụng gì vậy? Với lại 4 con fet như vậy thì công suất tối đa có thể chịu được là bao nhiêu?
                MUR3040 là con diode cụng đầu có 3 chân nhưng trong sơ đồ lại dùng hình ảnh của 1 con fet -> ko có ý nghĩa gì cả, yêu cầu người post hình có trách nhiệm với những gì mình Post, Với 1 sơ đồ thiếu chính xác như vậy thì đến cả tôi cũng ko dám giải thích bừa.
                Làm sao mà bạn dám nói là không làm được khi bạn chưa từng thử một lần nào.
                Ngay cả khi bạn đã làm 1 lần và thất bại bạn cũng không có quyền nói là không làm được vì bạn chưa làm lần thứ 2,3...

                Comment


                • #9
                  Chà các bác Post bài xong bỏ của chạy lấy người, từ chối trách nhiệm thôi thì tôi nhỉnh tí thời gian chỉnh lại giúp
                  Click image for larger version

Name:	Mach nguon 02.png
Views:	1
Size:	37.1 KB
ID:	1391381
                  Thế đấy, con diode kép này làm chức năng xả dòng cho cuộn dây motor, giúp motor chạy êm trong quá trình vận hành, đồng thời ko bị cháy cuộn dây trong quá trình thắng dừng do dòng kickback gây ra. Thế nhưng mạch này lại là giống nửa mùa dở dở ương ương là diode xả dòng chỉ được mắc vào cực - của motor còn cực + thì ko. Thông thường người ta phải mắc diode xả dòng cho cả 2 cực như nhau.
                  Làm sao mà bạn dám nói là không làm được khi bạn chưa từng thử một lần nào.
                  Ngay cả khi bạn đã làm 1 lần và thất bại bạn cũng không có quyền nói là không làm được vì bạn chưa làm lần thứ 2,3...

                  Comment


                  • #10
                    hic em xin bác và cũng SR bác tại em còn phải làm việ ạ,
                    bac thông cảm và cũng XL bác vì trong phần mêm Vẽ mạch không có con 3040 lên em lấy đai một con có kiêu chân 247 để lắp vào( để lúc ra mạch in cho nhanh) núc xuất bản PDF đã không chú thích trong bài .
                    Nguyên văn bởi hoahauvn2 Xem bài viết
                    MUR3040 là con diode cụng đầu có 3 chân nhưng trong sơ đồ lại dùng hình ảnh của 1 con fet -> ko có ý nghĩa gì cả, yêu cầu người post hình có trách nhiệm với những gì mình Post, Với 1 sơ đồ thiếu chínhxác như vậy thì đến cả tôi cũng ko dám giải thích bừa.
                    Chà các bác Post bài xong bỏ của chạy lấy người, từ chối trách nhiệm thôi thì tôi nhỉnh tí thời gian chỉnh lại giúp
                    Click here to enlarge
                    Thế đấy, con diode kép này làm chức năng xả dòng cho cuộn dây motor, giúp motor chạy êm trong quá trình vận hành, đồng thời ko bị cháy cuộn dây trong quá trình thắng dừng do dòng kickback gây ra. Thế nhưng mạch này lại là giống nửa mùa dở dở ương ương là diode xả dòng chỉ được mắc vào cực - của motor còn cực + thì ko. Thông thường người ta phải mắc diode xả dòng cho cả 2 cực như nhau.
                    bác thông cảm đi không tranh thủ vào giữa giờ làm dc.
                    mạch dùng 4 con 250 kia cso thể đạt công suất 800W( theo nhà cung cấp phán) con em thì chưa có điều kiện dùng hết công suất ạ
                    Last edited by ghettinhyeuv; 14-01-2014, 13:54.
                    cần mua cặp
                    2SA1075-2SC2525
                    Thanks:
                    HN:0949170989

                    Comment


                    • #11
                      đây là mạch sửa lại còn MUR 3040/ 400V/30A nó là điot chỉnh lưu dang 247 ạ
                      cần mua cặp
                      2SA1075-2SC2525
                      Thanks:
                      HN:0949170989

                      Comment


                      • #12
                        Nguyên văn bởi hoahauvn2 Xem bài viết
                        Thế nhưng mạch này lại là giống nửa mùa dở dở ương ương là diode xả dòng chỉ được mắc vào cực - của motor còn cực + thì ko. Thông thường người ta phải mắc diode xả dòng cho cả 2 cực như nhau.
                        hì em dã trình bày từ đầu ùi là mạch chỉ đi xin lại rồi chế cháo hơn nữa mạch này cũng đã lắp và chạy ok lên em mới post lên. còn việc mác diot xả dòng thì cũng xin bác hoàn thiện giúp em nữa ạ. em còn rất rất non trẻ lên cũng ko thể tránh dc thiếu sót ạ ( lắp điot này mà quay motor ngược lại nặng phải biết) hihi
                        cần mua cặp
                        2SA1075-2SC2525
                        Thanks:
                        HN:0949170989

                        Comment

                        Về tác giả

                        Collapse

                        trung20386 Tìm hiểu thêm về trung20386

                        Bài viết mới nhất

                        Collapse

                        Đang tải...
                        X