Thông báo

Collapse
No announcement yet.

cần giúp mạch nghịch lưu dùng mosfet?

Collapse
X
 
  • Lọc
  • Giờ
  • Show
Clear All
new posts

  • cần giúp mạch nghịch lưu dùng mosfet?

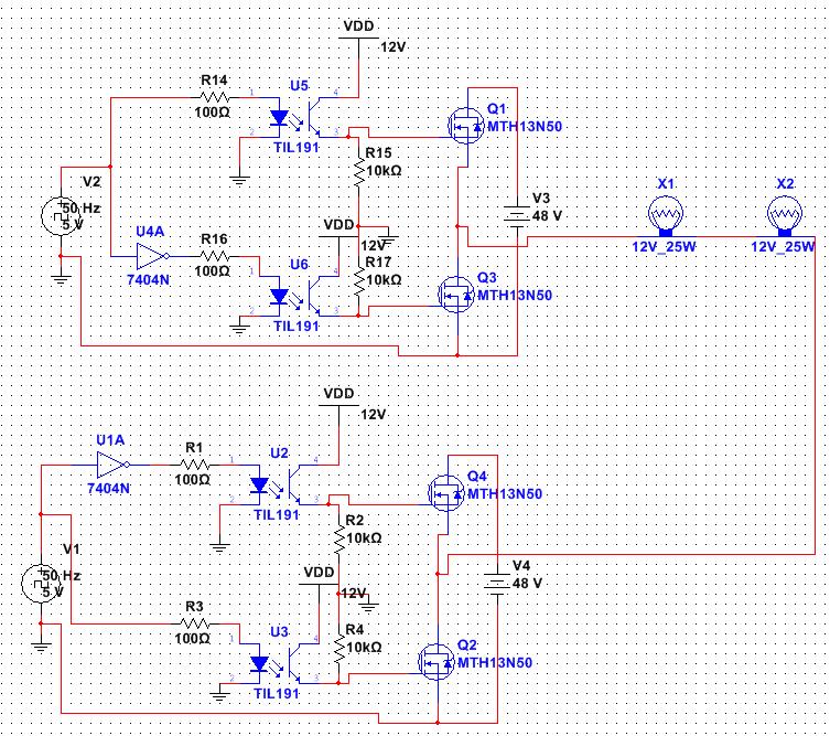
    mấy anh xem giùm em cái mạch này em mô phỏng theo sơ đồ mạch ngịch lưu trên mạng mà em cho tải là bóng 5v (1 bóng) thì nó sáng em tăng nguồn lên 48v cho hai bóng 12v vậy ra chỉ 24v thôi mà nguồn thì 48v sao nó không sáng nổi xem giùm em
    Click image for larger version

Name:	mach nghich luu dung mosfet.JPG
Views:	1
Size:	176.9 KB
ID:	1422156

  • #2
    không ai giúp hết sao giúp với làm ơn đi mà anh queduong oi thầy HTTTTH ơi giúp em một phát thôi

    Comment


    • #3
      Mắc 2 bóng song song đi là sáng

      Comment


      • #4
        vấn đề là mình đã tăng áp rồi mà 48v lớn hơn 24v mà

        Comment


        • #5
          Bạn đang dùng Mô phỏng hay đang test trên mạch thật ?
          Email :
          DĐ : 0966 6789 22

          Comment


          • #6
            đang mo phong thoi mình chua tét

            Comment


            • #7
              Sáng được đèn 5V chứng tỏ MOS FET chưa mở hết. FET mở chưa hết chứng tỏ VGS còn thấp. Nếu chạy mạch thật thì FET nóng phải biết !
              Tăng VDD lên 15V, 20V, ... thử xem khi nào thì đèn sáng.
              Xong rồi lắp mạch thật xem sao, chưa chắc đèn đã sáng mà FET sẽ "sáng"
              Chúc may mắn.
              Chưa đỗ tú tài, nên vẫn còn phải đi học.

              Comment


              • #8
                Nguyên văn bởi HTTTTH Xem bài viết
                Sáng được đèn 5V chứng tỏ MOS FET chưa mở hết. FET mở chưa hết chứng tỏ VGS còn thấp. Nếu chạy mạch thật thì FET nóng phải biết !
                Tăng VDD lên 15V, 20V, ... thử xem khi nào thì đèn sáng.
                Xong rồi lắp mạch thật xem sao, chưa chắc đèn đã sáng mà FET sẽ "sáng"
                Chúc may mắn.
                cũng còn may là em 12 vol chưa sáng nếu fet dẫn bão hoà rồi thì 48vol trên 2 cái bóng 12 vol sẽ sáng khủng khiếp lắm.cho vdd lên 24 vol nhớ dùng trở hạn dòng mắc nối tiếp với opto
                Điện tử Nghĩa Phượng- SN268, pTân Long,tp Thái Nguyên,. SDT: 097 833 7568 - 091 373 0268
                cung cấp các loài đầu chảo K+ VTC / AVG KTS T2

                Comment


                • #9
                  Mạch kích chỉ có 12V thôi thì chỉ kích được con fet nằm dưới chứ đâu đủ kích thằng fet nằm trên?
                  sau.ph

                  Comment

                  Về tác giả

                  Collapse

                  diamond Tìm hiểu thêm về diamond

                  Bài viết mới nhất

                  Collapse

                  Đang tải...
                  X