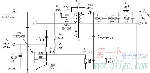
Chào các bạn, mình có một bộ nguồn ACBEL bị hỏng biến áp của nguồn cấp trước. Nguồn cấp trước này tạo ra 5V PSON và 15V cho IC dao động nguồn chính, nhưng giờ nguồn 5V có mà 15V thì mất, đo thử cuộn dây thứ cấp tạo 15V này thì đã bị đứt. Sơ đồ mạch nguồn của mình gần giống với sơ đồ bên dưới, chạy IC TNY267:

Cuộn dây 4-5 đã bị đứt. Giờ mình muốn BAX thay thế, nhờ các bạn chỉ dùm mình địa chỉ uy tín để thay vào bộ nguồn này, vì nó sử dụng cho 1 cái máy cần độ ổn định nên mình không dám ra các shop ở nhật tảo lấy đại (do không biết cách chọn thế nào cho tốt). Hình em nó giống bên dưới:


Chân thành cảm ơn các bạn!
Cuộn dây 4-5 đã bị đứt. Giờ mình muốn BAX thay thế, nhờ các bạn chỉ dùm mình địa chỉ uy tín để thay vào bộ nguồn này, vì nó sử dụng cho 1 cái máy cần độ ổn định nên mình không dám ra các shop ở nhật tảo lấy đại (do không biết cách chọn thế nào cho tốt). Hình em nó giống bên dưới:
Chân thành cảm ơn các bạn!

Comment