Nguyên văn bởi longdk36
Xem bài viết
Thông báo
Collapse
No announcement yet.
Hỏi về mạch phát xung dùng TCA 785
Collapse
X
-
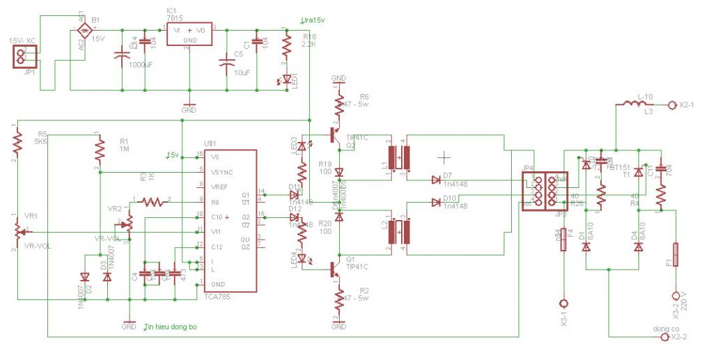
bạn xem cái mạch của mình xem thế nào nhé.bàn luận cái cho nó phấn khởi,anh em học hỏi chút, mình cũng hơi thắc mắc phần công suất của bạn lắp.mạch của mình ngày trước cũng đã chạy ổn định rồi với động cơ 370w cực mịn luôn tuy vậy mình dùng biến áp xung ko dùng moc như bạn mình có hơi thắc mắc phần nối đầu ra moc của bạn,1 chân qua điot nối với G còn chân còn lại đáng phải nối với K tại sao bạn lại nối với nguồn là sao nhỉ. hay là do mạch của bạn nối tiếp 2 con SCR vế trái nên cần phải vậy còn của mình là dùng 2 con SCR vế trênLast edited by toan258; 10-05-2013, 14:38.đùa chứ tớ hơi ngu...thông cảm nha..heee...
-
Lúc đầu mình cũng định dùng biến áp xung, nhưng do không mua được sẵn BAX, mà cũng không mua được khung để quấn, nên mình sử dụng cách li quang. Mình thấy cũng khá ổn định và đơn giản hơn biến áp xung. Còn mạch MOC kia là mình lắp theo data sheet. Thật ra nó cũng đang có 1 chút vấn đề là con R nối từ nguồn về MOC hơi nóng, Mình phải dùng R công suất. CÒn mạch dùng biến áp xung cảu mình thì cũng nối vào K như của bạn!!!! Mình cũng chưa rõ tại sao lại thế??Nguyên văn bởi toan258 Xem bài viếtbạn xem cái mạch của mình xem thế nào nhé.bàn luận cái cho nó phấn khởi,anh em học hỏi chút, mình cũng hơi thắc mắc phần công suất của bạn lắp.mạch của mình ngày trước cũng đã chạy ổn định rồi với động cơ 370w cực mịn luôn tuy vậy mình dùng biến áp xung ko dùng moc như bạn mình có hơi thắc mắc phần nối đầu ra moc của bạn,1 chân qua điot nối với G còn chân còn lại đáng phải nối với K tại sao bạn lại nối với nguồn là sao nhỉ. hay là do mạch của bạn nối tiếp 2 con SCR vế trái nên cần phải vậy còn của mình là dùng 2 con SCR vế trên
Comment
-
moc theo mình thì nó chỉ điều khiển dc động cơ công suất bé thôi còn công suất lớn buộc phải dùng biến áp xung,vì biến áp xung hiệu suất nó sẽ cao hơn.mình cũng chưa thử moc nhưng thường mình thấy họ chỉ dùng moc khi điều khiển triac thôi.cái BAX mình mua lõi về quấn lại.nói đúng ra mình cũng chưa tối ưu dc cách điều khiển biến áp xung cho nó không nóng tran điều khiển,nên mình vẫn phải treo trở từ E xuống GND và con trở đó vẫn nóng,mình đã nghĩ cho xung ra điều khiển ở tần số cao hơn bằng cách tạo ra xung chùm bằng 555 and với xung 14+15 nhưng vẫn nóng tran và đặc biệt con trở nối GND đó.cuối cùng là mình buộc phải quấn lại sơ cấp biến áp xung cho cao lên một chút và thứ cấp gấp 3 lần để hiệu suất ra dc cao hơn điều khiển SCR full luôn.hiện tại mình có đang làm chính bộ này nhưng là 3 fa và điều khiển với SCR BT151 ngon lành rồi, nhưng khi thay con SCR khác csuat cao hơn cái loại của nga ngố vào tự nhiên lại nóng ran BAX mà đang xử lý đủ kiểu ko dc đang đau đầu đây. còn tại sao nó nối vào K của SCR thì theo mình đó là phân thế cao thấp cho SCR thôi đó là điều kiện dẫn của nó là Ugk >0,và phản hồi từ K về. cái này mình cũng có chút suy luận ra nhưng khó giải thích quá mong rằng các cao thủ có thể giải thích cặn kẽ hơnNguyên văn bởi longdk36 Xem bài viếtLúc đầu mình cũng định dùng biến áp xung, nhưng do không mua được sẵn BAX, mà cũng không mua được khung để quấn, nên mình sử dụng cách li quang. Mình thấy cũng khá ổn định và đơn giản hơn biến áp xung. Còn mạch MOC kia là mình lắp theo data sheet. Thật ra nó cũng đang có 1 chút vấn đề là con R nối từ nguồn về MOC hơi nóng, Mình phải dùng R công suất. CÒn mạch dùng biến áp xung cảu mình thì cũng nối vào K như của bạn!!!! Mình cũng chưa rõ tại sao lại thế??đùa chứ tớ hơi ngu...thông cảm nha..heee...
Comment
-
Bác ở đâu vậy, Có thể chỉ chỗ cho em mua khuôn BAX được không. Đồ án của em vừa rồi cũng làm chỉnh lưu dùng BT151. Bác thay con SCR có công suất lớn hơn mà bị nóng biến áp xung theo em nghĩ là do con đó cần dòng Ig lớn, khiến cho biến áp xung của bác nóng. Bác thử thay dây to hơn, hoặc thay khung lớn hơn để tăng dòng cho BAX xung xem sao. CÒn dùng Moc thì e thấy vẫn có thể sử dụng được với công suất lớn được. Điều quan trọng ở khâu cách ly này là dòng Ig của van yêu cầu là bao nhiêu. Miễn sao phần tủ cách ly đáp ứng được là được. Thế BAX bác quấn là lõi thép hay ferit vậy? Xung chùm em cũng có nghe nhưng chưa làm bao giờ. Thấy thày em bảo dùng xung chùm thì dễ kích mở van hơn,Nguyên văn bởi toan258 Xem bài viếtmoc theo mình thì nó chỉ điều khiển dc động cơ công suất bé thôi còn công suất lớn buộc phải dùng biến áp xung,vì biến áp xung hiệu suất nó sẽ cao hơn.mình cũng chưa thử moc nhưng thường mình thấy họ chỉ dùng moc khi điều khiển triac thôi.cái BAX mình mua lõi về quấn lại.nói đúng ra mình cũng chưa tối ưu dc cách điều khiển biến áp xung cho nó không nóng tran điều khiển,nên mình vẫn phải treo trở từ E xuống GND và con trở đó vẫn nóng,mình đã nghĩ cho xung ra điều khiển ở tần số cao hơn bằng cách tạo ra xung chùm bằng 555 and với xung 14+15 nhưng vẫn nóng tran và đặc biệt con trở nối GND đó.cuối cùng là mình buộc phải quấn lại sơ cấp biến áp xung cho cao lên một chút và thứ cấp gấp 3 lần để hiệu suất ra dc cao hơn điều khiển SCR full luôn.hiện tại mình có đang làm chính bộ này nhưng là 3 fa và điều khiển với SCR BT151 ngon lành rồi, nhưng khi thay con SCR khác csuat cao hơn cái loại của nga ngố vào tự nhiên lại nóng ran BAX mà đang xử lý đủ kiểu ko dc đang đau đầu đây. còn tại sao nó nối vào K của SCR thì theo mình đó là phân thế cao thấp cho SCR thôi đó là điều kiện dẫn của nó là Ugk >0,và phản hồi từ K về. cái này mình cũng có chút suy luận ra nhưng khó giải thích quá mong rằng các cao thủ có thể giải thích cặn kẽ hơn
Trong mạch của bác em thấy bác dùng các diode dẫn xung toàn là 4148. Em nghĩ chỉ cần dùng loại thường là được. Vì tần sô làm việc của mạch chỉ là tần số điện lưới 50Hz, không cần tới diode cao tần ( Ngu kiến của em, hihi).
Có một điều em thắc mắc nữa là 2 con 4007 bác treo từ chần 5 TCA về mass để làm gì vậy??
BÁc cho em hởi thêm. Con VR nối với chân 9 là dòng phóng nạp cho tụ tạo thời điểm phát xung phải không bác??Last edited by longdk36; 11-05-2013, 10:34.
Comment
-
2 con diot do la de dong bo voi mass thôi.2 con thay phiên nhau dẫn ở các chu kì khác nhau thôi.còn 4148 thay bằng diot thường cũng dc tại lúc đầu mình chưa rõ lắm nghĩ xung ra nó đóng cắt ở tần số cao nên mình có cho nhung do osilo thì thấy cũng thấp thôi nên vẫn dùng diot thường dc.còn con SRC của minhg có thể do dòng Ig cao thật nhưng ko có thông số gì hết mình đang ko xác định dc nó mình đã quấn chật hết cả BAX rồi thì điều khiển nó mới dẫn hoàn toàn dc bây giờ mà quấn dây to hơn dòng tăng khi điều khiển SCR cũng sẽ ko dẫn hết dc vì áp ra sẽ không đủ để nó dẫn hết.còn lõi BAX mình mua chợ trời.trong nam bạn ra chợ nhật tảo kiểu gì chẳng có. còn chân 11 điều chỉnh góc mở, chân 9 điều chỉnh điện áp chuẩn nhé,bạn xem kĩ trong datasheet nhé.nó chính là cái đường thẳng cắt qua xung tam giác đấy.Nguyên văn bởi longdk36 Xem bài viếtBác ở đâu vậy, Có thể chỉ chỗ cho em mua khuôn BAX được không. Đồ án của em vừa rồi cũng làm chỉnh lưu dùng BT151. Bác thay con SCR có công suất lớn hơn mà bị nóng biến áp xung theo em nghĩ là do con đó cần dòng Ig lớn, khiến cho biến áp xung của bác nóng. Bác thử thay dây to hơn, hoặc thay khung lớn hơn để tăng dòng cho BAX xung xem sao. CÒn dùng Moc thì e thấy vẫn có thể sử dụng được với công suất lớn được. Điều quan trọng ở khâu cách ly này là dòng Ig của van yêu cầu là bao nhiêu. Miễn sao phần tủ cách ly đáp ứng được là được. Thế BAX bác quấn là lõi thép hay ferit vậy? Xung chùm em cũng có nghe nhưng chưa làm bao giờ. Thấy thày em bảo dùng xung chùm thì dễ kích mở van hơn,
Trong mạch của bác em thấy bác dùng các diode dẫn xung toàn là 4148. Em nghĩ chỉ cần dùng loại thường là được. Vì tần sô làm việc của mạch chỉ là tần số điện lưới 50Hz, không cần tới diode cao tần ( Ngu kiến của em, hihi).
Có một điều em thắc mắc nữa là 2 con 4007 bác treo từ chần 5 TCA về mass để làm gì vậy??
BÁc cho em hởi thêm. Con VR nối với chân 9 là dòng phóng nạp cho tụ tạo thời điểm phát xung phải không bác??Last edited by toan258; 11-05-2013, 11:11.đùa chứ tớ hơi ngu...thông cảm nha..heee...
Comment
-
Emowr Hưng Yên. Cũng ngại xa không lên chợ trời được, chỉ tìm mua mấy quá điện tử quanh khu vực chỗ em thôi.Nguyên văn bởi toan258 Xem bài viết2 con diot do la de dong bo voi mass thôi.2 con thay phiên nhau dẫn ở các chu kì khác nhau thôi.còn 4148 thay bằng diot thường cũng dc tại lúc đầu mình chưa rõ lắm nghĩ xung ra nó đóng cắt ở tần số cao nên mình có cho nhung do osilo thì thấy cũng thấp thôi nên vẫn dùng diot thường dc.còn con SRC của minhg có thể do dòng Ig cao thật nhưng ko có thông số gì hết mình đang ko xác định dc nó mình đã quấn chật hết cả BAX rồi thì điều khiển nó mới dẫn hoàn toàn dc bây giờ mà quấn dây to hơn dòng tăng khi điều khiển SCR cũng sẽ ko dẫn hết dc vì áp ra sẽ không đủ để nó dẫn hết.còn lõi BAX mình mua chợ trời.trong nam bạn ra chợ nhật tảo kiểu gì chẳng có. còn chân 11 điều chỉnh góc mở, chân 9 điều chỉnh điện áp chuẩn nhé,bạn xem kĩ trong datasheet nhé.nó chính là cái đường thẳng cắt qua xung tam giác đấy.
Sao bác quấn biến áp xung gì mà nhiều thế, trật hết cả khung. Đợt em làm đồ án, ông thày em bảo nếu quấn BAX thì cứ quấn sơ cấp và thứ cấp bằng nhau khoảng 25 - 30 vòng dây 0.13 - 0.15 là được (cho BT151)
Bác thử thay biến áp xung bằng MOC xem sao, có sơ đò cho dòng IG max 50mA,
Còn con VR 9 em thấy data sheet nó ghi là điện trở nạp tụ. Theo em nghĩ nó sẽ làm cho tụ phát xung răng cưa và tụ tạo đọ rọng xung (c10 và C12) nạp xả nhanh hay chậm đi. Điều đó làm thời điểm phát xung răng cưa ( hay chính độ rộng xung răng cưa) lớn hay nhỏ nên cũng làm thay đổi được góc mở cho van!!!!
Comment
-
bạn đồng môn rồi, mình cũng từng học hưng yên đây.ngày trước cái mạch mình gửi lên cũng là đồ án công suất đấy,đúng là biến áp xung thì quấn thế là đúng nhưng rất khó điều khiển mình chưa điều khiển dc nó vì dòng ngắn mạch quá cao mình không xử lý dc xung nên tran điều khiển nó rất nóng và ca con trở nối E xuống mass phải là trở 5-10w tần 0.47 - 100 ôm.thế nên mình mới phải mua về thao ra quấn thêm cho bớt nóng bạn à. còn xung chân 9 thế nào bạn xem ở đây nhé phần datasheet tiếng việt mình gửi đó.http://www.dientuvietnam.net/forums/...dex8.html.còn BAX thì bạn chịu khó lên chợ trời cho mở rộng tầm mắt nhé.nhiều thứ hay ho lắm, BAX mua ở chỗ ngay đầu chợ khu bán đồ điện tử nhé đối diện chỗ gửi xe bên tay trái nhé.ra đó là nhìn thấy liền mà.Nguyên văn bởi longdk36 Xem bài viếtEmowr Hưng Yên. Cũng ngại xa không lên chợ trời được, chỉ tìm mua mấy quá điện tử quanh khu vực chỗ em thôi.
Sao bác quấn biến áp xung gì mà nhiều thế, trật hết cả khung. Đợt em làm đồ án, ông thày em bảo nếu quấn BAX thì cứ quấn sơ cấp và thứ cấp bằng nhau khoảng 25 - 30 vòng dây 0.13 - 0.15 là được (cho BT151)
Bác thử thay biến áp xung bằng MOC xem sao, có sơ đò cho dòng IG max 50mA,
Còn con VR 9 em thấy data sheet nó ghi là điện trở nạp tụ. Theo em nghĩ nó sẽ làm cho tụ phát xung răng cưa và tụ tạo đọ rọng xung (c10 và C12) nạp xả nhanh hay chậm đi. Điều đó làm thời điểm phát xung răng cưa ( hay chính độ rộng xung răng cưa) lớn hay nhỏ nên cũng làm thay đổi được góc mở cho van!!!!đùa chứ tớ hơi ngu...thông cảm nha..heee...
Comment
-
Bác học K mấy vậy? Trước em học K36, sau đó đi làm mấy nă, giờ về học tiếp K10LCNguyên văn bởi toan258 Xem bài viếtbạn đồng môn rồi, mình cũng từng học hưng yên đây.ngày trước cái mạch mình gửi lên cũng là đồ án công suất đấy,đúng là biến áp xung thì quấn thế là đúng nhưng rất khó điều khiển mình chưa điều khiển dc nó vì dòng ngắn mạch quá cao mình không xử lý dc xung nên tran điều khiển nó rất nóng và ca con trở nối E xuống mass phải là trở 5-10w tần 0.47 - 100 ôm.thế nên mình mới phải mua về thao ra quấn thêm cho bớt nóng bạn à. còn xung chân 9 thế nào bạn xem ở đây nhé phần datasheet tiếng việt mình gửi đó.http://www.dientuvietnam.net/forums/...dex8.html.còn BAX thì bạn chịu khó lên chợ trời cho mở rộng tầm mắt nhé.nhiều thứ hay ho lắm, BAX mua ở chỗ ngay đầu chợ khu bán đồ điện tử nhé đối diện chỗ gửi xe bên tay trái nhé.ra đó là nhìn thấy liền mà.
Giờ nhìn lại mạch của bác em thấy nóng là đúng òi. Theo em thì nguồn cấp cho biến áp xung chỉ nên là 5V thôi bác à. Bác lấy một nguồn riêng (thêm 1 con 7805) đẻ lấy điện áp cấp riêng cho nó, đảm bảo đỡ nóng ngay. đằng này bác cấp luôn nguồn 15V vào, trên 1 trở kháng không đổi thì dòng của bác tăng gấp 3 đấy.
Bác hạ nguồn xuống 5V, và có thể bỏ con R hồi tiếp dòng nối với cực E đi thì tran cũng không quá nóng đâu, hihi theo ngu kiến của em là vậy.
Comment
-
VR chân sô 11 là điều chỉnh điện áp điều khiểnNguyên văn bởi tuyetphongvu Xem bài viếtmình có thử làm mạch của bạn kepdamme nhưng điều chỉnh không ổn lắm. bạn nào có thể giải thích nguyên lý hoạt động của mạch không. dùng con biến trở điều chỉnh chân 11, và chân 9, chân 14 ,15 qua 2 con 1n4007 có tác dụng gì nhỉ.
VR chân số 9 điều chỉnh điện áp chuẩn.
2 con diode chân 14, 15 là dẫn xung
Comment
-
+ 2 diot chân 14 15 chống xung ngược nữa bạn à.Nguyên văn bởi longdk36 Xem bài viếtBác học K mấy vậy? Trước em học K36, sau đó đi làm mấy nă, giờ về học tiếp K10LC
Giờ nhìn lại mạch của bác em thấy nóng là đúng òi. Theo em thì nguồn cấp cho biến áp xung chỉ nên là 5V thôi bác à. Bác lấy một nguồn riêng (thêm 1 con 7805) đẻ lấy điện áp cấp riêng cho nó, đảm bảo đỡ nóng ngay. đằng này bác cấp luôn nguồn 15V vào, trên 1 trở kháng không đổi thì dòng của bác tăng gấp 3 đấy.
Bác hạ nguồn xuống 5V, và có thể bỏ con R hồi tiếp dòng nối với cực E đi thì tran cũng không quá nóng đâu, hihi theo ngu kiến của em là vậy.
+bạn hơi chịu khó đấy mình cũng Liên thông K8LC đây.trước thì mình học sao đỏ không học hưng yên.theo mình thì 5v cũng không dc bạn à.mình chưa thử với 5v nhưng khi mình điều khiển 3 TCA với 3 cái biến áp xung chưa quấn lại (trở BAX sơ cấp dc có 1 ôm)do dòng lớn nó kéo nguồn xuống còn 10v mà áp ra BAX không có bạn à.mình quấn thêm lên 5 ôm thì cũng đã khắc phục dc vấn đề nóng trở rồi.đùa chứ tớ hơi ngu...thông cảm nha..heee...
Comment
-
+ 2 diot chân 14 15 chống xung ngược nữa bạn à.Nguyên văn bởi longdk36 Xem bài viếtBác học K mấy vậy? Trước em học K36, sau đó đi làm mấy nă, giờ về học tiếp K10LC
Giờ nhìn lại mạch của bác em thấy nóng là đúng òi. Theo em thì nguồn cấp cho biến áp xung chỉ nên là 5V thôi bác à. Bác lấy một nguồn riêng (thêm 1 con 7805) đẻ lấy điện áp cấp riêng cho nó, đảm bảo đỡ nóng ngay. đằng này bác cấp luôn nguồn 15V vào, trên 1 trở kháng không đổi thì dòng của bác tăng gấp 3 đấy.
Bác hạ nguồn xuống 5V, và có thể bỏ con R hồi tiếp dòng nối với cực E đi thì tran cũng không quá nóng đâu, hihi theo ngu kiến của em là vậy.
+bạn hơi chịu khó đấy mình cũng Liên thông K8LC đây.trước thì mình học sao đỏ không học hưng yên.theo mình thì 5v cũng không dc bạn à.mình chưa thử với 5v nhưng khi mình điều khiển 3 TCA với 3 cái biến áp xung chưa quấn lại (trở BAX sơ cấp dc có 1 ôm)do dòng lớn nó kéo nguồn xuống còn 10v mà áp ra BAX không có bạn à.mình quấn thêm lên 5 ôm thì cũng đã khắc phục dc vấn đề nóng trở rồi.đùa chứ tớ hơi ngu...thông cảm nha..heee...
Comment
-
Đáng lẽ em cũng học ĐK8LC, em thi đỗ liên thông rùi nhưng có Thầy trước ở Khoa giới thiệu đi làm nên em đi làm luôn. Giờ mới thấy tiếc. Lớp bác có nhiều người học cùng em lắm.Nguyên văn bởi toan258 Xem bài viết+ 2 diot chân 14 15 chống xung ngược nữa bạn à.
+bạn hơi chịu khó đấy mình cũng Liên thông K8LC đây.trước thì mình học sao đỏ không học hưng yên.theo mình thì 5v cũng không dc bạn à.mình chưa thử với 5v nhưng khi mình điều khiển 3 TCA với 3 cái biến áp xung chưa quấn lại (trở BAX sơ cấp dc có 1 ôm)do dòng lớn nó kéo nguồn xuống còn 10v mà áp ra BAX không có bạn à.mình quấn thêm lên 5 ôm thì cũng đã khắc phục dc vấn đề nóng trở rồi.
Trước thày Hùng ở Khoa có cho em một mạch điều khiển hoàn toàn, dùng nguồn cấp cho BAX là +5V, em thì chưa thử vì không có khuôn,
Giờ bác đang làm ở đâu rồi??
Comment
Bài viết mới nhất
Collapse
-
bởi mylinhattTrong vận hành thực tế, nhiều xưởng gia công gặp tình trạng máy phay CNC bắt đầu sai kích thước, bề mặt rung nhẹ hoặc phát sinh lỗi thay dao dù chương trình và dao cắt không thay đổi. Phần lớn các vấn đề này không xuất phát từ lập trình mà đến từ việc bảo dưỡng máy chưa được thực hiện đúng và đủ....
-
Channel: Máy công cụ
Hôm qua, 11:27 -
-
bởi ittcHì, em tính đi mua 1 cái máy Khoan và máy Mài (cắt), em đã chính thức gạt thằng BOSCH sang 1 bên vì giá cao hơn Dewalt và Makita, hơn nữa xem Cataloge của nó thì hàng ít model mẫu mã hơn.
Giá Dewalt và Makita thấy ngang ngửa nhau, thôi thì nhu...-
Channel: Điện tử gia dụng
Hôm qua, 07:20 -
-
bởi DaoVanTrongChào Anh Em. Nay em có tạo 1 sơ đồ mạch UPS sau, xin Ae cho ý kiến.
Và nếu biết sản phẩm này nếu có sẵn thì em xin link để mua (nếu giá phù hợp) thì em đỡ phải làm ạ, vì em tìm nhưng không thấy:
╔═══════════════════[ĐIỆN_LƯỚI_220V]════════════════╗...-
Channel: Điện tử sáng tạo
21-12-2025, 23:32 -
-
Trả lời cho Nên mua máy phay CNC cũ, máy mới phổ thông hay máy chất lượng cao? Góc nhìn từ bài toán sản xuất thực tếbởi nguyendinhvanNgày trước, khi KT đang tăng trưởng, một cái máy tự động cũ tầm trung, thì khoảng 5 năm là hoàn vốn. Nhưng hiện tại, mọi việc đều chậm trễ, cạnh tranh, nên theo các xếp tính thì phải hơn 10 năm làm việc ngon lành thì mới hoàn vốn....
-
Channel: Máy công cụ
20-12-2025, 20:23 -
-
Trả lời cho cách làm led Hao Quang.có pro nào biết k nhỉ ???bởi StatusHello! I'm from Kazakhstan. Can anyone share the HEX file with me? The download link in post 50 doesn't work.
-
Channel: Vi điều khiển họ 8051
18-12-2025, 00:05 -
-
bởi mylinhattChào anh em cơ khí,
Trong quá trình tư vấn đầu tư thiết bị cho xưởng, mình gặp rất nhiều câu hỏi kiểu: “Nên mua máy phay CNC cũ để tiết kiệm, chọn máy mới phổ thông cho yên tâm, hay cố gắng lên máy chất lượng cao để làm hàng khó?”. Thực tế, đây không phải câu hỏi chỉ về...-
Channel: Máy công cụ
17-12-2025, 13:38 -
-
Trả lời cho Vấn đề về tốc độ quaybởi nguyendinhvanSử dụng động cơ servor, hoặc lắp thêm một cái encoder vào động cơ bước. Encoder sẽ kiểm soát động cơ có quay hoặc đứng im.
-
Channel: Điện tử truyền hình
14-12-2025, 19:50 -

Comment