Chào các bạn,
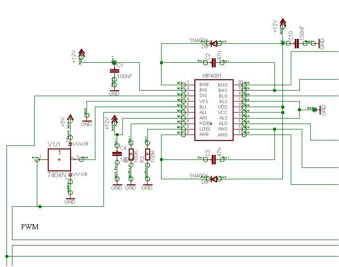
Mình đang làm một mạch công suất điều khiển động cơ. Mình dùng MOSFET IRFZ44NS và điều khiển bằng HIP4081. Với mạch nguyên lý và chạy thử trên board thử cho kết quả rất tốt. Nhưng khi mình chạy trên mạch in thì luôn bị một lỗi, đó là chân ra của HIP, cụ thể là chân 11 và chân 20 không có dạng xung vuông. Mình cũng chưa rõ lỗi là gì. Không biết có bạn nào đã từng làm việc với HIP gặp lỗi này chưa chia sẻ với mình cách xử lý với.
Cảm ơn các bạn nhiều về những câu trả lời
Mình đang làm một mạch công suất điều khiển động cơ. Mình dùng MOSFET IRFZ44NS và điều khiển bằng HIP4081. Với mạch nguyên lý và chạy thử trên board thử cho kết quả rất tốt. Nhưng khi mình chạy trên mạch in thì luôn bị một lỗi, đó là chân ra của HIP, cụ thể là chân 11 và chân 20 không có dạng xung vuông. Mình cũng chưa rõ lỗi là gì. Không biết có bạn nào đã từng làm việc với HIP gặp lỗi này chưa chia sẻ với mình cách xử lý với.
Cảm ơn các bạn nhiều về những câu trả lời


Comment