Thông báo

Collapse
No announcement yet.

mạch kích triac thông qua MOC3020

Collapse
X
 
  • Lọc
  • Giờ
  • Show
Clear All
new posts

  • #31
    em cũng không hiểu nữa
    cứ nghĩ điện xoay chiều phải mắc tụ không phân cực chứ nhỉ

    Comment


    • #32
      Nguyên văn bởi kidteam Xem bài viết
      có hình thì tốt quá
      định mua cái tụ pi chịu 1kV
      thực sự thấy có nhiều loại tụ quá
      nhiều khi chả hiểu là cái loại nào nữa
      103/680V hoặc 103 /250V
      email:
      chỉ được liên lạc từ 19h00 - 21h30



      Comment


      • #33
        của bạn đây

        Click image for larger version

Name:	103_630V.jpg
Views:	1
Size:	6.4 KB
ID:	1362277
        email:
        chỉ được liên lạc từ 19h00 - 21h30



        Comment


        • #34
          nó là cái nào
          cái màu xanh lá hay cái màu nâu nâu trong hình

          Comment


          • #35
            Nguyên văn bởi sang_dientu Xem bài viết
            của bạn đây

            [ATTACH=CONFIG]45909[/ATTACH]
            cái đó là tụ kẹo phải không

            Comment


            • #36
              Nguyên văn bởi kidteam Xem bài viết
              nó là cái nào
              cái màu xanh lá hay cái màu nâu nâu trong hình
              không có cái nào cả

              Nguyên văn bởi kidteam Xem bài viết
              cái đó là tụ kẹo phải không
              tụ cao áp
              email:
              chỉ được liên lạc từ 19h00 - 21h30



              Comment


              • #37
                theo em nghĩ chỉ cần là tụ không phân cực
                có giá trị đúng
                chịu được điện áp cao là được phải không
                hai cái em đưa lên có loại chịu được 2kV đấy đại ca ạ

                Comment


                • #38
                  Nguyên văn bởi kidteam Xem bài viết
                  theo em nghĩ chỉ cần là tụ không phân cực
                  có giá trị đúng
                  chịu được điện áp cao là được phải không
                  hai cái em đưa lên có loại chịu được 2kV đấy đại ca ạ

                  thử đi thì biết chứ cần chi nói nhiều.
                  email:
                  chỉ được liên lạc từ 19h00 - 21h30



                  Comment


                  • #39
                    Nguyên văn bởi sang_dientu Xem bài viết
                    nó là tụ công suất nâu đỏ loại 103 ấy mới đúng . nối bậy là bùm đấy
                    103 mới chỉ là 0.01uF thôi nhé.

                    Comment


                    • #40
                      mạch này mình dùng hoài mà. bạn chú ý 2 chân T1,T2 của Triac không được đấu ngược. bỏ luôn cái tụ kia đi. thực chất cái tụ và R tạo thành cái lọc RC. không cần thiết đâu.
                      Click image for larger version

Name:	kichtiac.bmp
Views:	2
Size:	576.1 KB
ID:	1362462
                      Last edited by cpu_z80; 05-06-2012, 20:17.

                      Comment


                      • #41
                        đây là cái mạch 4 cổng em làm với con pic

                        Comment


                        • #42
                          Click image for larger version

Name:	IMG_020912_00087.jpg
Views:	1
Size:	61.7 KB
ID:	1362463
                          Đây là cái mạch em kích 4 con Triac Bta12 với con pic

                          Comment


                          • #43
                            cái này bạn dùng nguồn hạ áp thẳng từ 220V AC phải không ạ
                            cho mình xin sơ đồ mạch và giá trị linh kiện cụ thể với nhé (mình xin cái mạch nguồn trước nhé)

                            Comment


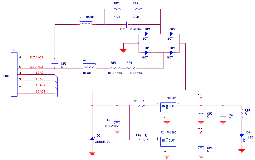
                            • #44
                              Nguyên văn bởi kidteam Xem bài viết
                              cái này bạn dùng nguồn hạ áp thẳng từ 220V AC phải không ạ
                              cho mình xin sơ đồ mạch và giá trị linh kiện cụ thể với nhé (mình xin cái mạch nguồn trước nhé)
                              Click image for larger version

Name:	nguon ha ap.GIF
Views:	1
Size:	9.3 KB
ID:	1362473
                              Cái mạch này thường được sữ dụng trong các thiết bị điện công nghiệp omron như timer,counter,... xài tương đối tốt.
                              chú ý là phải kiếm được cái tụ hóa 105-630v

                              Comment


                              • #45
                                Nguyên văn bởi cpu_z80 Xem bài viết
                                [ATTACH=CONFIG]46233[/ATTACH]
                                Cái mạch này thường được sữ dụng trong các thiết bị điện công nghiệp omron như timer,counter,... xài tương đối tốt.
                                chú ý là phải kiếm được cái tụ hóa 105-630v
                                là bùm ngay. dùng tụ AC ấy (tụ mica)
                                email:
                                chỉ được liên lạc từ 19h00 - 21h30



                                Comment

                                Về tác giả

                                Collapse

                                bike Tìm hiểu thêm về bike

                                Bài viết mới nhất

                                Collapse

                                Đang tải...
                                X