Mình đang sữa cái AVR của hãng GL, nhưng đang bị vướng ở một vài chổ bác nào giải thích hộ mình với.
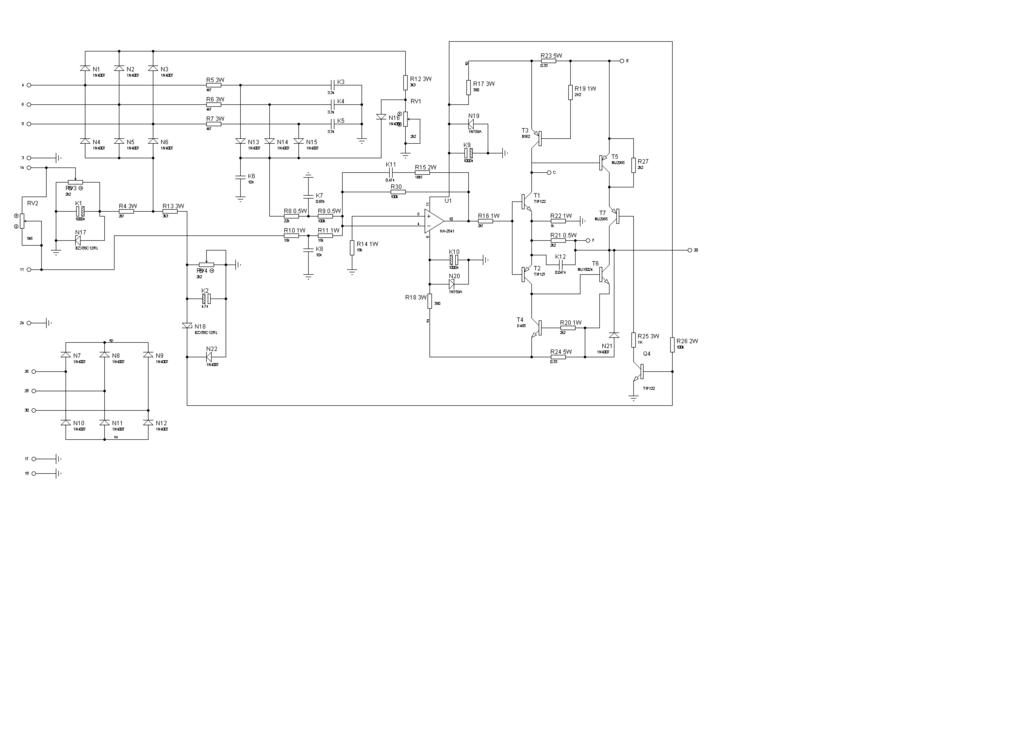
Theo sơ đồ các chân 4,6,8 lấy từ biến áp 3 pha điện áp 60V phản giá trị điện áp thực của máy phát; 26,28,30 cũng từ biến áp 3 pha nhưng là mạch cấp nguồn +,- cho opamp và mach khuyếch đại. Chân 20 cấp cho cuộn kích từ của máy phát. Mình ko hiểu Zener n19, n20 chức năng ổn áp +/-12V cho opamp nhưng khi điều chỉnh các chiết áp R1 và R3 thì điện áp của opamp ko còn đối xứng nữa.
Mạch thứ 2 vẽ đầy đủ tầng công suất cuối cùng gồm Q5,6,7.
Mong các bác giúp đỡ!
Với lại có ai biết chỗ bán Diode Zener 12V công suất 5W ở HCM thì chỉ cho mình với.
Theo sơ đồ các chân 4,6,8 lấy từ biến áp 3 pha điện áp 60V phản giá trị điện áp thực của máy phát; 26,28,30 cũng từ biến áp 3 pha nhưng là mạch cấp nguồn +,- cho opamp và mach khuyếch đại. Chân 20 cấp cho cuộn kích từ của máy phát. Mình ko hiểu Zener n19, n20 chức năng ổn áp +/-12V cho opamp nhưng khi điều chỉnh các chiết áp R1 và R3 thì điện áp của opamp ko còn đối xứng nữa.
Mạch thứ 2 vẽ đầy đủ tầng công suất cuối cùng gồm Q5,6,7.
Mong các bác giúp đỡ!
Với lại có ai biết chỗ bán Diode Zener 12V công suất 5W ở HCM thì chỉ cho mình với.



Comment