Nguyên văn bởi likes
Xem bài viết
Công suất đầu vào Pin = 850/0.75 = 1.133W , hiệu suất 0.75
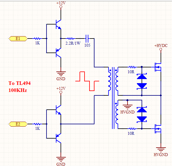
Tầm này đối với nửa cầu là quá rồi, nó chỉ chịu được 500-600W thôi, bạn chuyển sang cầu H đi.
Còn lõi chợ thì bạn có thể mua EE65 cho nó máu.

Comment