Nguyên văn bởi DTTH
Xem bài viết
Thông báo
Collapse
No announcement yet.
Cần giúp về biến áp xung
Collapse
X
-
Mình nghĩ bạn nên thử phần xuyến driver trước, hãy kết nối phần điều khiển TL494 với driver và bên kia kết nối đầu ra xuyến với cực GS của MOSFET, kết nối đủ thành cầu H để khảo sát dạng sóng điều khiển, lúc này chưa cần cấp nguồn HVDC.Nguyên văn bởi likes Xem bài viếtdriver xuyến em đã quấn xong, giờ a hướng dẫn em đến phần quấn BAX đi ạ
Sau khi dạng sóng driver OK thì ta sẽ làm bước tiếp theo để tránh tổn thất không đáng có do phần driver chưa đạt tiêu chuẩn.
Bạn hãy chụp ảnh dạng sóng và up lên đây để chúng ta cùng khảo sát và bàn bạc.
Comment
-
Mình đã không còn dùng đến TL494 từ lâu, tuy nhiên cty mình thường xuyên đặt hàng Digikey nên có thể cho bạn kèm hàng được.Nguyên văn bởi bboyminh Xem bài viếtanh có còn IC không ạ?hàng chợ em nghĩ chạy cũng không được đến 70khz!anh có thể để cho em vài con được không ạ?
Trước mắt bạn cứ thử với một con TL494 gỡ ra từ bộ nguồn xung máy tính, nhiều khả năng sẽ là hàng tốt.
Chúc thành công.
Comment
-
hix...em chỉ có duy nhất cái Vom sao mà kiểm tra dạng sóng ra bây giờ. chắc bó tay rồi, hôm qua em có ra chỗ quấn điện cơ, thợ nói quấn một cái sạc bình như vậy tầm 200k thôi ( mang cái biến áp gia đình củ ra cho họ quấn lại). thấy không kham nổi chắc em chơi cách này cho đơn giản heeNguyên văn bởi DTTH Xem bài viếtMình nghĩ bạn nên thử phần xuyến driver trước, hãy kết nối phần điều khiển TL494 với driver và bên kia kết nối đầu ra xuyến với cực GS của MOSFET, kết nối đủ thành cầu H để khảo sát dạng sóng điều khiển, lúc này chưa cần cấp nguồn HVDC.
Sau khi dạng sóng driver OK thì ta sẽ làm bước tiếp theo để tránh tổn thất không đáng có do phần driver chưa đạt tiêu chuẩn.
Bạn hãy chụp ảnh dạng sóng và up lên đây để chúng ta cùng khảo sát và bàn bạc.
Comment
-
Thực ra mình muốn thấy bạn làm để tìm hiểu chứ còn bộ sạc bây giờ bán đầy, bạn làm ra sẽ chẳng rẻ hơn được.Nguyên văn bởi likes Xem bài viếthix...em chỉ có duy nhất cái Vom sao mà kiểm tra dạng sóng ra bây giờ. chắc bó tay rồi, hôm qua em có ra chỗ quấn điện cơ, thợ nói quấn một cái sạc bình như vậy tầm 200k thôi ( mang cái biến áp gia đình củ ra cho họ quấn lại). thấy không kham nổi chắc em chơi cách này cho đơn giản hee
Nếu xác định theo nghiệp điện tử thì cũng phải có một cái OSC, có thể của cá nhân hay của cty cũng được.
Comment
-
anh có thể kèm thêm cho em vài chú được không ạ?em chạy cả 494 chợ lẫn 494 trong nguồn máy tính luôn!em dùng phần mềm đo dạng sóng thì méo ác lắm!!em thử kích thì FET chạy được một lúc rồi toi!!!nóng lắm anh ạ!nếu được thì anh cho em mua cùng được không ạ!em cần vài chú thôi!Nguyên văn bởi DTTH Xem bài viếtMình đã không còn dùng đến TL494 từ lâu, tuy nhiên cty mình thường xuyên đặt hàng Digikey nên có thể cho bạn kèm hàng được.
Trước mắt bạn cứ thử với một con TL494 gỡ ra từ bộ nguồn xung máy tính, nhiều khả năng sẽ là hàng tốt.
Chúc thành công.Trái đất luôn tròn vì vậy bạn chẳng thể nào nhìn thấy phía cuối con đường đi...
Keep moving forward...
Comment
-
Bạn kích FET trực tiếp bằng TL494 à hay dùng driver ngoài?Nguyên văn bởi bboyminh Xem bài viếtanh có thể kèm thêm cho em vài chú được không ạ?em chạy cả 494 chợ lẫn 494 trong nguồn máy tính luôn!em dùng phần mềm đo dạng sóng thì méo ác lắm!!em thử kích thì FET chạy được một lúc rồi toi!!!nóng lắm anh ạ!nếu được thì anh cho em mua cùng được không ạ!em cần vài chú thôi!
Nếu kích trực tiếp thì chết FET là đúng rồi.
Đặt hàng Digikey thì khoảng 1 tuần nữa mình sẽ tiến hành, cụ thể thế nào bạn gửi cho mình link cần mua.
Comment
-
Anh DTTH cho em hỏi chút:
1. Xuyến dùng để quấn Driver thì mình có thể dùng xuyến trong bộ nguồn ATX được không? Ý em là xuyến to nhất trong nguồn ATX dùng lọc DC các đầu ra 12V, 5V... đấy. mình dùng xuyến đấy có được không?
2. Em thấy trong bộ nguồn ATX họ có dùng một BA nhỏ (biến áp cách ly) để kích các tran công suất 13007, mình dùng biến áp đó quấn có được không? Nếu sử dụng nó thì mình có phải quấn lại không hay cứ để nguyên như vậy mà kích hả anh?
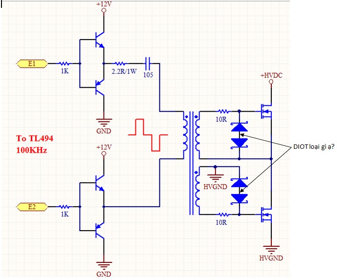
3. Anh cho em hỏi cái con Diot trong hình dưới là con diot gì thế, nó có tên là gì? khi mua mình phải hỏi như thế nào? mã thông dụng của nó trên thị trường VN là gì? mình có thể tận dụng nó ở đâu anh nhỉ?
Mong anh cho em ý kiến?Last edited by hai_nt; 26-10-2011, 16:34.
Comment
-
Bạn thân mến,Nguyên văn bởi hai_nt Xem bài viếtAnh DTTH cho em hỏi chút:
1. Xuyến dùng để quấn Driver thì mình có thể dùng xuyến trong bộ nguồn ATX được không? Ý em là xuyến to nhất trong nguồn ATX dùng lọc DC các đầu ra 12V, 5V... đấy. mình dùng xuyến đấy có được không?
2. Em thấy trong bộ nguồn ATX họ có dùng một BA nhỏ (biến áp cách ly) để kích các tran công suất 13007, mình dùng biến áp đó quấn có được không? Nếu sử dụng nó thì mình có phải quấn lại không hay cứ để nguyên như vậy mà kích hả anh?
3. Anh cho em hỏi cái con Diot trong hình dưới là con diot gì thế, nó có tên là gì? khi mua mình phải hỏi như thế nào? mã thông dụng của nó trên thị trường VN là gì? mình có thể tận dụng nó ở đâu anh nhỉ?
[ATTACH=CONFIG]34531[/ATTACH]
Mong anh cho em ý kiến?
1. Nếu tuân thủ đúng lý thuyết về vật liệu từ thì đầu ra cuộn lọc DC phải dùng lõi bột từ, có độ từ thẩm thấp và Bsat cao (>=10.000G) để tránh bão hòa lõi ở dòng DC lớn. Trong điều kiện nghiệp dư thì bạn nên ra chợ mua xuyến ferrite nhỏ (đường kính ngoài cỡ 2-3cm), để phân biệt lõi có phải là bột từ hay không thì chỉ có cách là đập thử một cái, nếu thấy có chất bột mịn ở trong và khả năng kết dính kém thì có lẽ là bột từ.
Kết luận cho câu này là không nên dùng xuyến lọc đầu ra DC của bất cứ bộ nguồn nào , nên kiếm xuyến mà ta biết chắc đó là ferrite, độ từ thẩm càng cao càng tốt.
2. Biến áp driver trong PSU dùng để kích trans và thường là loại E-E hay E-I , sở dĩ mình hay khuyên anh em dùng xuyến nhỏ là do nó có điện cảm rò thấp, dùng lõi E cũng được nhưng xung sẽ gai và không tốt bằng xuyến.
3. Diode này là loại Transient Voltage Suppression (TVS) hay còn gọi là diode hạn xung cả hai chiều, không nên dùng zener thay thế do nó có điện dung tiếp giáp lớn sẽ góp thêm vào điện dung cực GS của FET làm cho bộ kích "khổ sở" hơn.
Mình hay dùng loại SA15CA có điện áp hạn chế là 18V để bảo vệ cực G khỏi quá điện áp (mà điện dung nhỏ, không làm khó bộ kích).
Bạn liên hệ với mình để thử hàng mẫu, nếu làm nhiều thì nên nhập.
Comment
-
em dùng cả 2 loại mạch! 1 mạch kích trực tiếp còn 1 mạch kích bằng cặp C1815 và A1015Nguyên văn bởi DTTH Xem bài viếtBạn kích FET trực tiếp bằng TL494 à hay dùng driver ngoài?
Nếu kích trực tiếp thì chết FET là đúng rồi.
Đặt hàng Digikey thì khoảng 1 tuần nữa mình sẽ tiến hành, cụ thể thế nào bạn gửi cho mình link cần mua.Trái đất luôn tròn vì vậy bạn chẳng thể nào nhìn thấy phía cuối con đường đi...
Keep moving forward...
Comment
-
Nguyên văn bởi bboyminh Xem bài viếtem dùng cả 2 loại mạch! 1 mạch kích trực tiếp còn 1 mạch kích bằng cặp C1815 và A1015
Vì bạn đã dùng hai cách kích nêu trên nhưng vẫn chết, như vậy còn do nguyên nhân khác. Chưa hẳn là do kích trực tiếp từ TL494 hay kích qua mạch driver ngoài.
Có thể phần biến áp của bạn chưa đạt, do trùng dẫn hoặc do nhiễu tác động làm méo xung ra hoặc do mạch kích chưa đạt (kể cả trong hai trường hợp của bạn) nên không kích dứt điểm ở tần số cao nên fet chết. Bạn dùng hai cặp transistor ở trên để kích liệu có đảm bảo được dòng kích, tần số chuyển mạch, dạng xung ra hay không?
Thân,
Comment
-
Nguyên văn bởi DTTH Xem bài viếtBạn thân mến,
1. Nếu tuân thủ đúng lý thuyết về vật liệu từ thì đầu ra cuộn lọc DC phải dùng lõi bột từ, có độ từ thẩm thấp và Bsat cao (>=10.000G) để tránh bão hòa lõi ở dòng DC lớn. Trong điều kiện nghiệp dư thì bạn nên ra chợ mua xuyến ferrite nhỏ (đường kính ngoài cỡ 2-3cm), để phân biệt lõi có phải là bột từ hay không thì chỉ có cách là đập thử một cái, nếu thấy có chất bột mịn ở trong và khả năng kết dính kém thì có lẽ là bột từ.
Kết luận cho câu này là không nên dùng xuyến lọc đầu ra DC của bất cứ bộ nguồn nào , nên kiếm xuyến mà ta biết chắc đó là ferrite, độ từ thẩm càng cao càng tốt.
2. Biến áp driver trong PSU dùng để kích trans và thường là loại E-E hay E-I , sở dĩ mình hay khuyên anh em dùng xuyến nhỏ là do nó có điện cảm rò thấp, dùng lõi E cũng được nhưng xung sẽ gai và không tốt bằng xuyến.
3. Diode này là loại Transient Voltage Suppression (TVS) hay còn gọi là diode hạn xung cả hai chiều, không nên dùng zener thay thế do nó có điện dung tiếp giáp lớn sẽ góp thêm vào điện dung cực GS của FET làm cho bộ kích "khổ sở" hơn.
Mình hay dùng loại SA15CA có điện áp hạn chế là 18V để bảo vệ cực G khỏi quá điện áp (mà điện dung nhỏ, không làm khó bộ kích).
Bạn liên hệ với mình để thử hàng mẫu, nếu làm nhiều thì nên nhập.
Cám ơn anh nhiều!
Em ở tận trong Nha Trang nên khó kiếm được linh kiện lắm.
Em cũng chỉ nghiên cứu thôi. Khi nào em có nhu cầu chắc em sẽ liên hệ với anh.
Anh cho em địa chỉ mail để có gì em tiện liên lạc.
Comment
-
Ở Nha Trang hay ở đâu thì cũng chả sợ, chỉ sợ không có quyết tâm làm việc.Nguyên văn bởi hai_nt Xem bài viếtCám ơn anh nhiều!
Em ở tận trong Nha Trang nên khó kiếm được linh kiện lắm.
Em cũng chỉ nghiên cứu thôi. Khi nào em có nhu cầu chắc em sẽ liên hệ với anh.
Anh cho em địa chỉ mail để có gì em tiện liên lạc.
Lúc nào nhập hàng cho bạn ké vài con thì cũng chả vấn đề gì (free ship cost).
Cty mình hay tự nhập ở Digikey về để nghiên cứu, bạn xem có con nào thích thì gửi link cho mình vào email.
Comment
-
anh cho em ké với nhé!mà hình như anh ở HN ạ?Nguyên văn bởi DTTH Xem bài viếtỞ Nha Trang hay ở đâu thì cũng chả sợ, chỉ sợ không có quyết tâm làm việc.
Lúc nào nhập hàng cho bạn ké vài con thì cũng chả vấn đề gì (free ship cost).
Cty mình hay tự nhập ở Digikey về để nghiên cứu, bạn xem có con nào thích thì gửi link cho mình vào email.Trái đất luôn tròn vì vậy bạn chẳng thể nào nhìn thấy phía cuối con đường đi...
Keep moving forward...
Comment
Bài viết mới nhất
Collapse
-
bởi mylinhattTrong vận hành thực tế, nhiều xưởng gia công gặp tình trạng máy phay CNC bắt đầu sai kích thước, bề mặt rung nhẹ hoặc phát sinh lỗi thay dao dù chương trình và dao cắt không thay đổi. Phần lớn các vấn đề này không xuất phát từ lập trình mà đến từ việc bảo dưỡng máy chưa được thực hiện đúng và đủ....
-
Channel: Máy công cụ
Hôm qua, 11:27 -
-
bởi ittcHì, em tính đi mua 1 cái máy Khoan và máy Mài (cắt), em đã chính thức gạt thằng BOSCH sang 1 bên vì giá cao hơn Dewalt và Makita, hơn nữa xem Cataloge của nó thì hàng ít model mẫu mã hơn.
Giá Dewalt và Makita thấy ngang ngửa nhau, thôi thì nhu...-
Channel: Điện tử gia dụng
Hôm qua, 07:20 -
-
bởi DaoVanTrongChào Anh Em. Nay em có tạo 1 sơ đồ mạch UPS sau, xin Ae cho ý kiến.
Và nếu biết sản phẩm này nếu có sẵn thì em xin link để mua (nếu giá phù hợp) thì em đỡ phải làm ạ, vì em tìm nhưng không thấy:
╔═══════════════════[ĐIỆN_LƯỚI_220V]════════════════╗...-
Channel: Điện tử sáng tạo
21-12-2025, 23:32 -
-
Trả lời cho Nên mua máy phay CNC cũ, máy mới phổ thông hay máy chất lượng cao? Góc nhìn từ bài toán sản xuất thực tếbởi nguyendinhvanNgày trước, khi KT đang tăng trưởng, một cái máy tự động cũ tầm trung, thì khoảng 5 năm là hoàn vốn. Nhưng hiện tại, mọi việc đều chậm trễ, cạnh tranh, nên theo các xếp tính thì phải hơn 10 năm làm việc ngon lành thì mới hoàn vốn....
-
Channel: Máy công cụ
20-12-2025, 20:23 -
-
Trả lời cho cách làm led Hao Quang.có pro nào biết k nhỉ ???bởi StatusHello! I'm from Kazakhstan. Can anyone share the HEX file with me? The download link in post 50 doesn't work.
-
Channel: Vi điều khiển họ 8051
18-12-2025, 00:05 -
-
bởi mylinhattChào anh em cơ khí,
Trong quá trình tư vấn đầu tư thiết bị cho xưởng, mình gặp rất nhiều câu hỏi kiểu: “Nên mua máy phay CNC cũ để tiết kiệm, chọn máy mới phổ thông cho yên tâm, hay cố gắng lên máy chất lượng cao để làm hàng khó?”. Thực tế, đây không phải câu hỏi chỉ về...-
Channel: Máy công cụ
17-12-2025, 13:38 -
-
Trả lời cho Vấn đề về tốc độ quaybởi nguyendinhvanSử dụng động cơ servor, hoặc lắp thêm một cái encoder vào động cơ bước. Encoder sẽ kiểm soát động cơ có quay hoặc đứng im.
-
Channel: Điện tử truyền hình
14-12-2025, 19:50 -

Comment